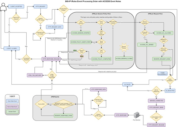
iRule Event Order Flowchart
Problem this snippet solves
The original contributions are from HTTP Event Order -- Access Policy Manager - DevCentral (f5.com)
I have updated this code example to use draw.io so that anyone can update diagram for required changes.
Attempt to diagram a logic path for iRule event processing visually. There is special emphasis with ACCESS events as their lifecycle is a bit more complicated. These events should cover the most common use cases to customize ACCESS functionality.
How to use this snippet
This diagram can be updated via the free draw.io at https://app.diagrams.net/
Tested this on version
No Version Found
4 Comments
- tatmotiv
Cirrostratus
Walter_Kacynski nice work! Unfortunately, devcentral seems to have messed up the attachment. Do you happen to still have the original draw.io file? If so, are you willing to share it?
thanks tatmotiv - I'm also looking at what happened to the attachment.
EDIT: Unclear on order of operations - or how it got translated this way - but the attachment was opened as .xml in a .zip file.
I renamed the .xml as .drawio and it seems to work now.
I'll see if I can re-add the attachment.
EDIT 2: I tried to upload it through Walter_Kacynski account but was met with errors. #Curious.
So in the interest of time I force-fed it through with Modmin powers. Hope that helps tatmotiv.
Walter_Kacynski - I'd like to hear if you also tried and were unsuccessful at editing this article?
EDIT 3: (literally 5 min later) - I *THINK* you had made some edits and submitted for review and I didn't check that queue before trying to make the edit. Explains my struggles. By hook or by crook I think we are there and I have some processes to harden. Thanks!
EDIT 4: hoping this is the last one. Walter_Kacynski, because I wasn't paying attention, and because the attachments are not included in the version history (AFAIK) you may need to check and refresh the attached .drawio file? because what I put there is from the OLD pre-jan-2022 version and is therefore out of whack with whatever changes you may have made. Hopefully not too much re-work?- Walter_Kacynski
Cirrostratus
Yes, the attachment was corrupted, but I did try to re-submit with the draw.io/XML extension but was denied. So I did re-zip my current copy (which hadn't changed since publication).
Thanks Walter_Kacynski (for clearing up my flailing and for sharing).
tatmotiv - I think you are in business now.
Help guide the future of your DevCentral Community!
What tools do you use to collaborate? (1min - anonymous)