F5 Sites
  • F5.com
  • F5 Labs
  • MyF5
  • NGINX
  • Partner Central
  • Education Services Portal (ESP)
Contact
  • Under Attack?
  • F5 Support
  • DevCentral Support
  • F5 Sales
  • NGINX Sales
  • F5 Professional Services
Open Side Menu
Skip to contentBrand Logo
Forums
CrowdSRC
Articles
GroupsEventsSuggestionsHow Do I...?
RegisterSign In
  1. DevCentral
  2. CrowdSRC
  3. CodeShare

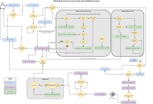
iRule Event Order Flowchart

Problem this snippet solves The original contributions are from HTTP Event Order -- Access Policy Manager - DevCentral (f5.com) I have updated this code example to use draw.io so that anyone can ...
Updated May 23, 2022
Version 2.0
iRule Event Processing Order.drawio.zip6 KB
application delivery
BIG-IP Access Policy Manager (APM)
iRules
Walter_Kacynski's avatar
Walter_Kacynski
Icon for Cirrostratus rankCirrostratus
Joined June 27, 2013
View Profile
LiefZimmerman's avatar
LiefZimmerman
Icon for Admin rankAdmin
May 23, 2022

thanks tatmotiv  - I'm also looking at what happened to the attachment.

EDIT: Unclear on order of operations - or how it got translated this way - but the attachment was opened as .xml in a .zip file.
I renamed the .xml as .drawio and it seems to work now.
I'll see if I can re-add the attachment. 

EDIT 2: I tried to upload it through Walter_Kacynski account but was met with errors. #Curious.
So in the interest of time I force-fed it through with Modmin powers. Hope that helps tatmotiv.
Walter_Kacynski - I'd like to hear if you also tried and were unsuccessful at editing this article?

EDIT 3: (literally 5 min later) - I *THINK* you had made some edits and submitted for review and I didn't check that queue before trying to make the edit. Explains my struggles. By hook or by crook I think we are there and I have some processes to harden. Thanks!

EDIT 4: hoping this is the last one. Walter_Kacynski, because I wasn't paying attention, and because the attachments are not included in the version history (AFAIK) you may need to check and refresh the attached .drawio file? because what I put there is from the OLD pre-jan-2022 version and is therefore out of whack with whatever changes you may have made. Hopefully not too much re-work?

Help guide the future of your DevCentral Community!

What tools do you use to collaborate? (1min - anonymous)

ABOUT DEVCENTRAL

DevCentral NewsTechnical ForumTechnical ArticlesTechnical CrowdSRCCommunity GuidelinesDevCentral EULAGet a Developer Lab LicenseBecome a DevCentral MVP

RESOURCES

Product DocumentationWhite PapersGlossaryCustomer StoriesWebinarsFree Online CoursesTraining & Certification

SUPPORT

Manage SubscriptionsProfessional ServicesCreate a Service RequestSoftware DownloadsSupport Portal

PARTNERS

Find a Reseller PartnerTechnology AlliancesBecome an F5 PartnerLogin to Partner Central

©2026 F5, Inc. All rights reserved.
TrademarksPoliciesPrivacyCalifornia PrivacyDo Not Sell My Personal Information