F5 Sites
  • F5.com
  • F5 Labs
  • MyF5
  • NGINX
  • Partner Central
  • Education Services Portal (ESP)
Contact
  • Under Attack?
  • F5 Support
  • DevCentral Support
  • F5 Sales
  • NGINX Sales
  • F5 Professional Services
Open Side Menu
Skip to contentBrand Logo
Forums
CrowdSRC
Articles
GroupsEventsSuggestionsHow Do I...?
RegisterSign In
  1. DevCentral
  2. CrowdSRC
  3. CodeShare

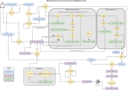
iRule Event Order Flowchart

Problem this snippet solves The original contributions are from HTTP Event Order -- Access Policy Manager - DevCentral (f5.com) I have updated this code example to use draw.io so that anyone can ...
Updated May 23, 2022
Version 2.0
iRule Event Processing Order.drawio.zip6 KB
application delivery
BIG-IP Access Policy Manager (APM)
irules
Walter_Kacynski's avatar
Walter_Kacynski
Icon for Cirrostratus rankCirrostratus
Joined June 27, 2013
View Profile
tatmotiv's avatar
tatmotiv
Icon for Cirrostratus rankCirrostratus
May 20, 2022

Walter_Kacynski nice work! Unfortunately, devcentral seems to have messed up the attachment. Do you happen to still have the original draw.io file? If so, are you willing to share it?

Help guide the future of your DevCentral Community!

What tools do you use to collaborate? (1min - anonymous)

ABOUT DEVCENTRAL

DevCentral NewsTechnical ForumTechnical ArticlesTechnical CrowdSRCCommunity GuidelinesDevCentral EULAGet a Developer Lab LicenseBecome a DevCentral MVP

RESOURCES

Product DocumentationWhite PapersGlossaryCustomer StoriesWebinarsFree Online CoursesTraining & Certification

SUPPORT

Manage SubscriptionsProfessional ServicesCreate a Service RequestSoftware DownloadsSupport Portal

PARTNERS

Find a Reseller PartnerTechnology AlliancesBecome an F5 PartnerLogin to Partner Central

©2026 F5, Inc. All rights reserved.
TrademarksPoliciesPrivacyCalifornia PrivacyDo Not Sell My Personal Information