For more information regarding the security incident at F5, the actions we are taking to address it, and our ongoing efforts to protect our customers, click here.

NGINX Management Suite API Connectivity Manager - Modern API driven Applications

Introduction

API based applications benefits

Before we dive into our API gateway use case, we will go one step back and check why the move to API driven applications, below are some of the benefits for this move:

  1. Loose coupling: API-based applications can be built and maintained independently, allowing for faster development and deployment cycles.

  2. Reusability: APIs can be reused across multiple applications, reducing the need to duplicate code and effort.

  3. Scalability: API-based architecture allows for easier scaling of individual services, rather than having to scale the entire application.

  4. Flexibility: APIs allow for different client applications to consume the same services, such as web, mobile, and IoT devices.

  5. Interoperability: APIs facilitate communication between different systems and platforms, enabling integration with third-party services and data sources.

  6. Microservices: API-based architecture allows developers to build small, modular services that can be developed, deployed, and scaled independently.

NGINX Management Suite API Connectivity Manager capabilities

NGINX Management Suite API Connectivity Manager adds to the capabilities of the API driven applications a secure approach to authenticate, access and developing those API based applications.

API Connectivity Manager is used to connect, secure, and govern our APIs. In addition, API Connectivity Manager lets us separate infrastructure lifecycle management from the API lifecycle, giving the IT/Ops teams and application developers the ability to work independently.

API Connectivity Manager provides the following features:

  • Create and manage isolated Workspaces for business units, development teams, and so on, so each team can develop and deploy at its own pace without affecting other teams.
  • Create and manage API infrastructure in isolated workspaces.
  • Enforce uniform security policies across all workspaces by applying global policies.
  • Create Developer Portals that align with your brand, with custom color themes, logos, and favicons.
  • Onboard your APIs to an API Gateway cluster and publish your API documentation to the Dev Portal.
  • Let teams apply policies to their API proxies to provide custom quality of service for individual applications.
  • Onboard API documentation by uploading an OpenAPI spec.
  • Publish your API docs to a Dev Portal while keeping your API’s backend service private.
  • Let users issue API keys or basic authentication credentials for access to your API.
  • Send API calls by using the Developer Portal’s API Reference documentation.

API Connectivity Manager use case

API Connectivity Manager use case overview

Use case Overview

 

In our case we will have three teams,

  • Infrastructure team, this one will be responsible for setting up the infrastructure, domains and access policies.
  • API team, this one will be responsible for setting up the API documentation, QoS and gateway for both production and developer portals.
  • Application team, this one will be responsible for learning the APIs through the developer portal and use the APIs through the production portal.

Authentication in our case is done via two methods,

  • API Key authentication for API version 1.
  • OAuth2 introspection for API version 2.

Note, More Authentication methods can be used (JSON Web Token Assertion) included in the following tutorial.

 

API authentication more detailed discussion can be found here  Application Programming Interface (API) Authentication types simplified

 

Additional features like API rate limiting can be applied as well, here's a toturial to enable that feature.

 

 

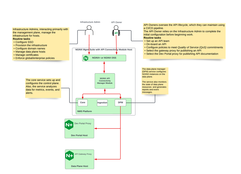
API Connectivity Manager traffic flows

In our use case will have three flows,

  • Management flow, illustrated below.

Management flow

 

 

 

  • Metrics and events collection flow, illustrated below

Metrics and events flow

 

 

 

  • Data flow illustrated below

Data flow

 

 

 

NGINX tutorial on how to streamline API operations with API Connectivity Manager,

 

 

API Connectivity Manager lab & implementation

ِThe steps we are going to follow with some useful tutorial videos are highlighted below,

  • Setup backend API application (This step has been already done for you in the lab).
  • Setup API Connectivity Manager infrastructure and policies.

 

  • Publish APIs and Documentation through API Connectivity Manager.

 

  • Test APIs through API Developer Portal

 

The detailed lab guide and the implementation videos

Cloud labs detailed guide https://clouddocs.f5.com/training/community/nginx/html/class10/class10.html

UDF lab can be found here as well https://udf.f5.com/b/ed5ffb71-bcce-47ec-9d9f-307441e4c12c#documentation

Below a recorded Lab walkthrough by our awesome guru Matt_Dierick 

 

References

API Connectivity Manager 

NGINX Management Suite  

NGINX Docs 

API Connectivity Manager UDF Lab 

Published Jan 27, 2023
Version 1.0
No CommentsBe the first to comment
"}},"componentScriptGroups({\"componentId\":\"custom.widget.Beta_MetaNav\"})":{"__typename":"ComponentScriptGroups","scriptGroups":{"__typename":"ComponentScriptGroupsDefinition","afterInteractive":{"__typename":"PageScriptGroupDefinition","group":"AFTER_INTERACTIVE","scriptIds":[]},"lazyOnLoad":{"__typename":"PageScriptGroupDefinition","group":"LAZY_ON_LOAD","scriptIds":[]}},"componentScripts":[]},"component({\"componentId\":\"custom.widget.Alert_Banner\"})":{"__typename":"Component","render({\"context\":{\"component\":{\"entities\":[],\"props\":{}},\"page\":{\"entities\":[\"message:308580\"],\"name\":\"TkbMessagePage\",\"props\":{},\"url\":\"https://community.f5.com/kb/technicalarticles/nginx-management-suite-api-connectivity-manager---modern-api-driven-applications/308580\"}}})":{"__typename":"ComponentRenderResult","html":"

For more information regarding the security incident at F5, the actions we are taking to address it, and our ongoing efforts to protect our customers, click here.

"}},"componentScriptGroups({\"componentId\":\"custom.widget.Alert_Banner\"})":{"__typename":"ComponentScriptGroups","scriptGroups":{"__typename":"ComponentScriptGroupsDefinition","afterInteractive":{"__typename":"PageScriptGroupDefinition","group":"AFTER_INTERACTIVE","scriptIds":[]},"lazyOnLoad":{"__typename":"PageScriptGroupDefinition","group":"LAZY_ON_LOAD","scriptIds":[]}},"componentScripts":[]},"component({\"componentId\":\"custom.widget.Beta_Footer\"})":{"__typename":"Component","render({\"context\":{\"component\":{\"entities\":[],\"props\":{}},\"page\":{\"entities\":[\"message:308580\"],\"name\":\"TkbMessagePage\",\"props\":{},\"url\":\"https://community.f5.com/kb/technicalarticles/nginx-management-suite-api-connectivity-manager---modern-api-driven-applications/308580\"}}})":{"__typename":"ComponentRenderResult","html":"
 
 
 
 
 

\"F5 ©2024 F5, Inc. All rights reserved.
Trademarks Policies Privacy California Privacy Do Not Sell My Personal Information
"}},"componentScriptGroups({\"componentId\":\"custom.widget.Beta_Footer\"})":{"__typename":"ComponentScriptGroups","scriptGroups":{"__typename":"ComponentScriptGroupsDefinition","afterInteractive":{"__typename":"PageScriptGroupDefinition","group":"AFTER_INTERACTIVE","scriptIds":[]},"lazyOnLoad":{"__typename":"PageScriptGroupDefinition","group":"LAZY_ON_LOAD","scriptIds":[]}},"componentScripts":[]},"component({\"componentId\":\"custom.widget.Tag_Manager_Helper\"})":{"__typename":"Component","render({\"context\":{\"component\":{\"entities\":[],\"props\":{}},\"page\":{\"entities\":[\"message:308580\"],\"name\":\"TkbMessagePage\",\"props\":{},\"url\":\"https://community.f5.com/kb/technicalarticles/nginx-management-suite-api-connectivity-manager---modern-api-driven-applications/308580\"}}})":{"__typename":"ComponentRenderResult","html":" "}},"componentScriptGroups({\"componentId\":\"custom.widget.Tag_Manager_Helper\"})":{"__typename":"ComponentScriptGroups","scriptGroups":{"__typename":"ComponentScriptGroupsDefinition","afterInteractive":{"__typename":"PageScriptGroupDefinition","group":"AFTER_INTERACTIVE","scriptIds":[]},"lazyOnLoad":{"__typename":"PageScriptGroupDefinition","group":"LAZY_ON_LOAD","scriptIds":[]}},"componentScripts":[]},"component({\"componentId\":\"custom.widget.Consent_Blackbar\"})":{"__typename":"Component","render({\"context\":{\"component\":{\"entities\":[],\"props\":{}},\"page\":{\"entities\":[\"message:308580\"],\"name\":\"TkbMessagePage\",\"props\":{},\"url\":\"https://community.f5.com/kb/technicalarticles/nginx-management-suite-api-connectivity-manager---modern-api-driven-applications/308580\"}}})":{"__typename":"ComponentRenderResult","html":"
"}},"componentScriptGroups({\"componentId\":\"custom.widget.Consent_Blackbar\"})":{"__typename":"ComponentScriptGroups","scriptGroups":{"__typename":"ComponentScriptGroupsDefinition","afterInteractive":{"__typename":"PageScriptGroupDefinition","group":"AFTER_INTERACTIVE","scriptIds":[]},"lazyOnLoad":{"__typename":"PageScriptGroupDefinition","group":"LAZY_ON_LOAD","scriptIds":[]}},"componentScripts":[]},"cachedText({\"lastModified\":\"1761130813018\",\"locale\":\"en-US\",\"namespaces\":[\"shared/client/components/common/QueryHandler\"]})":[{"__ref":"CachedAsset:text:en_US-shared/client/components/common/QueryHandler-1761130813018"}],"cachedText({\"lastModified\":\"1761130813018\",\"locale\":\"en-US\",\"namespaces\":[\"components/community/NavbarDropdownToggle\"]})":[{"__ref":"CachedAsset:text:en_US-components/community/NavbarDropdownToggle-1761130813018"}],"cachedText({\"lastModified\":\"1761130813018\",\"locale\":\"en-US\",\"namespaces\":[\"components/messages/MessageView/MessageViewStandard\"]})":[{"__ref":"CachedAsset:text:en_US-components/messages/MessageView/MessageViewStandard-1761130813018"}],"cachedText({\"lastModified\":\"1761130813018\",\"locale\":\"en-US\",\"namespaces\":[\"components/messages/ThreadedReplyList\"]})":[{"__ref":"CachedAsset:text:en_US-components/messages/ThreadedReplyList-1761130813018"}],"cachedText({\"lastModified\":\"1761130813018\",\"locale\":\"en-US\",\"namespaces\":[\"components/messages/MessageReplyCallToAction\"]})":[{"__ref":"CachedAsset:text:en_US-components/messages/MessageReplyCallToAction-1761130813018"}],"cachedText({\"lastModified\":\"1761130813018\",\"locale\":\"en-US\",\"namespaces\":[\"components/customComponent/CustomComponent\"]})":[{"__ref":"CachedAsset:text:en_US-components/customComponent/CustomComponent-1761130813018"}],"cachedText({\"lastModified\":\"1761130813018\",\"locale\":\"en-US\",\"namespaces\":[\"components/messages/MessageSubject\"]})":[{"__ref":"CachedAsset:text:en_US-components/messages/MessageSubject-1761130813018"}],"cachedText({\"lastModified\":\"1761130813018\",\"locale\":\"en-US\",\"namespaces\":[\"components/messages/MessageBody\"]})":[{"__ref":"CachedAsset:text:en_US-components/messages/MessageBody-1761130813018"}],"cachedText({\"lastModified\":\"1761130813018\",\"locale\":\"en-US\",\"namespaces\":[\"components/messages/MessageCustomFields\"]})":[{"__ref":"CachedAsset:text:en_US-components/messages/MessageCustomFields-1761130813018"}],"cachedText({\"lastModified\":\"1761130813018\",\"locale\":\"en-US\",\"namespaces\":[\"components/messages/MessageRevision\"]})":[{"__ref":"CachedAsset:text:en_US-components/messages/MessageRevision-1761130813018"}],"cachedText({\"lastModified\":\"1761130813018\",\"locale\":\"en-US\",\"namespaces\":[\"components/messages/MessageReplyButton\"]})":[{"__ref":"CachedAsset:text:en_US-components/messages/MessageReplyButton-1761130813018"}],"cachedText({\"lastModified\":\"1761130813018\",\"locale\":\"en-US\",\"namespaces\":[\"components/messages/MessageAuthorBio\"]})":[{"__ref":"CachedAsset:text:en_US-components/messages/MessageAuthorBio-1761130813018"}],"cachedText({\"lastModified\":\"1761130813018\",\"locale\":\"en-US\",\"namespaces\":[\"components/guides/GuideBottomNavigation\"]})":[{"__ref":"CachedAsset:text:en_US-components/guides/GuideBottomNavigation-1761130813018"}],"cachedText({\"lastModified\":\"1761130813018\",\"locale\":\"en-US\",\"namespaces\":[\"components/tags/TagView/TagViewChip\"]})":[{"__ref":"CachedAsset:text:en_US-components/tags/TagView/TagViewChip-1761130813018"}],"cachedText({\"lastModified\":\"1761130813018\",\"locale\":\"en-US\",\"namespaces\":[\"components/users/UserLink\"]})":[{"__ref":"CachedAsset:text:en_US-components/users/UserLink-1761130813018"}],"cachedText({\"lastModified\":\"1761130813018\",\"locale\":\"en-US\",\"namespaces\":[\"shared/client/components/users/UserRank\"]})":[{"__ref":"CachedAsset:text:en_US-shared/client/components/users/UserRank-1761130813018"}],"cachedText({\"lastModified\":\"1761130813018\",\"locale\":\"en-US\",\"namespaces\":[\"shared/client/components/users/UserAvatar\"]})":[{"__ref":"CachedAsset:text:en_US-shared/client/components/users/UserAvatar-1761130813018"}],"cachedText({\"lastModified\":\"1761130813018\",\"locale\":\"en-US\",\"namespaces\":[\"shared/client/components/ranks/UserRankLabel\"]})":[{"__ref":"CachedAsset:text:en_US-shared/client/components/ranks/UserRankLabel-1761130813018"}]},"Theme:customTheme1":{"__typename":"Theme","id":"customTheme1"},"User:user:-1":{"__typename":"User","id":"user:-1","entityType":"USER","eventPath":"community:zihoc95639/user:-1","uid":-1,"login":"Anonymous","email":"","avatar":null,"rank":null,"kudosWeight":1,"registrationData":{"__typename":"RegistrationData","status":"ANONYMOUS","registrationTime":null,"confirmEmailStatus":false,"registrationAccessLevel":"VIEW","ssoRegistrationFields":[]},"ssoId":null,"profileSettings":{"__typename":"ProfileSettings","dateDisplayStyle":{"__typename":"InheritableStringSettingWithPossibleValues","key":"layout.friendly_dates_enabled","value":"false","localValue":"true","possibleValues":["true","false"]},"dateDisplayFormat":{"__typename":"InheritableStringSetting","key":"layout.format_pattern_date","value":"dd-MMM-yyyy","localValue":"MM-dd-yyyy"},"language":{"__typename":"InheritableStringSettingWithPossibleValues","key":"profile.language","value":"en-US","localValue":null,"possibleValues":["en-US","en-GB","fr-FR","de-DE","ja-JP","pt-PT","pt-BR","es-ES"]},"repliesSortOrder":{"__typename":"InheritableStringSettingWithPossibleValues","key":"config.user_replies_sort_order","value":"DEFAULT","localValue":"DEFAULT","possibleValues":["DEFAULT","LIKES","PUBLISH_TIME","REVERSE_PUBLISH_TIME"]}},"deleted":false},"CachedAsset:pages-1761130801473":{"__typename":"CachedAsset","id":"pages-1761130801473","value":[{"lastUpdatedTime":1761130801473,"localOverride":null,"page":{"id":"HowDoI.GetInvolved.MvpProgram","type":"COMMUNITY","urlPath":"/c/how-do-i/get-involved/mvp-program","__typename":"PageDescriptor"},"__typename":"PageResource"},{"lastUpdatedTime":1761130801473,"localOverride":null,"page":{"id":"BlogViewAllPostsPage","type":"BLOG","urlPath":"/category/:categoryId/blog/:boardId/all-posts/(/:after|/:before)?","__typename":"PageDescriptor"},"__typename":"PageResource"},{"lastUpdatedTime":1761130801473,"localOverride":null,"page":{"id":"CasePortalPage","type":"CASE_PORTAL","urlPath":"/caseportal","__typename":"PageDescriptor"},"__typename":"PageResource"},{"lastUpdatedTime":1761130801473,"localOverride":null,"page":{"id":"CreateGroupHubPage","type":"GROUP_HUB","urlPath":"/groups/create","__typename":"PageDescriptor"},"__typename":"PageResource"},{"lastUpdatedTime":1761130801473,"localOverride":null,"page":{"id":"CaseViewPage","type":"CASE_DETAILS","urlPath":"/case/:caseId/:caseNumber","__typename":"PageDescriptor"},"__typename":"PageResource"},{"lastUpdatedTime":1761130801473,"localOverride":null,"page":{"id":"InboxPage","type":"COMMUNITY","urlPath":"/inbox","__typename":"PageDescriptor"},"__typename":"PageResource"},{"lastUpdatedTime":1761130801473,"localOverride":null,"page":{"id":"HowDoI.GetInvolved.AdvocacyProgram","type":"COMMUNITY","urlPath":"/c/how-do-i/get-involved/advocacy-program","__typename":"PageDescriptor"},"__typename":"PageResource"},{"lastUpdatedTime":1761130801473,"localOverride":null,"page":{"id":"HowDoI.GetHelp.NonCustomer","type":"COMMUNITY","urlPath":"/c/how-do-i/get-help/non-customer","__typename":"PageDescriptor"},"__typename":"PageResource"},{"lastUpdatedTime":1761130801473,"localOverride":null,"page":{"id":"HelpFAQPage","type":"COMMUNITY","urlPath":"/help","__typename":"PageDescriptor"},"__typename":"PageResource"},{"lastUpdatedTime":1761130801473,"localOverride":null,"page":{"id":"HowDoI.GetHelp.F5Customer","type":"COMMUNITY","urlPath":"/c/how-do-i/get-help/f5-customer","__typename":"PageDescriptor"},"__typename":"PageResource"},{"lastUpdatedTime":1761130801473,"localOverride":null,"page":{"id":"IdeaMessagePage","type":"IDEA_POST","urlPath":"/idea/:boardId/:messageSubject/:messageId","__typename":"PageDescriptor"},"__typename":"PageResource"},{"lastUpdatedTime":1761130801473,"localOverride":null,"page":{"id":"IdeaViewAllIdeasPage","type":"IDEA","urlPath":"/category/:categoryId/ideas/:boardId/all-ideas/(/:after|/:before)?","__typename":"PageDescriptor"},"__typename":"PageResource"},{"lastUpdatedTime":1761130801473,"localOverride":null,"page":{"id":"LoginPage","type":"USER","urlPath":"/signin","__typename":"PageDescriptor"},"__typename":"PageResource"},{"lastUpdatedTime":1761130801473,"localOverride":null,"page":{"id":"WorkstreamsPage","type":"COMMUNITY","urlPath":"/workstreams","__typename":"PageDescriptor"},"__typename":"PageResource"},{"lastUpdatedTime":1761130801473,"localOverride":null,"page":{"id":"BlogPostPage","type":"BLOG","urlPath":"/category/:categoryId/blogs/:boardId/create","__typename":"PageDescriptor"},"__typename":"PageResource"},{"lastUpdatedTime":1761130801473,"localOverride":null,"page":{"id":"HowDoI.GetInvolved","type":"COMMUNITY","urlPath":"/c/how-do-i/get-involved","__typename":"PageDescriptor"},"__typename":"PageResource"},{"lastUpdatedTime":1761130801473,"localOverride":null,"page":{"id":"HowDoI.Learn","type":"COMMUNITY","urlPath":"/c/how-do-i/learn","__typename":"PageDescriptor"},"__typename":"PageResource"},{"lastUpdatedTime":1739501996000,"localOverride":null,"page":{"id":"Test","type":"CUSTOM","urlPath":"/custom-test-2","__typename":"PageDescriptor"},"__typename":"PageResource"},{"lastUpdatedTime":1761130801473,"localOverride":null,"page":{"id":"ThemeEditorPage","type":"COMMUNITY","urlPath":"/designer/themes","__typename":"PageDescriptor"},"__typename":"PageResource"},{"lastUpdatedTime":1761130801473,"localOverride":null,"page":{"id":"TkbViewAllArticlesPage","type":"TKB","urlPath":"/category/:categoryId/kb/:boardId/all-articles/(/:after|/:before)?","__typename":"PageDescriptor"},"__typename":"PageResource"},{"lastUpdatedTime":1761130801473,"localOverride":null,"page":{"id":"OccasionEditPage","type":"EVENT","urlPath":"/event/:boardId/:messageSubject/:messageId/edit","__typename":"PageDescriptor"},"__typename":"PageResource"},{"lastUpdatedTime":1761130801473,"localOverride":null,"page":{"id":"OAuthAuthorizationAllowPage","type":"USER","urlPath":"/auth/authorize/allow","__typename":"PageDescriptor"},"__typename":"PageResource"},{"lastUpdatedTime":1761130801473,"localOverride":null,"page":{"id":"PageEditorPage","type":"COMMUNITY","urlPath":"/designer/pages","__typename":"PageDescriptor"},"__typename":"PageResource"},{"lastUpdatedTime":1761130801473,"localOverride":null,"page":{"id":"PostPage","type":"COMMUNITY","urlPath":"/category/:categoryId/:boardId/create","__typename":"PageDescriptor"},"__typename":"PageResource"},{"lastUpdatedTime":1761130801473,"localOverride":null,"page":{"id":"ForumBoardPage","type":"FORUM","urlPath":"/category/:categoryId/discussions/:boardId","__typename":"PageDescriptor"},"__typename":"PageResource"},{"lastUpdatedTime":1761130801473,"localOverride":null,"page":{"id":"TkbBoardPage","type":"TKB","urlPath":"/category/:categoryId/kb/:boardId","__typename":"PageDescriptor"},"__typename":"PageResource"},{"lastUpdatedTime":1761130801473,"localOverride":null,"page":{"id":"EventPostPage","type":"EVENT","urlPath":"/category/:categoryId/events/:boardId/create","__typename":"PageDescriptor"},"__typename":"PageResource"},{"lastUpdatedTime":1761130801473,"localOverride":null,"page":{"id":"UserBadgesPage","type":"COMMUNITY","urlPath":"/users/:login/:userId/badges","__typename":"PageDescriptor"},"__typename":"PageResource"},{"lastUpdatedTime":1761130801473,"localOverride":null,"page":{"id":"GroupHubMembershipAction","type":"GROUP_HUB","urlPath":"/membership/join/:nodeId/:membershipType","__typename":"PageDescriptor"},"__typename":"PageResource"},{"lastUpdatedTime":1761130801473,"localOverride":null,"page":{"id":"MaintenancePage","type":"COMMUNITY","urlPath":"/maintenance","__typename":"PageDescriptor"},"__typename":"PageResource"},{"lastUpdatedTime":1761130801473,"localOverride":null,"page":{"id":"IdeaReplyPage","type":"IDEA_REPLY","urlPath":"/idea/:boardId/:messageSubject/:messageId/comments/:replyId","__typename":"PageDescriptor"},"__typename":"PageResource"},{"lastUpdatedTime":1761130801473,"localOverride":null,"page":{"id":"UserSettingsPage","type":"USER","urlPath":"/mysettings/:userSettingsTab","__typename":"PageDescriptor"},"__typename":"PageResource"},{"lastUpdatedTime":1761130801473,"localOverride":null,"page":{"id":"GroupHubsPage","type":"GROUP_HUB","urlPath":"/groups","__typename":"PageDescriptor"},"__typename":"PageResource"},{"lastUpdatedTime":1761130801473,"localOverride":null,"page":{"id":"ForumPostPage","type":"FORUM","urlPath":"/category/:categoryId/discussions/:boardId/create","__typename":"PageDescriptor"},"__typename":"PageResource"},{"lastUpdatedTime":1761130801473,"localOverride":null,"page":{"id":"OccasionRsvpActionPage","type":"OCCASION","urlPath":"/event/:boardId/:messageSubject/:messageId/rsvp/:responseType","__typename":"PageDescriptor"},"__typename":"PageResource"},{"lastUpdatedTime":1761130801473,"localOverride":null,"page":{"id":"VerifyUserEmailPage","type":"USER","urlPath":"/verifyemail/:userId/:verifyEmailToken","__typename":"PageDescriptor"},"__typename":"PageResource"},{"lastUpdatedTime":1761130801473,"localOverride":null,"page":{"id":"AllOccasionsPage","type":"OCCASION","urlPath":"/category/:categoryId/events/:boardId/all-events/(/:after|/:before)?","__typename":"PageDescriptor"},"__typename":"PageResource"},{"lastUpdatedTime":1761130801473,"localOverride":null,"page":{"id":"EventBoardPage","type":"EVENT","urlPath":"/category/:categoryId/events/:boardId","__typename":"PageDescriptor"},"__typename":"PageResource"},{"lastUpdatedTime":1761130801473,"localOverride":null,"page":{"id":"TkbReplyPage","type":"TKB_REPLY","urlPath":"/kb/:boardId/:messageSubject/:messageId/comments/:replyId","__typename":"PageDescriptor"},"__typename":"PageResource"},{"lastUpdatedTime":1761130801473,"localOverride":null,"page":{"id":"IdeaBoardPage","type":"IDEA","urlPath":"/category/:categoryId/ideas/:boardId","__typename":"PageDescriptor"},"__typename":"PageResource"},{"lastUpdatedTime":1761130801473,"localOverride":null,"page":{"id":"CommunityGuideLinesPage","type":"COMMUNITY","urlPath":"/communityguidelines","__typename":"PageDescriptor"},"__typename":"PageResource"},{"lastUpdatedTime":1761130801473,"localOverride":null,"page":{"id":"CaseCreatePage","type":"SALESFORCE_CASE_CREATION","urlPath":"/caseportal/create","__typename":"PageDescriptor"},"__typename":"PageResource"},{"lastUpdatedTime":1761130801473,"localOverride":null,"page":{"id":"TkbEditPage","type":"TKB","urlPath":"/kb/:boardId/:messageSubject/:messageId/edit","__typename":"PageDescriptor"},"__typename":"PageResource"},{"lastUpdatedTime":1761130801473,"localOverride":null,"page":{"id":"ForgotPasswordPage","type":"USER","urlPath":"/forgotpassword","__typename":"PageDescriptor"},"__typename":"PageResource"},{"lastUpdatedTime":1761130801473,"localOverride":null,"page":{"id":"IdeaEditPage","type":"IDEA","urlPath":"/idea/:boardId/:messageSubject/:messageId/edit","__typename":"PageDescriptor"},"__typename":"PageResource"},{"lastUpdatedTime":1761130801473,"localOverride":null,"page":{"id":"TagPage","type":"COMMUNITY","urlPath":"/tag/:tagName","__typename":"PageDescriptor"},"__typename":"PageResource"},{"lastUpdatedTime":1761130801473,"localOverride":null,"page":{"id":"BlogBoardPage","type":"BLOG","urlPath":"/category/:categoryId/blog/:boardId","__typename":"PageDescriptor"},"__typename":"PageResource"},{"lastUpdatedTime":1761130801473,"localOverride":null,"page":{"id":"OccasionMessagePage","type":"OCCASION_TOPIC","urlPath":"/event/:boardId/:messageSubject/:messageId","__typename":"PageDescriptor"},"__typename":"PageResource"},{"lastUpdatedTime":1761130801473,"localOverride":null,"page":{"id":"HowDoI.Learn.AboutF5SslOrchestrator","type":"COMMUNITY","urlPath":"/c/how-do-i/learn/about-f5-ssl-orchestrator","__typename":"PageDescriptor"},"__typename":"PageResource"},{"lastUpdatedTime":1761130801473,"localOverride":null,"page":{"id":"ManageContentPage","type":"COMMUNITY","urlPath":"/managecontent","__typename":"PageDescriptor"},"__typename":"PageResource"},{"lastUpdatedTime":1761130801473,"localOverride":null,"page":{"id":"ClosedMembershipNodeNonMembersPage","type":"GROUP_HUB","urlPath":"/closedgroup/:groupHubId","__typename":"PageDescriptor"},"__typename":"PageResource"},{"lastUpdatedTime":1761130801473,"localOverride":null,"page":{"id":"HowDoI.GetHelp.Community","type":"COMMUNITY","urlPath":"/c/how-do-i/get-help/community","__typename":"PageDescriptor"},"__typename":"PageResource"},{"lastUpdatedTime":1761130801473,"localOverride":null,"page":{"id":"CommunityPage","type":"COMMUNITY","urlPath":"/","__typename":"PageDescriptor"},"__typename":"PageResource"},{"lastUpdatedTime":1761130801473,"localOverride":null,"page":{"id":"HowDoI.GetInvolved.ContributeCode","type":"COMMUNITY","urlPath":"/c/how-do-i/get-involved/contribute-code","__typename":"PageDescriptor"},"__typename":"PageResource"},{"lastUpdatedTime":1761130801473,"localOverride":null,"page":{"id":"ForumMessagePage","type":"FORUM_TOPIC","urlPath":"/discussions/:boardId/:messageSubject/:messageId","__typename":"PageDescriptor"},"__typename":"PageResource"},{"lastUpdatedTime":1761130801473,"localOverride":null,"page":{"id":"IdeaPostPage","type":"IDEA","urlPath":"/category/:categoryId/ideas/:boardId/create","__typename":"PageDescriptor"},"__typename":"PageResource"},{"lastUpdatedTime":1761130801473,"localOverride":null,"page":{"id":"BlogMessagePage","type":"BLOG_ARTICLE","urlPath":"/blog/:boardId/:messageSubject/:messageId","__typename":"PageDescriptor"},"__typename":"PageResource"},{"lastUpdatedTime":1761130801473,"localOverride":null,"page":{"id":"RegistrationPage","type":"USER","urlPath":"/register","__typename":"PageDescriptor"},"__typename":"PageResource"},{"lastUpdatedTime":1761130801473,"localOverride":null,"page":{"id":"EditGroupHubPage","type":"GROUP_HUB","urlPath":"/group/:groupHubId/edit","__typename":"PageDescriptor"},"__typename":"PageResource"},{"lastUpdatedTime":1761130801473,"localOverride":null,"page":{"id":"ForumEditPage","type":"FORUM","urlPath":"/discussions/:boardId/:messageSubject/:messageId/edit","__typename":"PageDescriptor"},"__typename":"PageResource"},{"lastUpdatedTime":1761130801473,"localOverride":null,"page":{"id":"ResetPasswordPage","type":"USER","urlPath":"/resetpassword/:userId/:resetPasswordToken","__typename":"PageDescriptor"},"__typename":"PageResource"},{"lastUpdatedTime":1761130801473,"localOverride":null,"page":{"id":"TkbMessagePage","type":"TKB_ARTICLE","urlPath":"/kb/:boardId/:messageSubject/:messageId","__typename":"PageDescriptor"},"__typename":"PageResource"},{"lastUpdatedTime":1761130801473,"localOverride":null,"page":{"id":"HowDoI.Learn.AboutIrules","type":"COMMUNITY","urlPath":"/c/how-do-i/learn/about-irules","__typename":"PageDescriptor"},"__typename":"PageResource"},{"lastUpdatedTime":1761130801473,"localOverride":null,"page":{"id":"BlogEditPage","type":"BLOG","urlPath":"/blog/:boardId/:messageSubject/:messageId/edit","__typename":"PageDescriptor"},"__typename":"PageResource"},{"lastUpdatedTime":1761130801473,"localOverride":null,"page":{"id":"HowDoI.GetHelp.F5Support","type":"COMMUNITY","urlPath":"/c/how-do-i/get-help/f5-support","__typename":"PageDescriptor"},"__typename":"PageResource"},{"lastUpdatedTime":1761130801473,"localOverride":null,"page":{"id":"ManageUsersPage","type":"USER","urlPath":"/users/manage/:tab?/:manageUsersTab?","__typename":"PageDescriptor"},"__typename":"PageResource"},{"lastUpdatedTime":1761130801473,"localOverride":null,"page":{"id":"ForumReplyPage","type":"FORUM_REPLY","urlPath":"/discussions/:boardId/:messageSubject/:messageId/replies/:replyId","__typename":"PageDescriptor"},"__typename":"PageResource"},{"lastUpdatedTime":1761130801473,"localOverride":null,"page":{"id":"PrivacyPolicyPage","type":"COMMUNITY","urlPath":"/privacypolicy","__typename":"PageDescriptor"},"__typename":"PageResource"},{"lastUpdatedTime":1761130801473,"localOverride":null,"page":{"id":"NotificationPage","type":"COMMUNITY","urlPath":"/notifications","__typename":"PageDescriptor"},"__typename":"PageResource"},{"lastUpdatedTime":1761130801473,"localOverride":null,"page":{"id":"UserPage","type":"USER","urlPath":"/users/:login/:userId","__typename":"PageDescriptor"},"__typename":"PageResource"},{"lastUpdatedTime":1761130801473,"localOverride":null,"page":{"id":"HealthCheckPage","type":"COMMUNITY","urlPath":"/health","__typename":"PageDescriptor"},"__typename":"PageResource"},{"lastUpdatedTime":1761130801473,"localOverride":null,"page":{"id":"OccasionReplyPage","type":"OCCASION_REPLY","urlPath":"/event/:boardId/:messageSubject/:messageId/comments/:replyId","__typename":"PageDescriptor"},"__typename":"PageResource"},{"lastUpdatedTime":1761130801473,"localOverride":null,"page":{"id":"ManageMembersPage","type":"GROUP_HUB","urlPath":"/group/:groupHubId/manage/:tab?","__typename":"PageDescriptor"},"__typename":"PageResource"},{"lastUpdatedTime":1761130801473,"localOverride":null,"page":{"id":"SearchResultsPage","type":"COMMUNITY","urlPath":"/search","__typename":"PageDescriptor"},"__typename":"PageResource"},{"lastUpdatedTime":1761130801473,"localOverride":null,"page":{"id":"BlogReplyPage","type":"BLOG_REPLY","urlPath":"/blog/:boardId/:messageSubject/:messageId/replies/:replyId","__typename":"PageDescriptor"},"__typename":"PageResource"},{"lastUpdatedTime":1761130801473,"localOverride":null,"page":{"id":"GroupHubPage","type":"GROUP_HUB","urlPath":"/group/:groupHubId","__typename":"PageDescriptor"},"__typename":"PageResource"},{"lastUpdatedTime":1761130801473,"localOverride":null,"page":{"id":"TermsOfServicePage","type":"COMMUNITY","urlPath":"/termsofservice","__typename":"PageDescriptor"},"__typename":"PageResource"},{"lastUpdatedTime":1761130801473,"localOverride":null,"page":{"id":"HowDoI.GetHelp","type":"COMMUNITY","urlPath":"/c/how-do-i/get-help","__typename":"PageDescriptor"},"__typename":"PageResource"},{"lastUpdatedTime":1761130801473,"localOverride":null,"page":{"id":"HowDoI.GetHelp.SecurityIncident","type":"COMMUNITY","urlPath":"/c/how-do-i/get-help/security-incident","__typename":"PageDescriptor"},"__typename":"PageResource"},{"lastUpdatedTime":1761130801473,"localOverride":null,"page":{"id":"CategoryPage","type":"CATEGORY","urlPath":"/category/:categoryId","__typename":"PageDescriptor"},"__typename":"PageResource"},{"lastUpdatedTime":1761130801473,"localOverride":null,"page":{"id":"ForumViewAllTopicsPage","type":"FORUM","urlPath":"/category/:categoryId/discussions/:boardId/all-topics/(/:after|/:before)?","__typename":"PageDescriptor"},"__typename":"PageResource"},{"lastUpdatedTime":1761130801473,"localOverride":null,"page":{"id":"TkbPostPage","type":"TKB","urlPath":"/category/:categoryId/kbs/:boardId/create","__typename":"PageDescriptor"},"__typename":"PageResource"},{"lastUpdatedTime":1761130801473,"localOverride":null,"page":{"id":"GroupHubPostPage","type":"GROUP_HUB","urlPath":"/group/:groupHubId/:boardId/create","__typename":"PageDescriptor"},"__typename":"PageResource"},{"lastUpdatedTime":1761130801473,"localOverride":null,"page":{"id":"HowDoI","type":"COMMUNITY","urlPath":"/c/how-do-i","__typename":"PageDescriptor"},"__typename":"PageResource"}],"localOverride":false},"CachedAsset:text:en_US-components/context/AppContext/AppContextProvider-0":{"__typename":"CachedAsset","id":"text:en_US-components/context/AppContext/AppContextProvider-0","value":{"noCommunity":"Cannot find community","noUser":"Cannot find current user","noNode":"Cannot find node with id {nodeId}","noMessage":"Cannot find message with id {messageId}","userBanned":"We're sorry, but you have been banned from using this site.","userBannedReason":"You have been banned for the following reason: {reason}"},"localOverride":false},"CachedAsset:text:en_US-shared/client/components/common/Loading/LoadingDot-0":{"__typename":"CachedAsset","id":"text:en_US-shared/client/components/common/Loading/LoadingDot-0","value":{"title":"Loading..."},"localOverride":false},"AssociatedImage:{\"url\":\"https://community.f5.com/t5/s/zihoc95639/images/cmstMjgtQ3U0RXo2\"}":{"__typename":"AssociatedImage","url":"https://community.f5.com/t5/s/zihoc95639/images/cmstMjgtQ3U0RXo2","height":0,"width":0,"mimeType":"image/svg+xml"},"Rank:rank:28":{"__typename":"Rank","id":"rank:28","position":4,"name":"Employee","color":"C20025","icon":{"__ref":"AssociatedImage:{\"url\":\"https://community.f5.com/t5/s/zihoc95639/images/cmstMjgtQ3U0RXo2\"}"},"rankStyle":"OUTLINE"},"User:user:195330":{"__typename":"User","id":"user:195330","uid":195330,"login":"momahdy","deleted":false,"avatar":{"__typename":"UserAvatar","url":"https://community.f5.com/t5/s/zihoc95639/images/dS0xOTUzMzAtaENpUGx2?image-coordinates=0%2C588%2C1080%2C1668"},"rank":{"__ref":"Rank:rank:28"},"email":"","messagesCount":78,"biography":"Principal Technical Marketing Engineer - Focus on BIG-IP","topicsCount":51,"kudosReceivedCount":115,"kudosGivenCount":116,"kudosWeight":1,"registrationData":{"__typename":"RegistrationData","status":null,"registrationTime":"2019-05-15T21:14:47.000-07:00","confirmEmailStatus":null},"followersCount":0,"solutionsCount":2},"Category:category:Articles":{"__typename":"Category","id":"category:Articles","entityType":"CATEGORY","displayId":"Articles","nodeType":"category","depth":1,"title":"Articles","shortTitle":"Articles","parent":{"__ref":"Category:category:top"},"categoryPolicies":{"__typename":"CategoryPolicies","canReadNode":{"__typename":"PolicyResult","failureReason":null}}},"Category:category:top":{"__typename":"Category","id":"category:top","entityType":"CATEGORY","displayId":"top","nodeType":"category","depth":0,"title":"Top","shortTitle":"Top"},"Tkb:board:TechnicalArticles":{"__typename":"Tkb","id":"board:TechnicalArticles","entityType":"TKB","displayId":"TechnicalArticles","nodeType":"board","depth":2,"conversationStyle":"TKB","repliesProperties":{"__typename":"RepliesProperties","sortOrder":"PUBLISH_TIME","repliesFormat":"threaded"},"tagProperties":{"__typename":"TagNodeProperties","tagsEnabled":{"__typename":"PolicyResult","failureReason":null}},"requireTags":true,"tagType":"FREEFORM_AND_PRESET","description":"F5 SMEs share good practice.","title":"Technical Articles","shortTitle":"Technical Articles","parent":{"__ref":"Category:category:Articles"},"ancestors":{"__typename":"CoreNodeConnection","edges":[{"__typename":"CoreNodeEdge","node":{"__ref":"Community:community:zihoc95639"}},{"__typename":"CoreNodeEdge","node":{"__ref":"Category:category:Articles"}}]},"userContext":{"__typename":"NodeUserContext","canAddAttachments":false,"canUpdateNode":false,"canPostMessages":false,"isSubscribed":false},"theme":{"__ref":"Theme:customTheme1"},"boardPolicies":{"__typename":"BoardPolicies","canViewSpamDashBoard":{"__typename":"PolicyResult","failureReason":{"__typename":"FailureReason","message":"error.lithium.policies.feature.moderation_spam.action.access_spam_quarantine.allowed.accessDenied","key":"error.lithium.policies.feature.moderation_spam.action.access_spam_quarantine.allowed.accessDenied","args":[]}},"canArchiveMessage":{"__typename":"PolicyResult","failureReason":{"__typename":"FailureReason","message":"error.lithium.policies.content_archivals.enable_content_archival_settings.accessDenied","key":"error.lithium.policies.content_archivals.enable_content_archival_settings.accessDenied","args":[]}},"canPublishArticleOnCreate":{"__typename":"PolicyResult","failureReason":{"__typename":"FailureReason","message":"error.lithium.policies.forums.policy_can_publish_on_create_workflow_action.accessDenied","key":"error.lithium.policies.forums.policy_can_publish_on_create_workflow_action.accessDenied","args":[]}},"canReadNode":{"__typename":"PolicyResult","failureReason":null}},"isManualSortOrderAvailable":false,"tkbPolicies":{"__typename":"TkbPolicies","canReadNode":{"__typename":"PolicyResult","failureReason":null}},"linkProperties":{"__typename":"LinkProperties","isExternalLinkWarningEnabled":false}},"TkbTopicMessage:message:308580":{"__typename":"TkbTopicMessage","uid":308580,"subject":"NGINX Management Suite API Connectivity Manager - Modern API driven Applications","id":"message:308580","entityType":"TKB_ARTICLE","eventPath":"category:Articles/community:zihoc95639board:TechnicalArticles/message:308580","revisionNum":8,"repliesCount":0,"author":{"__ref":"User:user:195330"},"depth":0,"hasGivenKudo":false,"helpful":null,"board":{"__ref":"Tkb:board:TechnicalArticles"},"conversation":{"__ref":"Conversation:conversation:308580"},"messagePolicies":{"__typename":"MessagePolicies","canPublishArticleOnEdit":{"__typename":"PolicyResult","failureReason":{"__typename":"FailureReason","message":"error.lithium.policies.forums.policy_can_publish_on_edit_workflow_action.accessDenied","key":"error.lithium.policies.forums.policy_can_publish_on_edit_workflow_action.accessDenied","args":[]}},"canModerateSpamMessage":{"__typename":"PolicyResult","failureReason":{"__typename":"FailureReason","message":"error.lithium.policies.feature.moderation_spam.action.moderate_entity.allowed.accessDenied","key":"error.lithium.policies.feature.moderation_spam.action.moderate_entity.allowed.accessDenied","args":[]}},"canReply":{"__typename":"PolicyResult","failureReason":{"__typename":"FailureReason","message":"error.lithium.policies.forums.action.message.reply_to_entity.allow.accessDenied","key":"error.lithium.policies.forums.action.message.reply_to_entity.allow.accessDenied","args":[]}},"canAcceptSolution":{"__typename":"PolicyResult","failureReason":{"__typename":"FailureReason","message":"error.lithium.policies.accepted_solutions.action_allow.message.mark_as_accepted_solution.accessDenied","key":"error.lithium.policies.accepted_solutions.action_allow.message.mark_as_accepted_solution.accessDenied","args":[]}},"canRejectSolution":{"__typename":"PolicyResult","failureReason":{"__typename":"FailureReason","message":"error.lithium.policies.accepted_solutions.action_allow.message.unmark_as_accepted_solution.accessDenied","key":"error.lithium.policies.accepted_solutions.action_allow.message.unmark_as_accepted_solution.accessDenied","args":[]}},"canTag":{"__typename":"PolicyResult","failureReason":{"__typename":"FailureReason","message":"error.lithium.policies.labels.action.labelableentity.set_labels.allow.accessDenied","key":"error.lithium.policies.labels.action.labelableentity.set_labels.allow.accessDenied","args":[]}},"canEdit":{"__typename":"PolicyResult","failureReason":{"__typename":"FailureReason","message":"error.lithium.policies.forums.action_allow.edit_message.accessDenied","key":"error.lithium.policies.forums.action_allow.edit_message.accessDenied","args":[]}},"canKudo":{"__typename":"PolicyResult","failureReason":{"__typename":"FailureReason","message":"error.lithium.policies.kudos.action.entity.give_kudos.allow.accessDenied","key":"error.lithium.policies.kudos.action.entity.give_kudos.allow.accessDenied","args":[]}}},"contentWorkflow":{"__typename":"ContentWorkflow","state":"PUBLISH","scheduledPublishTime":null,"scheduledTimezone":null,"userContext":{"__typename":"MessageWorkflowContext","canSubmitForReview":null,"canEdit":false,"canRecall":null,"canSubmitForPublication":null,"canReturnToAuthor":null,"canPublish":null,"canReturnToReview":null,"canSchedule":false},"shortScheduledTimezone":null},"readOnly":false,"editFrozen":false,"showMoveIndicator":false,"moderationData":{"__ref":"ModerationData:moderation_data:308580"},"teaser":"","body":"

Table of Contents

\n

Introduction

\n

API based applications benefits

\n

Before we dive into our API gateway use case, we will go one step back and check why the move to API driven applications, below are some of the benefits for this move:

\n
    \n
  1. \n

    Loose coupling: API-based applications can be built and maintained independently, allowing for faster development and deployment cycles.

    \n
  2. \n
  3. \n

    Reusability: APIs can be reused across multiple applications, reducing the need to duplicate code and effort.

    \n
  4. \n
  5. \n

    Scalability: API-based architecture allows for easier scaling of individual services, rather than having to scale the entire application.

    \n
  6. \n
  7. \n

    Flexibility: APIs allow for different client applications to consume the same services, such as web, mobile, and IoT devices.

    \n
  8. \n
  9. \n

    Interoperability: APIs facilitate communication between different systems and platforms, enabling integration with third-party services and data sources.

    \n
  10. \n
  11. \n

    Microservices: API-based architecture allows developers to build small, modular services that can be developed, deployed, and scaled independently.

    \n
  12. \n
\n

NGINX Management Suite API Connectivity Manager capabilities

\n

NGINX Management Suite API Connectivity Manager adds to the capabilities of the API driven applications a secure approach to authenticate, access and developing those API based applications.

\n

API Connectivity Manager is used to connect, secure, and govern our APIs. In addition, API Connectivity Manager lets us separate infrastructure lifecycle management from the API lifecycle, giving the IT/Ops teams and application developers the ability to work independently.

\n

API Connectivity Manager provides the following features:

\n\n

API Connectivity Manager use case

\n

API Connectivity Manager use case overview

\n

Use case Overview

\n

 

\n

In our case we will have three teams,

\n\n

Authentication in our case is done via two methods,

\n\n

Note, More Authentication methods can be used (JSON Web Token Assertion) included in the following tutorial.

\n

\n

 

\n

API authentication more detailed discussion can be found here  Application Programming Interface (API) Authentication types simplified

\n

 

\n

Additional features like API rate limiting can be applied as well, here's a toturial to enable that feature.

\n

\n

 

\n

 

\n

API Connectivity Manager traffic flows

\n

In our use case will have three flows,

\n\n

Management flow

\n

 

\n

 

\n

 

\n\n

Metrics and events flow

\n

 

\n

 

\n

 

\n\n

Data flow

\n

 

\n

 

\n

 

\n

NGINX tutorial on how to streamline API operations with API Connectivity Manager,

\n

\n

 

\n

 

\n

API Connectivity Manager lab & implementation

\n

ِThe steps we are going to follow with some useful tutorial videos are highlighted below,

\n\n

\n

 

\n\n\n

\n

 

\n\n

\n

 

\n

The detailed lab guide and the implementation videos

\n

Cloud labs detailed guide https://clouddocs.f5.com/training/community/nginx/html/class10/class10.html

\n

UDF lab can be found here as well https://udf.f5.com/b/ed5ffb71-bcce-47ec-9d9f-307441e4c12c#documentation

\n

Below a recorded Lab walkthrough by our awesome guru Matt_Dierick 

\n

\n

 

\n

References

\n

API Connectivity Manager 

\n

NGINX Management Suite  

\n

NGINX Docs 

\n

API Connectivity Manager UDF Lab 

","body@stringLength":"15184","rawBody":"

\n

Introduction

\n

API based applications benefits

\n

Before we dive into our API gateway use case, we will go one step back and check why the move to API driven applications, below are some of the benefits for this move:

\n
    \n
  1. \n

    Loose coupling: API-based applications can be built and maintained independently, allowing for faster development and deployment cycles.

    \n
  2. \n
  3. \n

    Reusability: APIs can be reused across multiple applications, reducing the need to duplicate code and effort.

    \n
  4. \n
  5. \n

    Scalability: API-based architecture allows for easier scaling of individual services, rather than having to scale the entire application.

    \n
  6. \n
  7. \n

    Flexibility: APIs allow for different client applications to consume the same services, such as web, mobile, and IoT devices.

    \n
  8. \n
  9. \n

    Interoperability: APIs facilitate communication between different systems and platforms, enabling integration with third-party services and data sources.

    \n
  10. \n
  11. \n

    Microservices: API-based architecture allows developers to build small, modular services that can be developed, deployed, and scaled independently.

    \n
  12. \n
\n

NGINX Management Suite API Connectivity Manager capabilities

\n

NGINX Management Suite API Connectivity Manager adds to the capabilities of the API driven applications a secure approach to authenticate, access and developing those API based applications.

\n

API Connectivity Manager is used to connect, secure, and govern our APIs. In addition, API Connectivity Manager lets us separate infrastructure lifecycle management from the API lifecycle, giving the IT/Ops teams and application developers the ability to work independently.

\n

API Connectivity Manager provides the following features:

\n\n

API Connectivity Manager use case

\n

API Connectivity Manager use case overview

\n

Use case Overview

\n

 

\n

In our case we will have three teams,

\n\n

Authentication in our case is done via two methods,

\n\n

Note, More Authentication methods can be used (JSON Web Token Assertion) included in the following tutorial.

\n

\n

 

\n

API authentication more detailed discussion can be found here  Application Programming Interface (API) Authentication types simplified

\n

 

\n

Additional features like API rate limiting can be applied as well, here's a toturial to enable that feature.

\n

\n

 

\n

 

\n

API Connectivity Manager traffic flows

\n

In our use case will have three flows,

\n\n

Management flow

\n

 

\n

 

\n

 

\n\n

Metrics and events flow

\n

 

\n

 

\n

 

\n\n

Data flow

\n

 

\n

 

\n

 

\n

NGINX tutorial on how to streamline API operations with API Connectivity Manager,

\n

\n

 

\n

 

\n

API Connectivity Manager lab & implementation

\n

ِThe steps we are going to follow with some useful tutorial videos are highlighted below,

\n\n

\n

 

\n\n\n

\n

 

\n\n

\n

 

\n

The detailed lab guide and the implementation videos

\n

Cloud labs detailed guide https://clouddocs.f5.com/training/community/nginx/html/class10/class10.html

\n

UDF lab can be found here as well https://udf.f5.com/b/ed5ffb71-bcce-47ec-9d9f-307441e4c12c#documentation

\n

Below a recorded Lab walkthrough by our awesome guru  

\n

\n

 

\n

References

\n

API Connectivity Manager 

\n

NGINX Management Suite  

\n

NGINX Docs 

\n

API Connectivity Manager UDF Lab 

","kudosSumWeight":7,"postTime":"2023-02-07T05:00:00.030-08:00","images":{"__typename":"AssociatedImageConnection","edges":[{"__typename":"AssociatedImageEdge","cursor":"MjUuOXwyLjF8b3wyNXxfTlZffDE","node":{"__ref":"AssociatedImage:{\"url\":\"https://community.f5.com/t5/s/zihoc95639/images/bS0zMDg1ODAtMjE5MjVpRTc4M0E2NjgxMjcyNjVBMQ?revision=8\"}"}},{"__typename":"AssociatedImageEdge","cursor":"MjUuOXwyLjF8b3wyNXxfTlZffDI","node":{"__ref":"AssociatedImage:{\"url\":\"https://community.f5.com/t5/s/zihoc95639/images/bS0zMDg1ODAtMjE5MjZpRDQ4MEZCNjE1Mzg5QjlDOA?revision=8\"}"}},{"__typename":"AssociatedImageEdge","cursor":"MjUuOXwyLjF8b3wyNXxfTlZffDM","node":{"__ref":"AssociatedImage:{\"url\":\"https://community.f5.com/t5/s/zihoc95639/images/bS0zMDg1ODAtMjE5MjdpQTg4NEYxOTZFMDVBMjMwQQ?revision=8\"}"}},{"__typename":"AssociatedImageEdge","cursor":"MjUuOXwyLjF8b3wyNXxfTlZffDQ","node":{"__ref":"AssociatedImage:{\"url\":\"https://community.f5.com/t5/s/zihoc95639/images/bS0zMDg1ODAtMjE5MjhpMUI5RTY3Njk3Mjg1RjM3QQ?revision=8\"}"}}],"totalCount":4,"pageInfo":{"__typename":"PageInfo","hasNextPage":false,"endCursor":null,"hasPreviousPage":false,"startCursor":null}},"attachments":{"__typename":"AttachmentConnection","pageInfo":{"__typename":"PageInfo","hasNextPage":false,"endCursor":null,"hasPreviousPage":false,"startCursor":null},"edges":[]},"tags":{"__typename":"TagConnection","pageInfo":{"__typename":"PageInfo","hasNextPage":false,"endCursor":null,"hasPreviousPage":false,"startCursor":null},"edges":[{"__typename":"TagEdge","cursor":"MjUuOXwyLjF8b3wxMHxfTlZffDE","node":{"__typename":"Tag","id":"tag:api","text":"api","time":"2022-01-24T02:30:03.977-08:00","lastActivityTime":null,"messagesCount":null,"followersCount":null}},{"__typename":"TagEdge","cursor":"MjUuOXwyLjF8b3wxMHxfTlZffDI","node":{"__typename":"Tag","id":"tag:apiconnectivitymanager","text":"apiconnectivitymanager","time":"2023-02-07T10:15:53.135-08:00","lastActivityTime":null,"messagesCount":null,"followersCount":null}},{"__typename":"TagEdge","cursor":"MjUuOXwyLjF8b3wxMHxfTlZffDM","node":{"__typename":"Tag","id":"tag:application delivery","text":"application delivery","time":"2021-06-30T01:48:44.000-07:00","lastActivityTime":null,"messagesCount":null,"followersCount":null}},{"__typename":"TagEdge","cursor":"MjUuOXwyLjF8b3wxMHxfTlZffDQ","node":{"__typename":"Tag","id":"tag:cloud","text":"cloud","time":"2016-05-10T00:36:43.000-07:00","lastActivityTime":null,"messagesCount":null,"followersCount":null}},{"__typename":"TagEdge","cursor":"MjUuOXwyLjF8b3wxMHxfTlZffDU","node":{"__typename":"Tag","id":"tag:devops","text":"devops","time":"2011-10-19T17:50:55.000-07:00","lastActivityTime":null,"messagesCount":null,"followersCount":null}},{"__typename":"TagEdge","cursor":"MjUuOXwyLjF8b3wxMHxfTlZffDY","node":{"__typename":"Tag","id":"tag:NGINX","text":"NGINX","time":"2022-06-28T10:05:59.538-07:00","lastActivityTime":null,"messagesCount":null,"followersCount":null}},{"__typename":"TagEdge","cursor":"MjUuOXwyLjF8b3wxMHxfTlZffDc","node":{"__typename":"Tag","id":"tag:security","text":"security","time":"2009-07-03T08:19:36.000-07:00","lastActivityTime":null,"messagesCount":null,"followersCount":null}},{"__typename":"TagEdge","cursor":"MjUuOXwyLjF8b3wxMHxfTlZffDg","node":{"__typename":"Tag","id":"tag:series-f5-access-security","text":"series-f5-access-security","time":"2023-03-27T07:34:57.507-07:00","lastActivityTime":null,"messagesCount":null,"followersCount":null}},{"__typename":"TagEdge","cursor":"MjUuOXwyLjF8b3wxMHxfTlZffDk","node":{"__typename":"Tag","id":"tag:Verified Designs","text":"Verified Designs","time":"2023-03-24T10:35:23.729-07:00","lastActivityTime":null,"messagesCount":null,"followersCount":null}}]},"timeToRead":3,"rawTeaser":"","introduction":"","currentRevision":{"__ref":"Revision:revision:308580_8"},"latestVersion":{"__typename":"FriendlyVersion","major":"1","minor":"0"},"metrics":{"__typename":"MessageMetrics","views":1888},"read":false,"visibilityScope":"PUBLIC","canonicalUrl":null,"seoTitle":"NGINX Management Suite API Connectivity Manager - Modern API driven Applications","seoDescription":"NGINX Management Suite API Connectivity Manager adds to the capabilities of the API driven applications a secure approach to authenticate, access and developing those API based applications.\r\n\r\nAPI Connectivity Manager is used to connect, secure, and govern Our APIs. In addition, ACM lets us separate infrastructure lifecycle management from the API lifecycle, giving the IT/Ops teams and application developers the ability to work independently.","placeholder":false,"originalMessageForPlaceholder":null,"contributors":{"__typename":"UserConnection","edges":[]},"nonCoAuthorContributors":{"__typename":"UserConnection","edges":[]},"coAuthors":{"__typename":"UserConnection","edges":[]},"tkbMessagePolicies":{"__typename":"TkbMessagePolicies","canDoAuthoringActionsOnTkb":{"__typename":"PolicyResult","failureReason":{"__typename":"FailureReason","message":"error.lithium.policies.tkb.policy_can_do_authoring_action.accessDenied","key":"error.lithium.policies.tkb.policy_can_do_authoring_action.accessDenied","args":[]}}},"archivalData":null,"replies":{"__typename":"MessageConnection","edges":[],"pageInfo":{"__typename":"PageInfo","hasNextPage":false,"endCursor":null,"hasPreviousPage":false,"startCursor":null}},"customFields":[],"revisions({\"constraints\":{\"isPublished\":{\"eq\":true}}})":{"__typename":"RevisionConnection","totalCount":1}},"Conversation:conversation:308580":{"__typename":"Conversation","id":"conversation:308580","solved":false,"topic":{"__ref":"TkbTopicMessage:message:308580"},"lastPostingActivityTime":"2023-02-07T05:00:00.030-08:00","lastPostTime":"2023-02-07T05:00:00.030-08:00","unreadReplyCount":0,"isSubscribed":false},"ModerationData:moderation_data:308580":{"__typename":"ModerationData","id":"moderation_data:308580","status":"APPROVED","rejectReason":null,"isReportedAbuse":false,"rejectUser":null,"rejectTime":null,"rejectActorType":null},"AssociatedImage:{\"url\":\"https://community.f5.com/t5/s/zihoc95639/images/bS0zMDg1ODAtMjE5MjVpRTc4M0E2NjgxMjcyNjVBMQ?revision=8\"}":{"__typename":"AssociatedImage","url":"https://community.f5.com/t5/s/zihoc95639/images/bS0zMDg1ODAtMjE5MjVpRTc4M0E2NjgxMjcyNjVBMQ?revision=8","title":"archi-home.png","associationType":"BODY","width":2172,"height":1342,"altText":null},"AssociatedImage:{\"url\":\"https://community.f5.com/t5/s/zihoc95639/images/bS0zMDg1ODAtMjE5MjZpRDQ4MEZCNjE1Mzg5QjlDOA?revision=8\"}":{"__typename":"AssociatedImage","url":"https://community.f5.com/t5/s/zihoc95639/images/bS0zMDg1ODAtMjE5MjZpRDQ4MEZCNjE1Mzg5QjlDOA?revision=8","title":"NGINX Management Suite API Connectivity Manager - Management flow.png","associationType":"BODY","width":3621,"height":2606,"altText":null},"AssociatedImage:{\"url\":\"https://community.f5.com/t5/s/zihoc95639/images/bS0zMDg1ODAtMjE5MjdpQTg4NEYxOTZFMDVBMjMwQQ?revision=8\"}":{"__typename":"AssociatedImage","url":"https://community.f5.com/t5/s/zihoc95639/images/bS0zMDg1ODAtMjE5MjdpQTg4NEYxOTZFMDVBMjMwQQ?revision=8","title":"NGINX Management Suite API Connectivity Manager - Metric - Events.png","associationType":"BODY","width":2153,"height":2106,"altText":null},"AssociatedImage:{\"url\":\"https://community.f5.com/t5/s/zihoc95639/images/bS0zMDg1ODAtMjE5MjhpMUI5RTY3Njk3Mjg1RjM3QQ?revision=8\"}":{"__typename":"AssociatedImage","url":"https://community.f5.com/t5/s/zihoc95639/images/bS0zMDg1ODAtMjE5MjhpMUI5RTY3Njk3Mjg1RjM3QQ?revision=8","title":"NGINX Management Suite API Connectivity Manager - Data Flow.png","associationType":"BODY","width":2828,"height":2434,"altText":null},"Revision:revision:308580_8":{"__typename":"Revision","id":"revision:308580_8","lastEditTime":"2023-01-27T02:24:11.807-08:00"},"CachedAsset:theme:customTheme1-1760367452881":{"__typename":"CachedAsset","id":"theme:customTheme1-1760367452881","value":{"id":"customTheme1","animation":{"fast":"150ms","normal":"250ms","slow":"500ms","slowest":"750ms","function":"cubic-bezier(0.07, 0.91, 0.51, 1)","__typename":"AnimationThemeSettings"},"avatar":{"borderRadius":"50%","collections":["custom"],"__typename":"AvatarThemeSettings"},"basics":{"browserIcon":{"imageAssetName":"android-chrome-512x512-1748534255255.png","imageLastModified":"1748534256856","__typename":"ThemeAsset"},"customerLogo":{"imageAssetName":"F5-devCentral-HR-color-reverse-1750868999153.png","imageLastModified":"1750869001512","__typename":"ThemeAsset"},"maximumWidthOfPageContent":"fluid","oneColumnNarrowWidth":"800px","gridGutterWidthMd":"30px","gridGutterWidthXs":"10px","pageWidthStyle":"WIDTH_OF_PAGE_CONTENT","__typename":"BasicsThemeSettings"},"buttons":{"borderRadiusSm":"5px","borderRadius":"5px","borderRadiusLg":"5px","paddingY":"5px","paddingYLg":"7px","paddingYHero":"var(--lia-bs-btn-padding-y-lg)","paddingX":"12px","paddingXLg":"14px","paddingXHero":"42px","fontStyle":"NORMAL","fontWeight":"500","textTransform":"NONE","disabledOpacity":0.5,"primaryTextColor":"var(--lia-bs-white)","primaryTextHoverColor":"var(--lia-bs-white)","primaryTextActiveColor":"var(--lia-bs-white)","primaryBgColor":"#0072B0","primaryBgHoverColor":"hsl(201.10000000000002, 100%, 29.3%)","primaryBgActiveColor":"hsl(201.10000000000002, 100%, 24.2%)","primaryBorder":"1px solid transparent","primaryBorderHover":"1px solid transparent","primaryBorderActive":"1px solid transparent","primaryBorderFocus":"1px solid var(--lia-bs-white)","primaryBoxShadowFocus":"0 0 0 1px #0072B0, 0 0 0 4px rgba(0, 114, 176, 0.2)","secondaryTextColor":"var(--lia-bs-white)","secondaryTextHoverColor":"var(--lia-bs-white)","secondaryTextActiveColor":"var(--lia-bs-white)","secondaryBgColor":"#0072B0","secondaryBgHoverColor":"hsl(201.10000000000002, 100%, 29.3%)","secondaryBgActiveColor":"hsl(201.10000000000002, 100%, 24.2%)","secondaryBorder":"1px solid transparent","secondaryBorderHover":"1px solid transparent","secondaryBorderActive":"1px solid transparent","secondaryBorderFocus":"1px solid transparent","secondaryBoxShadowFocus":"0 0 0 1px #0072B0, 0 0 0 4px rgba(0, 114, 176, 0.2)","tertiaryTextColor":"#0072B0","tertiaryTextHoverColor":"hsl(201.10000000000002, 100%, 32.8%)","tertiaryTextActiveColor":"hsl(201.10000000000002, 100%, 31.1%)","tertiaryBgColor":"transparent","tertiaryBgHoverColor":"transparent","tertiaryBgActiveColor":"rgba(0, 114, 176, 0.04)","tertiaryBorder":"1px solid transparent","tertiaryBorderHover":"1px solid rgba(0, 114, 176, 0.08)","tertiaryBorderActive":"1px solid transparent","tertiaryBorderFocus":"1px solid transparent","tertiaryBoxShadowFocus":"0 0 0 1px #0072B0, 0 0 0 4px rgba(0, 114, 176, 0.2)","destructiveTextColor":"var(--lia-bs-danger)","destructiveTextHoverColor":"hsl(var(--lia-bs-danger-h), var(--lia-bs-danger-s), calc(var(--lia-bs-danger-l) * 0.95))","destructiveTextActiveColor":"hsl(var(--lia-bs-danger-h), var(--lia-bs-danger-s), calc(var(--lia-bs-danger-l) * 0.9))","destructiveBgColor":"var(--lia-bs-gray-300)","destructiveBgHoverColor":"hsl(var(--lia-bs-gray-300-h), var(--lia-bs-gray-300-s), calc(var(--lia-bs-gray-300-l) * 0.96))","destructiveBgActiveColor":"hsl(var(--lia-bs-gray-300-h), var(--lia-bs-gray-300-s), calc(var(--lia-bs-gray-300-l) * 0.92))","destructiveBorder":"1px solid transparent","destructiveBorderHover":"1px solid transparent","destructiveBorderActive":"1px solid transparent","destructiveBorderFocus":"1px solid transparent","destructiveBoxShadowFocus":"0 0 0 1px #0072B0, 0 0 0 4px rgba(0, 114, 176, 0.2)","__typename":"ButtonsThemeSettings"},"border":{"color":"hsla(var(--lia-bs-black-h), var(--lia-bs-black-s), var(--lia-bs-black-l), 0.08)","mainContent":"DARK","sideContent":"DARK","radiusSm":"3px","radius":"5px","radiusLg":"9px","radius50":"100vw","__typename":"BorderThemeSettings"},"boxShadow":{"xs":"0 0 0 1px hsla(var(--lia-bs-gray-900-h), var(--lia-bs-gray-900-s), var(--lia-bs-gray-900-l), 0.08), 0 3px 0 -1px hsla(var(--lia-bs-gray-900-h), var(--lia-bs-gray-900-s), var(--lia-bs-gray-900-l), 0.16)","sm":"0 2px 4px hsla(var(--lia-bs-gray-900-h), var(--lia-bs-gray-900-s), var(--lia-bs-gray-900-l), 0.12)","md":"0 5px 15px hsla(var(--lia-bs-gray-900-h), var(--lia-bs-gray-900-s), var(--lia-bs-gray-900-l), 0.3)","lg":"0 10px 30px hsla(var(--lia-bs-gray-900-h), var(--lia-bs-gray-900-s), var(--lia-bs-gray-900-l), 0.3)","__typename":"BoxShadowThemeSettings"},"cards":{"bgColor":"var(--lia-panel-bg-color)","borderRadius":"var(--lia-panel-border-radius)","boxShadow":"var(--lia-box-shadow-xs)","__typename":"CardsThemeSettings"},"chip":{"maxWidth":"300px","height":"30px","__typename":"ChipThemeSettings"},"coreTypes":{"defaultMessageLinkColor":"var(--lia-bs-primary)","defaultMessageLinkDecoration":"none","defaultMessageLinkFontStyle":"NORMAL","defaultMessageLinkFontWeight":"500","defaultMessageFontStyle":"NORMAL","defaultMessageFontWeight":"400","defaultMessageFontFamily":"var(--lia-bs-font-family-base)","forumColor":"#0C5C8D","forumFontFamily":"var(--lia-bs-font-family-base)","forumFontWeight":"var(--lia-default-message-font-weight)","forumLineHeight":"var(--lia-bs-line-height-base)","forumFontStyle":"var(--lia-default-message-font-style)","forumMessageLinkColor":"var(--lia-default-message-link-color)","forumMessageLinkDecoration":"var(--lia-default-message-link-decoration)","forumMessageLinkFontStyle":"var(--lia-default-message-link-font-style)","forumMessageLinkFontWeight":"var(--lia-default-message-link-font-weight)","forumSolvedColor":"#62C026","blogColor":"#730015","blogFontFamily":"var(--lia-bs-font-family-base)","blogFontWeight":"var(--lia-default-message-font-weight)","blogLineHeight":"1.75","blogFontStyle":"var(--lia-default-message-font-style)","blogMessageLinkColor":"var(--lia-default-message-link-color)","blogMessageLinkDecoration":"var(--lia-default-message-link-decoration)","blogMessageLinkFontStyle":"var(--lia-default-message-link-font-style)","blogMessageLinkFontWeight":"var(--lia-default-message-link-font-weight)","tkbColor":"#C20025","tkbFontFamily":"var(--lia-bs-font-family-base)","tkbFontWeight":"var(--lia-default-message-font-weight)","tkbLineHeight":"1.75","tkbFontStyle":"var(--lia-default-message-font-style)","tkbMessageLinkColor":"var(--lia-default-message-link-color)","tkbMessageLinkDecoration":"var(--lia-default-message-link-decoration)","tkbMessageLinkFontStyle":"var(--lia-default-message-link-font-style)","tkbMessageLinkFontWeight":"var(--lia-default-message-link-font-weight)","qandaColor":"#4099E2","qandaFontFamily":"var(--lia-bs-font-family-base)","qandaFontWeight":"var(--lia-default-message-font-weight)","qandaLineHeight":"var(--lia-bs-line-height-base)","qandaFontStyle":"var(--lia-default-message-link-font-style)","qandaMessageLinkColor":"var(--lia-default-message-link-color)","qandaMessageLinkDecoration":"var(--lia-default-message-link-decoration)","qandaMessageLinkFontStyle":"var(--lia-default-message-link-font-style)","qandaMessageLinkFontWeight":"var(--lia-default-message-link-font-weight)","qandaSolvedColor":"#3FA023","ideaColor":"#F3704B","ideaFontFamily":"var(--lia-bs-font-family-base)","ideaFontWeight":"var(--lia-default-message-font-weight)","ideaLineHeight":"var(--lia-bs-line-height-base)","ideaFontStyle":"var(--lia-default-message-font-style)","ideaMessageLinkColor":"var(--lia-default-message-link-color)","ideaMessageLinkDecoration":"var(--lia-default-message-link-decoration)","ideaMessageLinkFontStyle":"var(--lia-default-message-link-font-style)","ideaMessageLinkFontWeight":"var(--lia-default-message-link-font-weight)","contestColor":"#FCC845","contestFontFamily":"var(--lia-bs-font-family-base)","contestFontWeight":"var(--lia-default-message-font-weight)","contestLineHeight":"var(--lia-bs-line-height-base)","contestFontStyle":"var(--lia-default-message-link-font-style)","contestMessageLinkColor":"var(--lia-default-message-link-color)","contestMessageLinkDecoration":"var(--lia-default-message-link-decoration)","contestMessageLinkFontStyle":"ITALIC","contestMessageLinkFontWeight":"var(--lia-default-message-link-font-weight)","occasionColor":"#EE4B5B","occasionFontFamily":"var(--lia-bs-font-family-base)","occasionFontWeight":"var(--lia-default-message-font-weight)","occasionLineHeight":"var(--lia-bs-line-height-base)","occasionFontStyle":"var(--lia-default-message-font-style)","occasionMessageLinkColor":"var(--lia-default-message-link-color)","occasionMessageLinkDecoration":"var(--lia-default-message-link-decoration)","occasionMessageLinkFontStyle":"var(--lia-default-message-link-font-style)","occasionMessageLinkFontWeight":"var(--lia-default-message-link-font-weight)","grouphubColor":"#491B62","categoryColor":"#949494","communityColor":"#FFFFFF","productColor":"#949494","__typename":"CoreTypesThemeSettings"},"colors":{"black":"#000000","white":"#FFFFFF","gray100":"#F7F7F7","gray200":"#F7F7F7","gray300":"#E8E8E8","gray400":"#D9D9D9","gray500":"#CCCCCC","gray600":"#949494","gray700":"#707070","gray800":"#545454","gray900":"#333333","dark":"#545454","light":"#F7F7F7","primary":"#0072B0","secondary":"#333333","bodyText":"#222222","bodyBg":"#F5F5F5","info":"#1D9CD3","success":"#62C026","warning":"#FFD651","danger":"#C20025","alertSystem":"#FF6600","textMuted":"#707070","highlight":"#FFFCAD","outline":"var(--lia-bs-primary)","custom":["#C20025","#081B85","#009639","#B3C6D7","#7CC0EB","#F29A36","#B2D7EB","#66AFD7","#007ABC","#343434","#0E6EB9","#0072B0"],"__typename":"ColorsThemeSettings"},"divider":{"size":"3px","marginLeft":"4px","marginRight":"4px","borderRadius":"50%","bgColor":"var(--lia-bs-gray-600)","bgColorActive":"var(--lia-bs-gray-600)","__typename":"DividerThemeSettings"},"dropdown":{"fontSize":"var(--lia-bs-font-size-sm)","borderColor":"var(--lia-bs-border-color)","borderRadius":"var(--lia-bs-border-radius-sm)","dividerBg":"var(--lia-bs-gray-300)","itemPaddingY":"5px","itemPaddingX":"20px","headerColor":"var(--lia-bs-gray-700)","__typename":"DropdownThemeSettings"},"email":{"link":{"color":"#0069D4","hoverColor":"#0061c2","decoration":"none","hoverDecoration":"underline","__typename":"EmailLinkSettings"},"border":{"color":"#e4e4e4","__typename":"EmailBorderSettings"},"buttons":{"borderRadiusLg":"5px","paddingXLg":"16px","paddingYLg":"7px","fontWeight":"700","primaryTextColor":"#ffffff","primaryTextHoverColor":"#ffffff","primaryBgColor":"#0069D4","primaryBgHoverColor":"#005cb8","primaryBorder":"1px solid transparent","primaryBorderHover":"1px solid transparent","__typename":"EmailButtonsSettings"},"panel":{"borderRadius":"5px","borderColor":"#e4e4e4","__typename":"EmailPanelSettings"},"__typename":"EmailThemeSettings"},"emoji":{"skinToneDefault":"#ffcd43","skinToneLight":"#fae3c5","skinToneMediumLight":"#e2cfa5","skinToneMedium":"#daa478","skinToneMediumDark":"#a78058","skinToneDark":"#5e4d43","__typename":"EmojiThemeSettings"},"heading":{"color":"var(--lia-bs-body-color)","fontFamily":"Neusa Next Pro Wide Bold","fontStyle":"NORMAL","fontWeight":"700","h1FontSize":"30px","h2FontSize":"25px","h3FontSize":"20px","h4FontSize":"18px","h5FontSize":"16px","h6FontSize":"16px","lineHeight":"1.1","subHeaderFontSize":"11px","subHeaderFontWeight":"500","h1LetterSpacing":"normal","h2LetterSpacing":"normal","h3LetterSpacing":"normal","h4LetterSpacing":"normal","h5LetterSpacing":"normal","h6LetterSpacing":"normal","subHeaderLetterSpacing":"2px","h1FontWeight":"var(--lia-bs-headings-font-weight)","h2FontWeight":"var(--lia-bs-headings-font-weight)","h3FontWeight":"var(--lia-bs-headings-font-weight)","h4FontWeight":"var(--lia-bs-headings-font-weight)","h5FontWeight":"var(--lia-bs-headings-font-weight)","h6FontWeight":"var(--lia-bs-headings-font-weight)","__typename":"HeadingThemeSettings"},"icons":{"size10":"10px","size12":"12px","size14":"14px","size16":"16px","size20":"20px","size24":"24px","size30":"30px","size40":"40px","size50":"50px","size60":"60px","size80":"80px","size120":"120px","size160":"160px","__typename":"IconsThemeSettings"},"imagePreview":{"bgColor":"var(--lia-bs-gray-900)","titleColor":"var(--lia-bs-white)","controlColor":"var(--lia-bs-white)","controlBgColor":"var(--lia-bs-gray-800)","__typename":"ImagePreviewThemeSettings"},"input":{"borderColor":"var(--lia-bs-gray-600)","disabledColor":"var(--lia-bs-gray-600)","focusBorderColor":"var(--lia-bs-primary)","labelMarginBottom":"10px","btnFontSize":"var(--lia-bs-font-size-sm)","focusBoxShadow":"0 0 0 3px hsla(var(--lia-bs-primary-h), var(--lia-bs-primary-s), var(--lia-bs-primary-l), 0.2)","checkLabelMarginBottom":"2px","checkboxBorderRadius":"3px","borderRadiusSm":"var(--lia-bs-border-radius-sm)","borderRadius":"var(--lia-bs-border-radius)","borderRadiusLg":"var(--lia-bs-border-radius-lg)","formTextMarginTop":"4px","textAreaBorderRadius":"var(--lia-bs-border-radius)","activeFillColor":"var(--lia-bs-primary)","__typename":"InputThemeSettings"},"loading":{"dotDarkColor":"hsla(var(--lia-bs-black-h), var(--lia-bs-black-s), var(--lia-bs-black-l), 0.2)","dotLightColor":"hsla(var(--lia-bs-white-h), var(--lia-bs-white-s), var(--lia-bs-white-l), 0.5)","barDarkColor":"hsla(var(--lia-bs-black-h), var(--lia-bs-black-s), var(--lia-bs-black-l), 0.06)","barLightColor":"hsla(var(--lia-bs-white-h), var(--lia-bs-white-s), var(--lia-bs-white-l), 0.4)","__typename":"LoadingThemeSettings"},"link":{"color":"var(--lia-bs-primary)","hoverColor":"hsl(var(--lia-bs-primary-h), var(--lia-bs-primary-s), calc(var(--lia-bs-primary-l) - 10%))","decoration":"none","hoverDecoration":"underline","__typename":"LinkThemeSettings"},"listGroup":{"itemPaddingY":"15px","itemPaddingX":"15px","borderColor":"var(--lia-bs-gray-300)","__typename":"ListGroupThemeSettings"},"modal":{"contentTextColor":"var(--lia-bs-body-color)","contentBg":"var(--lia-bs-white)","backgroundBg":"var(--lia-bs-black)","smSize":"440px","mdSize":"760px","lgSize":"1080px","backdropOpacity":0.3,"contentBoxShadowXs":"var(--lia-bs-box-shadow-sm)","contentBoxShadow":"var(--lia-bs-box-shadow)","headerFontWeight":"700","__typename":"ModalThemeSettings"},"navbar":{"position":"FIXED","background":{"attachment":null,"clip":null,"color":"var(--lia-bs-white)","imageAssetName":null,"imageLastModified":"0","origin":null,"position":"CENTER_CENTER","repeat":"NO_REPEAT","size":"COVER","__typename":"BackgroundProps"},"backgroundOpacity":0.8,"paddingTop":"15px","paddingBottom":"15px","borderBottom":"1px solid var(--lia-bs-border-color)","boxShadow":"var(--lia-bs-box-shadow-sm)","brandMarginRight":"30px","brandMarginRightSm":"10px","brandLogoHeight":"30px","linkGap":"10px","linkJustifyContent":"flex-start","linkPaddingY":"5px","linkPaddingX":"10px","linkDropdownPaddingY":"9px","linkDropdownPaddingX":"var(--lia-nav-link-px)","linkColor":"var(--lia-bs-body-color)","linkHoverColor":"var(--lia-bs-primary)","linkFontSize":"var(--lia-bs-font-size-sm)","linkFontStyle":"NORMAL","linkFontWeight":"400","linkTextTransform":"NONE","linkLetterSpacing":"normal","linkBorderRadius":"var(--lia-bs-border-radius-sm)","linkBgColor":"transparent","linkBgHoverColor":"transparent","linkBorder":"none","linkBorderHover":"none","linkBoxShadow":"none","linkBoxShadowHover":"none","linkTextBorderBottom":"none","linkTextBorderBottomHover":"none","dropdownPaddingTop":"10px","dropdownPaddingBottom":"15px","dropdownPaddingX":"10px","dropdownMenuOffset":"2px","dropdownDividerMarginTop":"10px","dropdownDividerMarginBottom":"10px","dropdownBorderColor":"hsla(var(--lia-bs-black-h), var(--lia-bs-black-s), var(--lia-bs-black-l), 0.08)","controllerBgHoverColor":"hsla(var(--lia-bs-black-h), var(--lia-bs-black-s), var(--lia-bs-black-l), 0.1)","controllerIconColor":"var(--lia-bs-body-color)","controllerIconHoverColor":"var(--lia-bs-body-color)","controllerTextColor":"var(--lia-nav-controller-icon-color)","controllerTextHoverColor":"var(--lia-nav-controller-icon-hover-color)","controllerHighlightColor":"hsla(30, 100%, 50%)","controllerHighlightTextColor":"var(--lia-yiq-light)","controllerBorderRadius":"var(--lia-border-radius-50)","hamburgerColor":"var(--lia-nav-controller-icon-color)","hamburgerHoverColor":"var(--lia-nav-controller-icon-color)","hamburgerBgColor":"transparent","hamburgerBgHoverColor":"transparent","hamburgerBorder":"none","hamburgerBorderHover":"none","collapseMenuMarginLeft":"20px","collapseMenuDividerBg":"var(--lia-nav-link-color)","collapseMenuDividerOpacity":0.16,"__typename":"NavbarThemeSettings"},"pager":{"textColor":"var(--lia-bs-link-color)","textFontWeight":"var(--lia-font-weight-md)","textFontSize":"var(--lia-bs-font-size-sm)","__typename":"PagerThemeSettings"},"panel":{"bgColor":"var(--lia-bs-white)","borderRadius":"var(--lia-bs-border-radius)","borderColor":"var(--lia-bs-border-color)","boxShadow":"none","__typename":"PanelThemeSettings"},"popover":{"arrowHeight":"8px","arrowWidth":"16px","maxWidth":"300px","minWidth":"100px","headerBg":"var(--lia-bs-white)","borderColor":"var(--lia-bs-border-color)","borderRadius":"var(--lia-bs-border-radius)","boxShadow":"0 0.5rem 1rem hsla(var(--lia-bs-black-h), var(--lia-bs-black-s), var(--lia-bs-black-l), 0.15)","__typename":"PopoverThemeSettings"},"prism":{"color":"#000000","bgColor":"#f5f2f0","fontFamily":"var(--font-family-monospace)","fontSize":"var(--lia-bs-font-size-base)","fontWeightBold":"var(--lia-bs-font-weight-bold)","fontStyleItalic":"italic","tabSize":2,"highlightColor":"#b3d4fc","commentColor":"#62707e","punctuationColor":"#6f6f6f","namespaceOpacity":"0.7","propColor":"#990055","selectorColor":"#517a00","operatorColor":"#906736","operatorBgColor":"hsla(0, 0%, 100%, 0.5)","keywordColor":"#0076a9","functionColor":"#d3284b","variableColor":"#c14700","__typename":"PrismThemeSettings"},"rte":{"bgColor":"var(--lia-bs-white)","borderRadius":"var(--lia-panel-border-radius)","boxShadow":" var(--lia-panel-box-shadow)","customColor1":"#bfedd2","customColor2":"#fbeeb8","customColor3":"#f8cac6","customColor4":"#eccafa","customColor5":"#c2e0f4","customColor6":"#2dc26b","customColor7":"#f1c40f","customColor8":"#e03e2d","customColor9":"#b96ad9","customColor10":"#3598db","customColor11":"#169179","customColor12":"#e67e23","customColor13":"#ba372a","customColor14":"#843fa1","customColor15":"#236fa1","customColor16":"#ecf0f1","customColor17":"#ced4d9","customColor18":"#95a5a6","customColor19":"#7e8c8d","customColor20":"#34495e","customColor21":"#000000","customColor22":"#ffffff","defaultMessageHeaderMarginTop":"14px","defaultMessageHeaderMarginBottom":"10px","defaultMessageItemMarginTop":"0","defaultMessageItemMarginBottom":"10px","diffAddedColor":"hsla(170, 53%, 51%, 0.4)","diffChangedColor":"hsla(43, 97%, 63%, 0.4)","diffNoneColor":"hsla(0, 0%, 80%, 0.4)","diffRemovedColor":"hsla(9, 74%, 47%, 0.4)","specialMessageHeaderMarginTop":"14px","specialMessageHeaderMarginBottom":"10px","specialMessageItemMarginTop":"0","specialMessageItemMarginBottom":"10px","tableBgColor":"transparent","tableBorderColor":"var(--lia-bs-gray-700)","tableBorderStyle":"solid","tableCellPaddingX":"5px","tableCellPaddingY":"5px","tableTextColor":"var(--lia-bs-body-color)","tableVerticalAlign":"middle","__typename":"RteThemeSettings"},"tags":{"bgColor":"var(--lia-bs-gray-200)","bgHoverColor":"var(--lia-bs-gray-400)","borderRadius":"var(--lia-bs-border-radius-sm)","color":"var(--lia-bs-body-color)","hoverColor":"var(--lia-bs-body-color)","fontWeight":"var(--lia-font-weight-md)","fontSize":"var(--lia-font-size-xxs)","textTransform":"UPPERCASE","letterSpacing":"0.5px","__typename":"TagsThemeSettings"},"toasts":{"borderRadius":"var(--lia-bs-border-radius)","paddingX":"12px","__typename":"ToastsThemeSettings"},"typography":{"fontFamilyBase":"Proxima Nova A Medium","fontStyleBase":"NORMAL","fontWeightBase":"500","fontWeightLight":"300","fontWeightNormal":"400","fontWeightMd":"500","fontWeightBold":"700","letterSpacingSm":"normal","letterSpacingXs":"normal","lineHeightBase":"1.2","fontSizeBase":"15px","fontSizeXxs":"11px","fontSizeXs":"12px","fontSizeSm":"13px","fontSizeLg":"20px","fontSizeXl":"24px","smallFontSize":"14px","customFonts":[{"source":"SERVER","name":"Proxima Nova A Medium","styles":[{"style":"NORMAL","weight":"500","__typename":"FontStyleData"}],"assetNames":["ProximaNovaAMedium-normal-500.woff2"],"__typename":"CustomFont"},{"source":"SERVER","name":"Neusa Next Pro Wide Bold","styles":[{"style":"NORMAL","weight":"700","__typename":"FontStyleData"}],"assetNames":["NeusaNextProWideBold-normal-700.woff2"],"__typename":"CustomFont"}],"__typename":"TypographyThemeSettings"},"unstyledListItem":{"marginBottomSm":"5px","marginBottomMd":"10px","marginBottomLg":"15px","marginBottomXl":"20px","marginBottomXxl":"25px","__typename":"UnstyledListItemThemeSettings"},"yiq":{"light":"#ffffff","dark":"#000000","__typename":"YiqThemeSettings"},"colorLightness":{"primaryDark":0.36,"primaryLight":0.74,"primaryLighter":0.89,"primaryLightest":0.95,"infoDark":0.39,"infoLight":0.72,"infoLighter":0.85,"infoLightest":0.93,"successDark":0.24,"successLight":0.62,"successLighter":0.8,"successLightest":0.91,"warningDark":0.39,"warningLight":0.68,"warningLighter":0.84,"warningLightest":0.93,"dangerDark":0.41,"dangerLight":0.72,"dangerLighter":0.89,"dangerLightest":0.95,"__typename":"ColorLightnessThemeSettings"},"localOverride":false,"__typename":"Theme"},"localOverride":false},"CachedAsset:text:en_US-shared/client/components/common/Loading/LoadingDot-1761130813018":{"__typename":"CachedAsset","id":"text:en_US-shared/client/components/common/Loading/LoadingDot-1761130813018","value":{"title":"Loading..."},"localOverride":false},"CachedAsset:quilt:f5.prod:pages/kbs/TkbMessagePage:board:TechnicalArticles-1761174510573":{"__typename":"CachedAsset","id":"quilt:f5.prod:pages/kbs/TkbMessagePage:board:TechnicalArticles-1761174510573","value":{"id":"TkbMessagePage","container":{"id":"Common","headerProps":{"backgroundImageProps":null,"backgroundColor":null,"addComponents":null,"removeComponents":["community.widget.bannerWidget"],"componentOrder":null,"__typename":"QuiltContainerSectionProps"},"headerComponentProps":{"community.widget.breadcrumbWidget":{"disableLastCrumbForDesktop":false}},"footerProps":null,"footerComponentProps":null,"items":[{"id":"message-list","layout":"MAIN_SIDE","bgColor":"transparent","showTitle":true,"showDescription":true,"textPosition":"CENTER","textColor":"var(--lia-bs-body-color)","sectionEditLevel":null,"bgImage":null,"disableSpacing":null,"edgeToEdgeDisplay":null,"fullHeight":null,"showBorder":null,"__typename":"MainSideQuiltSection","columnMap":{"main":[{"id":"tkbs.widget.tkbArticleWidget","className":"lia-tkb-container","props":{"contributorListType":"panel","showHelpfulness":false,"showTimestamp":true,"showGuideNavigationSection":true,"showVersion":true,"lazyLoad":false,"editLevel":"CONFIGURE"},"__typename":"QuiltComponent"}],"side":[{"id":"featuredWidgets.widget.featuredContentWidget","className":null,"props":{"instanceId":"featuredWidgets.widget.featuredContentWidget-1702666556326","layoutProps":{"layout":"card","layoutOptions":{"useRepliesCount":false,"useAuthorRank":false,"useTimeToRead":true,"useKudosCount":false,"useViewCount":true,"usePreviewMedia":true,"useBody":false,"useCenteredCardContent":false,"useTags":true,"useTimestamp":false,"useBoardLink":true,"useAuthorLink":false,"useSolvedBadge":true}},"titleSrOnly":false,"showPager":true,"pageSize":3,"lazyLoad":true},"__typename":"QuiltComponent"},{"id":"messages.widget.relatedContentWidget","className":null,"props":{"hideIfEmpty":true,"enablePagination":true,"useTitle":true,"listVariant":{"type":"listGroup"},"pageSize":3,"style":"list","pagerVariant":{"type":"loadMore"},"viewVariant":{"type":"inline","props":{"useRepliesCount":true,"useMedia":true,"useAuthorRank":false,"useNode":true,"useTimeToRead":true,"useSpoilerFreeBody":true,"useKudosCount":true,"useNodeLink":true,"useViewCount":true,"usePreviewMedia":false,"useBody":false,"timeStampType":"postTime","useTags":true,"clampSubjectLines":2,"useBoardIcon":false,"useMessageTimeLink":true,"clampBodyLines":3,"useTextBody":true,"useSolvedBadge":true,"useAvatar":true,"useAuthorLogin":true,"useUnreadCount":true}},"lazyLoad":true,"panelType":"divider"},"__typename":"QuiltComponent"}],"__typename":"MainSideSectionColumns"}}],"__typename":"QuiltContainer"},"__typename":"Quilt","localOverride":false},"localOverride":false},"CachedAsset:text:en_US-components/common/EmailVerification-1761130813018":{"__typename":"CachedAsset","id":"text:en_US-components/common/EmailVerification-1761130813018","value":{"email.verification.title":"Email Verification Required","email.verification.message.update.email":"To participate in the community, you must first verify your email address. The verification email was sent to {email}. To change your email, visit My Settings.","email.verification.message.resend.email":"To participate in the community, you must first verify your email address. The verification email was sent to {email}. Resend email."},"localOverride":false},"CachedAsset:text:en_US-pages/kbs/TkbMessagePage-1761130813018":{"__typename":"CachedAsset","id":"text:en_US-pages/kbs/TkbMessagePage-1761130813018","value":{"title":"{contextMessageSubject} | {communityTitle}","errorMissing":"This article cannot be found","name":"TKB Message Page","section.message-list.title":"","archivedMessageTitle":"This Content Has Been Archived","section.erPqcf.title":"","section.erPqcf.description":"","section.message-list.description":""},"localOverride":false},"CachedAsset:quiltWrapper:f5.prod:Common:1760531512896":{"__typename":"CachedAsset","id":"quiltWrapper:f5.prod:Common:1760531512896","value":{"id":"Common","header":{"backgroundImageProps":{"assetName":null,"backgroundSize":"COVER","backgroundRepeat":"NO_REPEAT","backgroundPosition":"CENTER_CENTER","lastModified":null,"__typename":"BackgroundImageProps"},"backgroundColor":"#343434","items":[{"id":"custom.widget.GainsightShared","props":{"widgetVisibility":"signedInOnly","useTitle":true,"useBackground":false,"title":"","lazyLoad":false},"__typename":"QuiltComponent"},{"id":"custom.widget.Beta_MetaNav","props":{"widgetVisibility":"signedInOrAnonymous","useTitle":true,"useBackground":false,"title":"","lazyLoad":false},"__typename":"QuiltComponent"},{"id":"community.widget.navbarWidget","props":{"showUserName":false,"showRegisterLink":true,"useIconLanguagePicker":true,"useLabelLanguagePicker":true,"style":{"boxShadow":"var(--lia-bs-box-shadow-sm)","linkFontWeight":"700","controllerHighlightColor":"#F29A36","dropdownDividerMarginBottom":"10px","hamburgerBorderHover":"none","linkFontSize":"15px","linkBoxShadowHover":"none","backgroundOpacity":1,"controllerBorderRadius":"var(--lia-border-radius-50)","hamburgerBgColor":"transparent","linkTextBorderBottom":"none","hamburgerColor":"var(--lia-nav-controller-icon-color)","brandLogoHeight":"48px","linkLetterSpacing":"normal","linkBgHoverColor":"transparent","collapseMenuDividerOpacity":0.16,"paddingBottom":"10px","dropdownPaddingBottom":"15px","dropdownMenuOffset":"2px","hamburgerBgHoverColor":"transparent","borderBottom":"unset","hamburgerBorder":"none","dropdownPaddingX":"10px","brandMarginRightSm":"10px","linkBoxShadow":"none","linkJustifyContent":"center","linkColor":"var(--lia-bs-white)","collapseMenuDividerBg":"var(--lia-nav-link-color)","dropdownPaddingTop":"10px","controllerHighlightTextColor":"var(--lia-yiq-dark)","controllerTextColor":"var(--lia-nav-controller-icon-color)","background":{"imageAssetName":"","color":"var(--lia-bs-body-color)","size":"COVER","repeat":"NO_REPEAT","position":"CENTER_CENTER","imageLastModified":""},"linkBorderRadius":"var(--lia-bs-border-radius-sm)","linkHoverColor":"var(--lia-bs-white)","position":"FIXED","linkBorder":"none","linkTextBorderBottomHover":"2px solid var(--lia-bs-white)","brandMarginRight":"30px","hamburgerHoverColor":"var(--lia-nav-controller-icon-color)","linkBorderHover":"none","collapseMenuMarginLeft":"20px","linkFontStyle":"NORMAL","linkPaddingX":"10px","controllerTextHoverColor":"var(--lia-nav-controller-icon-hover-color)","paddingTop":"10px","linkPaddingY":"5px","linkTextTransform":"NONE","dropdownBorderColor":"hsla(var(--lia-bs-white-h), var(--lia-bs-white-s), var(--lia-bs-white-l), 0.08)","controllerBgHoverColor":"hsla(var(--lia-bs-white-h), var(--lia-bs-white-s), var(--lia-bs-white-l), 0.1)","linkDropdownPaddingX":"var(--lia-nav-link-px)","linkBgColor":"transparent","linkDropdownPaddingY":"9px","controllerIconColor":"var(--lia-bs-white)","dropdownDividerMarginTop":"10px","linkGap":"10px","controllerIconHoverColor":"var(--lia-bs-white)"},"links":{"sideLinks":[],"logoLinks":[],"mainLinks":[{"children":[{"linkType":"INTERNAL","id":"migrated-link-1","params":{"boardId":"TechnicalForum","categoryId":"Forums"},"routeName":"ForumBoardPage"},{"linkType":"INTERNAL","id":"migrated-link-2","params":{"boardId":"WaterCooler","categoryId":"Forums"},"routeName":"ForumBoardPage"}],"linkType":"INTERNAL","id":"migrated-link-0","params":{"categoryId":"Forums"},"routeName":"CategoryPage"},{"children":[{"linkType":"INTERNAL","id":"migrated-link-4","params":{"boardId":"codeshare","categoryId":"CrowdSRC"},"routeName":"TkbBoardPage"},{"linkType":"INTERNAL","id":"migrated-link-5","params":{"boardId":"communityarticles","categoryId":"CrowdSRC"},"routeName":"TkbBoardPage"}],"linkType":"INTERNAL","id":"migrated-link-3","params":{"categoryId":"CrowdSRC"},"routeName":"CategoryPage"},{"children":[{"linkType":"INTERNAL","id":"migrated-link-7","params":{"boardId":"TechnicalArticles","categoryId":"Articles"},"routeName":"TkbBoardPage"},{"linkType":"INTERNAL","id":"article-series","params":{"boardId":"article-series","categoryId":"Articles"},"routeName":"TkbBoardPage"},{"linkType":"INTERNAL","id":"security-insights","params":{"boardId":"security-insights","categoryId":"Articles"},"routeName":"TkbBoardPage"},{"linkType":"INTERNAL","id":"migrated-link-8","params":{"boardId":"DevCentralNews","categoryId":"Articles"},"routeName":"TkbBoardPage"}],"linkType":"INTERNAL","id":"migrated-link-6","params":{"categoryId":"Articles"},"routeName":"CategoryPage"},{"children":[{"linkType":"INTERNAL","id":"migrated-link-10","params":{"categoryId":"CommunityGroups"},"routeName":"CategoryPage"},{"linkType":"INTERNAL","id":"migrated-link-11","params":{"categoryId":"F5-Groups"},"routeName":"CategoryPage"}],"linkType":"INTERNAL","id":"migrated-link-9","params":{"categoryId":"GroupsCategory"},"routeName":"CategoryPage"},{"children":[],"linkType":"INTERNAL","id":"migrated-link-12","params":{"boardId":"Events","categoryId":"top"},"routeName":"EventBoardPage"},{"children":[],"linkType":"INTERNAL","id":"migrated-link-13","params":{"boardId":"Suggestions","categoryId":"top"},"routeName":"IdeaBoardPage"},{"children":[],"linkType":"EXTERNAL","id":"Common-external-link","url":"https://community.f5.com/c/how-do-i","target":"SELF"}]},"className":"QuiltComponent_lia-component-edit-mode__lQ9Z6","showSearchIcon":false,"languagePickerStyle":"iconAndLabel"},"__typename":"QuiltComponent"},{"id":"community.widget.bannerWidget","props":{"backgroundColor":"#343434","visualEffects":{"showBottomBorder":false},"backgroundImageProps":{"backgroundSize":"COVER","backgroundPosition":"CENTER_CENTER","backgroundRepeat":"NO_REPEAT"},"fontColor":"var(--lia-bs-white)"},"__typename":"QuiltComponent"},{"id":"community.widget.breadcrumbWidget","props":{"backgroundColor":"#343434","linkHighlightColor":"#FFFFFF","visualEffects":{"showBottomBorder":true},"backgroundOpacity":100,"linkTextColor":"#FFFFFF"},"__typename":"QuiltComponent"},{"id":"custom.widget.Alert_Banner","props":{"customComponentId":"custom.widget.Alert_Banner","config":{"applicablePages":[],"description":"","fetchedContent":null},"props":[]},"__typename":"QuiltComponent"}],"__typename":"QuiltWrapperSection"},"footer":{"backgroundImageProps":{"assetName":null,"backgroundSize":"COVER","backgroundRepeat":"NO_REPEAT","backgroundPosition":"CENTER_CENTER","lastModified":null,"__typename":"BackgroundImageProps"},"backgroundColor":"var(--lia-bs-body-color)","items":[{"id":"custom.widget.Beta_Footer","props":{"widgetVisibility":"signedInOrAnonymous","useTitle":true,"useBackground":false,"title":"","lazyLoad":false},"__typename":"QuiltComponent"},{"id":"custom.widget.Tag_Manager_Helper","props":{"widgetVisibility":"signedInOrAnonymous","useTitle":true,"useBackground":false,"title":"","lazyLoad":false},"__typename":"QuiltComponent"},{"id":"custom.widget.Consent_Blackbar","props":{"widgetVisibility":"signedInOrAnonymous","useTitle":true,"useBackground":false,"title":"","lazyLoad":false},"__typename":"QuiltComponent"}],"__typename":"QuiltWrapperSection"},"__typename":"QuiltWrapper","localOverride":false},"localOverride":false},"CachedAsset:text:en_US-components/common/ActionFeedback-1761130813018":{"__typename":"CachedAsset","id":"text:en_US-components/common/ActionFeedback-1761130813018","value":{"joinedGroupHub.title":"Welcome","joinedGroupHub.message":"You are now a member of this group and are subscribed to updates.","groupHubInviteNotFound.title":"Invitation Not Found","groupHubInviteNotFound.message":"Sorry, we could not find your invitation to the group. The owner may have canceled the invite.","groupHubNotFound.title":"Group Not Found","groupHubNotFound.message":"The grouphub you tried to join does not exist. It may have been deleted.","existingGroupHubMember.title":"Already Joined","existingGroupHubMember.message":"You are already a member of this group.","accountLocked.title":"Account Locked","accountLocked.message":"Your account has been locked due to multiple failed attempts. Try again in {lockoutTime} minutes.","editedGroupHub.title":"Changes Saved","editedGroupHub.message":"Your group has been updated.","leftGroupHub.title":"Goodbye","leftGroupHub.message":"You are no longer a member of this group and will not receive future updates.","deletedGroupHub.title":"Deleted","deletedGroupHub.message":"The group has been deleted.","groupHubCreated.title":"Group Created","groupHubCreated.message":"{groupHubName} is ready to use","accountClosed.title":"Account Closed","accountClosed.message":"The account has been closed and you will now be redirected to the homepage","resetTokenExpired.title":"Reset Password Link has Expired","resetTokenExpired.message":"Try resetting your password again","invalidUrl.title":"Invalid URL","invalidUrl.message":"The URL you're using is not recognized. Verify your URL and try again.","accountClosedForUser.title":"Account Closed","accountClosedForUser.message":"{userName}'s account is closed","inviteTokenInvalid.title":"Invitation Invalid","inviteTokenInvalid.message":"Your invitation to the community has been canceled or expired.","inviteTokenError.title":"Invitation Verification Failed","inviteTokenError.message":"The url you are utilizing is not recognized. Verify your URL and try again","pageNotFound.title":"Access Denied","pageNotFound.message":"You do not have access to this area of the community or it doesn't exist","eventAttending.title":"Responded as Attending","eventAttending.message":"You'll be notified when there's new activity and reminded as the event approaches","eventInterested.title":"Responded as Interested","eventInterested.message":"You'll be notified when there's new activity and reminded as the event approaches","eventNotFound.title":"Event Not Found","eventNotFound.message":"The event you tried to respond to does not exist.","redirectToRelatedPage.title":"Showing Related Content","redirectToRelatedPageForBaseUsers.title":"Showing Related Content","redirectToRelatedPageForBaseUsers.message":"The content you are trying to access is archived","redirectToRelatedPage.message":"The content you are trying to access is archived","relatedUrl.archivalLink.flyoutMessage":"The content you are trying to access is archived View Archived Content"},"localOverride":false},"CachedAsset:component:custom.widget.GainsightShared-en-us-1760531503297":{"__typename":"CachedAsset","id":"component:custom.widget.GainsightShared-en-us-1760531503297","value":{"component":{"id":"custom.widget.GainsightShared","template":{"id":"GainsightShared","markupLanguage":"HTML","style":null,"texts":{},"defaults":{"config":{"applicablePages":[],"description":"Shared functions for Gainsight integration","fetchedContent":null,"__typename":"ComponentConfiguration"},"props":[],"__typename":"ComponentProperties"},"components":[{"id":"custom.widget.GainsightShared","form":null,"config":null,"props":[],"__typename":"Component"}],"grouping":"TEXTHTML","__typename":"ComponentTemplate"},"properties":{"config":{"applicablePages":[],"description":"Shared functions for Gainsight integration","fetchedContent":null,"__typename":"ComponentConfiguration"},"props":[],"__typename":"ComponentProperties"},"form":null,"__typename":"Component","localOverride":false},"globalCss":null,"form":null},"localOverride":false},"CachedAsset:component:custom.widget.Beta_MetaNav-en-us-1760531503297":{"__typename":"CachedAsset","id":"component:custom.widget.Beta_MetaNav-en-us-1760531503297","value":{"component":{"id":"custom.widget.Beta_MetaNav","template":{"id":"Beta_MetaNav","markupLanguage":"HANDLEBARS","style":null,"texts":{},"defaults":{"config":{"applicablePages":[],"description":"MetaNav menu at the top of every page.","fetchedContent":null,"__typename":"ComponentConfiguration"},"props":[],"__typename":"ComponentProperties"},"components":[{"id":"custom.widget.Beta_MetaNav","form":null,"config":null,"props":[],"__typename":"Component"}],"grouping":"CUSTOM","__typename":"ComponentTemplate"},"properties":{"config":{"applicablePages":[],"description":"MetaNav menu at the top of every page.","fetchedContent":null,"__typename":"ComponentConfiguration"},"props":[],"__typename":"ComponentProperties"},"form":null,"__typename":"Component","localOverride":false},"globalCss":null,"form":null},"localOverride":false},"CachedAsset:component:custom.widget.Alert_Banner-en-us-1760531503297":{"__typename":"CachedAsset","id":"component:custom.widget.Alert_Banner-en-us-1760531503297","value":{"component":{"id":"custom.widget.Alert_Banner","template":{"id":"Alert_Banner","markupLanguage":"HTML","style":null,"texts":{},"defaults":{"config":{"applicablePages":[],"description":"","fetchedContent":null,"__typename":"ComponentConfiguration"},"props":[],"__typename":"ComponentProperties"},"components":[{"id":"custom.widget.Alert_Banner","form":null,"config":null,"props":[],"__typename":"Component"}],"grouping":"TEXTHTML","__typename":"ComponentTemplate"},"properties":{"config":{"applicablePages":[],"description":"","fetchedContent":null,"__typename":"ComponentConfiguration"},"props":[],"__typename":"ComponentProperties"},"form":null,"__typename":"Component","localOverride":false},"globalCss":null,"form":null},"localOverride":false},"CachedAsset:component:custom.widget.Beta_Footer-en-us-1760531503297":{"__typename":"CachedAsset","id":"component:custom.widget.Beta_Footer-en-us-1760531503297","value":{"component":{"id":"custom.widget.Beta_Footer","template":{"id":"Beta_Footer","markupLanguage":"HANDLEBARS","style":null,"texts":{},"defaults":{"config":{"applicablePages":[],"description":"DevCentral´s custom footer.","fetchedContent":null,"__typename":"ComponentConfiguration"},"props":[],"__typename":"ComponentProperties"},"components":[{"id":"custom.widget.Beta_Footer","form":null,"config":null,"props":[],"__typename":"Component"}],"grouping":"CUSTOM","__typename":"ComponentTemplate"},"properties":{"config":{"applicablePages":[],"description":"DevCentral´s custom footer.","fetchedContent":null,"__typename":"ComponentConfiguration"},"props":[],"__typename":"ComponentProperties"},"form":null,"__typename":"Component","localOverride":false},"globalCss":null,"form":null},"localOverride":false},"CachedAsset:component:custom.widget.Tag_Manager_Helper-en-us-1760531503297":{"__typename":"CachedAsset","id":"component:custom.widget.Tag_Manager_Helper-en-us-1760531503297","value":{"component":{"id":"custom.widget.Tag_Manager_Helper","template":{"id":"Tag_Manager_Helper","markupLanguage":"HANDLEBARS","style":null,"texts":{},"defaults":{"config":{"applicablePages":[],"description":"Helper widget to inject Tag Manager scripts into head element","fetchedContent":null,"__typename":"ComponentConfiguration"},"props":[],"__typename":"ComponentProperties"},"components":[{"id":"custom.widget.Tag_Manager_Helper","form":null,"config":null,"props":[],"__typename":"Component"}],"grouping":"CUSTOM","__typename":"ComponentTemplate"},"properties":{"config":{"applicablePages":[],"description":"Helper widget to inject Tag Manager scripts into head element","fetchedContent":null,"__typename":"ComponentConfiguration"},"props":[],"__typename":"ComponentProperties"},"form":null,"__typename":"Component","localOverride":false},"globalCss":null,"form":null},"localOverride":false},"CachedAsset:component:custom.widget.Consent_Blackbar-en-us-1760531503297":{"__typename":"CachedAsset","id":"component:custom.widget.Consent_Blackbar-en-us-1760531503297","value":{"component":{"id":"custom.widget.Consent_Blackbar","template":{"id":"Consent_Blackbar","markupLanguage":"HTML","style":null,"texts":{},"defaults":{"config":{"applicablePages":[],"description":"","fetchedContent":null,"__typename":"ComponentConfiguration"},"props":[],"__typename":"ComponentProperties"},"components":[{"id":"custom.widget.Consent_Blackbar","form":null,"config":null,"props":[],"__typename":"Component"}],"grouping":"TEXTHTML","__typename":"ComponentTemplate"},"properties":{"config":{"applicablePages":[],"description":"","fetchedContent":null,"__typename":"ComponentConfiguration"},"props":[],"__typename":"ComponentProperties"},"form":null,"__typename":"Component","localOverride":false},"globalCss":null,"form":null},"localOverride":false},"CachedAsset:text:en_US-components/community/Breadcrumb-1761130813018":{"__typename":"CachedAsset","id":"text:en_US-components/community/Breadcrumb-1761130813018","value":{"navLabel":"Breadcrumbs","dropdown":"Additional parent page navigation"},"localOverride":false},"CachedAsset:text:en_US-components/messages/MessageBanner-1761130813018":{"__typename":"CachedAsset","id":"text:en_US-components/messages/MessageBanner-1761130813018","value":{"messageMarkedAsSpam":"This post has been marked as spam","messageMarkedAsSpam@board:TKB":"This article has been marked as spam","messageMarkedAsSpam@board:BLOG":"This post has been marked as spam","messageMarkedAsSpam@board:FORUM":"This discussion has been marked as spam","messageMarkedAsSpam@board:OCCASION":"This event has been marked as spam","messageMarkedAsSpam@board:IDEA":"This idea has been marked as spam","manageSpam":"Manage Spam","messageMarkedAsAbuse":"This post has been marked as abuse","messageMarkedAsAbuse@board:TKB":"This article has been marked as abuse","messageMarkedAsAbuse@board:BLOG":"This post has been marked as abuse","messageMarkedAsAbuse@board:FORUM":"This discussion has been marked as abuse","messageMarkedAsAbuse@board:OCCASION":"This event has been marked as abuse","messageMarkedAsAbuse@board:IDEA":"This idea has been marked as abuse","preModCommentAuthorText":"This comment will be published as soon as it is approved","preModCommentModeratorText":"This comment is awaiting moderation","messageMarkedAsOther":"This post has been rejected due to other reasons","messageMarkedAsOther@board:TKB":"This article has been rejected due to other reasons","messageMarkedAsOther@board:BLOG":"This post has been rejected due to other reasons","messageMarkedAsOther@board:FORUM":"This discussion has been rejected due to other reasons","messageMarkedAsOther@board:OCCASION":"This event has been rejected due to other reasons","messageMarkedAsOther@board:IDEA":"This idea has been rejected due to other reasons","messageArchived":"This post was archived on {date}","relatedUrl":"View Related Content","relatedContentText":"Showing related content","archivedContentLink":"View Archived Content"},"localOverride":false},"CachedAsset:text:en_US-components/tkbs/TkbArticleWidget-1761130813018":{"__typename":"CachedAsset","id":"text:en_US-components/tkbs/TkbArticleWidget-1761130813018","value":{},"localOverride":false},"Category:category:Forums":{"__typename":"Category","id":"category:Forums","categoryPolicies":{"__typename":"CategoryPolicies","canReadNode":{"__typename":"PolicyResult","failureReason":null}}},"Forum:board:TechnicalForum":{"__typename":"Forum","id":"board:TechnicalForum","forumPolicies":{"__typename":"ForumPolicies","canReadNode":{"__typename":"PolicyResult","failureReason":null}},"boardPolicies":{"__typename":"BoardPolicies","canReadNode":{"__typename":"PolicyResult","failureReason":null}}},"Forum:board:WaterCooler":{"__typename":"Forum","id":"board:WaterCooler","forumPolicies":{"__typename":"ForumPolicies","canReadNode":{"__typename":"PolicyResult","failureReason":null}},"boardPolicies":{"__typename":"BoardPolicies","canReadNode":{"__typename":"PolicyResult","failureReason":null}}},"Tkb:board:DevCentralNews":{"__typename":"Tkb","id":"board:DevCentralNews","tkbPolicies":{"__typename":"TkbPolicies","canReadNode":{"__typename":"PolicyResult","failureReason":null}},"boardPolicies":{"__typename":"BoardPolicies","canReadNode":{"__typename":"PolicyResult","failureReason":null}}},"Category:category:GroupsCategory":{"__typename":"Category","id":"category:GroupsCategory","categoryPolicies":{"__typename":"CategoryPolicies","canReadNode":{"__typename":"PolicyResult","failureReason":null}}},"Occasion:board:Events":{"__typename":"Occasion","id":"board:Events","boardPolicies":{"__typename":"BoardPolicies","canReadNode":{"__typename":"PolicyResult","failureReason":null}},"occasionPolicies":{"__typename":"OccasionPolicies","canReadNode":{"__typename":"PolicyResult","failureReason":null}}},"Idea:board:Suggestions":{"__typename":"Idea","id":"board:Suggestions","boardPolicies":{"__typename":"BoardPolicies","canReadNode":{"__typename":"PolicyResult","failureReason":null}},"ideaPolicies":{"__typename":"IdeaPolicies","canReadNode":{"__typename":"PolicyResult","failureReason":null}}},"Category:category:CrowdSRC":{"__typename":"Category","id":"category:CrowdSRC","categoryPolicies":{"__typename":"CategoryPolicies","canReadNode":{"__typename":"PolicyResult","failureReason":null}}},"Tkb:board:codeshare":{"__typename":"Tkb","id":"board:codeshare","tkbPolicies":{"__typename":"TkbPolicies","canReadNode":{"__typename":"PolicyResult","failureReason":null}},"boardPolicies":{"__typename":"BoardPolicies","canReadNode":{"__typename":"PolicyResult","failureReason":null}}},"Tkb:board:communityarticles":{"__typename":"Tkb","id":"board:communityarticles","tkbPolicies":{"__typename":"TkbPolicies","canReadNode":{"__typename":"PolicyResult","failureReason":null}},"boardPolicies":{"__typename":"BoardPolicies","canReadNode":{"__typename":"PolicyResult","failureReason":null}}},"Tkb:board:security-insights":{"__typename":"Tkb","id":"board:security-insights","tkbPolicies":{"__typename":"TkbPolicies","canReadNode":{"__typename":"PolicyResult","failureReason":null}},"boardPolicies":{"__typename":"BoardPolicies","canReadNode":{"__typename":"PolicyResult","failureReason":null}}},"Tkb:board:article-series":{"__typename":"Tkb","id":"board:article-series","tkbPolicies":{"__typename":"TkbPolicies","canReadNode":{"__typename":"PolicyResult","failureReason":null}},"boardPolicies":{"__typename":"BoardPolicies","canReadNode":{"__typename":"PolicyResult","failureReason":null}}},"CachedAsset:text:en_US-components/community/Navbar-1761130813018":{"__typename":"CachedAsset","id":"text:en_US-components/community/Navbar-1761130813018","value":{"community":"Community Home","inbox":"Inbox","manageContent":"Manage Content","tos":"Terms of Service","forgotPassword":"Forgot Password","themeEditor":"Theme Editor","edit":"Edit Navigation Bar","skipContent":"Skip to content","migrated-link-9":"Groups","migrated-link-7":"Technical Articles","migrated-link-8":"DevCentral News","migrated-link-1":"Technical Forum","migrated-link-10":"Community Groups","migrated-link-2":"Water Cooler","migrated-link-11":"F5 Groups","Common-external-link":"How Do I...?","migrated-link-0":"Forums","article-series":"Article Series","migrated-link-5":"Community Articles","migrated-link-6":"Articles","security-insights":"Security Insights","migrated-link-3":"CrowdSRC","migrated-link-4":"CodeShare","migrated-link-12":"Events","migrated-link-13":"Suggestions"},"localOverride":false},"CachedAsset:text:en_US-components/community/NavbarHamburgerDropdown-1761130813018":{"__typename":"CachedAsset","id":"text:en_US-components/community/NavbarHamburgerDropdown-1761130813018","value":{"hamburgerLabel":"Side Menu"},"localOverride":false},"CachedAsset:text:en_US-components/community/BrandLogo-1761130813018":{"__typename":"CachedAsset","id":"text:en_US-components/community/BrandLogo-1761130813018","value":{"logoAlt":"Khoros","themeLogoAlt":"Brand Logo"},"localOverride":false},"CachedAsset:text:en_US-components/community/NavbarTextLinks-1761130813018":{"__typename":"CachedAsset","id":"text:en_US-components/community/NavbarTextLinks-1761130813018","value":{"more":"More"},"localOverride":false},"CachedAsset:text:en_US-components/authentication/AuthenticationLink-1761130813018":{"__typename":"CachedAsset","id":"text:en_US-components/authentication/AuthenticationLink-1761130813018","value":{"title.login":"Sign In","title.registration":"Register","title.forgotPassword":"Forgot Password","title.multiAuthLogin":"Sign In"},"localOverride":false},"CachedAsset:text:en_US-components/nodes/NodeLink-1761130813018":{"__typename":"CachedAsset","id":"text:en_US-components/nodes/NodeLink-1761130813018","value":{"place":"Place {name}"},"localOverride":false},"QueryVariables:TopicReplyList:message:308580:8":{"__typename":"QueryVariables","id":"TopicReplyList:message:308580:8","value":{"id":"message:308580","first":10,"sorts":{"postTime":{"direction":"ASC"}},"repliesFirst":3,"repliesFirstDepthThree":1,"repliesSorts":{"postTime":{"direction":"ASC"}},"useAvatar":true,"useAuthorLogin":true,"useAuthorRank":true,"useBody":true,"useKudosCount":true,"useTimeToRead":false,"useMedia":false,"useReadOnlyIcon":false,"useRepliesCount":true,"useSearchSnippet":false,"useAcceptedSolutionButton":false,"useSolvedBadge":false,"useAttachments":false,"attachmentsFirst":5,"useTags":true,"useNodeAncestors":false,"useUserHoverCard":false,"useNodeHoverCard":false,"useModerationStatus":true,"usePreviewSubjectModal":false,"useMessageStatus":true}},"ROOT_MUTATION":{"__typename":"Mutation"},"CachedAsset:text:en_US-shared/client/components/common/QueryHandler-1761130813018":{"__typename":"CachedAsset","id":"text:en_US-shared/client/components/common/QueryHandler-1761130813018","value":{"title":"Query Handler"},"localOverride":false},"CachedAsset:text:en_US-components/community/NavbarDropdownToggle-1761130813018":{"__typename":"CachedAsset","id":"text:en_US-components/community/NavbarDropdownToggle-1761130813018","value":{"ariaLabelClosed":"Press the down arrow to open the menu"},"localOverride":false},"CachedAsset:text:en_US-components/messages/MessageView/MessageViewStandard-1761130813018":{"__typename":"CachedAsset","id":"text:en_US-components/messages/MessageView/MessageViewStandard-1761130813018","value":{"anonymous":"Anonymous","author":"{messageAuthorLogin}","authorBy":"{messageAuthorLogin}","board":"{messageBoardTitle}","replyToUser":" to {parentAuthor}","showMoreReplies":"Show More","replyText":"Reply","repliesText":"Replies","markedAsSolved":"Marked as Solution","messageStatus":"Status: ","statusChanged":"Status changed: {previousStatus} to {currentStatus}","statusAdded":"Status added: {status}","statusRemoved":"Status removed: {status}","labelExpand":"expand replies","labelCollapse":"collapse replies","unhelpfulReason.reason1":"Content is outdated","unhelpfulReason.reason2":"Article is missing information","unhelpfulReason.reason3":"Content is for a different Product","unhelpfulReason.reason4":"Doesn't match what I was searching for"},"localOverride":false},"CachedAsset:text:en_US-components/messages/ThreadedReplyList-1761130813018":{"__typename":"CachedAsset","id":"text:en_US-components/messages/ThreadedReplyList-1761130813018","value":{"title":"{count, plural, one{# Reply} other{# Replies}}","title@board:BLOG":"{count, plural, one{# Comment} other{# Comments}}","title@board:TKB":"{count, plural, one{# Comment} other{# Comments}}","title@board:IDEA":"{count, plural, one{# Comment} other{# Comments}}","title@board:OCCASION":"{count, plural, one{# Comment} other{# Comments}}","noRepliesTitle":"No Replies","noRepliesTitle@board:BLOG":"No Comments","noRepliesTitle@board:TKB":"No Comments","noRepliesTitle@board:IDEA":"No Comments","noRepliesTitle@board:OCCASION":"No Comments","noRepliesDescription":"Be the first to reply","noRepliesDescription@board:BLOG":"Be the first to comment","noRepliesDescription@board:TKB":"Be the first to comment","noRepliesDescription@board:IDEA":"Be the first to comment","noRepliesDescription@board:OCCASION":"Be the first to comment","messageReadOnlyAlert:BLOG":"Comments have been turned off for this post","messageReadOnlyAlert:TKB":"Comments have been turned off for this article","messageReadOnlyAlert:IDEA":"Comments have been turned off for this idea","messageReadOnlyAlert:FORUM":"Replies have been turned off for this discussion","messageReadOnlyAlert:OCCASION":"Comments have been turned off for this event"},"localOverride":false},"CachedAsset:text:en_US-components/messages/MessageReplyCallToAction-1761130813018":{"__typename":"CachedAsset","id":"text:en_US-components/messages/MessageReplyCallToAction-1761130813018","value":{"leaveReply":"Leave a reply...","leaveReply@board:BLOG@message:root":"Leave a comment...","leaveReply@board:TKB@message:root":"Leave a comment...","leaveReply@board:IDEA@message:root":"Leave a comment...","leaveReply@board:OCCASION@message:root":"Leave a comment...","repliesTurnedOff.FORUM":"Replies are turned off for this topic","repliesTurnedOff.BLOG":"Comments are turned off for this topic","repliesTurnedOff.TKB":"Comments are turned off for this topic","repliesTurnedOff.IDEA":"Comments are turned off for this topic","repliesTurnedOff.OCCASION":"Comments are turned off for this topic","infoText":"Stop poking me!"},"localOverride":false},"CachedAsset:text:en_US-components/customComponent/CustomComponent-1761130813018":{"__typename":"CachedAsset","id":"text:en_US-components/customComponent/CustomComponent-1761130813018","value":{"errorMessage":"Error rendering component id: {customComponentId}","bannerTitle":"Video provider requires cookies to play the video. Accept to continue or {url} it directly on the provider's site.","buttonTitle":"Accept","urlText":"watch"},"localOverride":false},"CachedAsset:text:en_US-components/messages/MessageSubject-1761130813018":{"__typename":"CachedAsset","id":"text:en_US-components/messages/MessageSubject-1761130813018","value":{"noSubject":"(no subject)"},"localOverride":false},"CachedAsset:text:en_US-components/messages/MessageBody-1761130813018":{"__typename":"CachedAsset","id":"text:en_US-components/messages/MessageBody-1761130813018","value":{"showMessageBody":"Show More","mentionsErrorTitle":"{mentionsType, select, board {Board} user {User} message {Message} other {}} No Longer Available","mentionsErrorMessage":"The {mentionsType} you are trying to view has been removed from the community.","videoProcessing":"Video is being processed. Please try again in a few minutes.","bannerTitle":"Video provider requires cookies to play the video. Accept to continue or {url} it directly on the provider's site.","buttonTitle":"Accept","urlText":"watch"},"localOverride":false},"CachedAsset:text:en_US-components/messages/MessageCustomFields-1761130813018":{"__typename":"CachedAsset","id":"text:en_US-components/messages/MessageCustomFields-1761130813018","value":{"CustomField.default.label":"Value of {name}"},"localOverride":false},"CachedAsset:text:en_US-components/messages/MessageRevision-1761130813018":{"__typename":"CachedAsset","id":"text:en_US-components/messages/MessageRevision-1761130813018","value":{"lastUpdatedDatePublished":"{publishCount, plural, one{Published} other{Updated}} {date}","lastUpdatedDateDraft":"Created {date}","version":"Version {major}.{minor}"},"localOverride":false},"CachedAsset:text:en_US-components/messages/MessageReplyButton-1761130813018":{"__typename":"CachedAsset","id":"text:en_US-components/messages/MessageReplyButton-1761130813018","value":{"repliesCount":"{count}","title":"Reply","title@board:BLOG@message:root":"Comment","title@board:TKB@message:root":"Comment","title@board:IDEA@message:root":"Comment","title@board:OCCASION@message:root":"Comment"},"localOverride":false},"CachedAsset:text:en_US-components/messages/MessageAuthorBio-1761130813018":{"__typename":"CachedAsset","id":"text:en_US-components/messages/MessageAuthorBio-1761130813018","value":{"sendMessage":"Send Message","actionMessage":"Follow this blog board to get notified when there's new activity","coAuthor":"CO-PUBLISHER","contributor":"CONTRIBUTOR","userProfile":"View Profile","iconlink":"Go to {name} {type}"},"localOverride":false},"CachedAsset:text:en_US-components/guides/GuideBottomNavigation-1761130813018":{"__typename":"CachedAsset","id":"text:en_US-components/guides/GuideBottomNavigation-1761130813018","value":{"nav.label":"Previous/Next Page","nav.previous":"Previous","nav.next":"Next"},"localOverride":false},"CachedAsset:text:en_US-components/tags/TagView/TagViewChip-1761130813018":{"__typename":"CachedAsset","id":"text:en_US-components/tags/TagView/TagViewChip-1761130813018","value":{"tagLabelName":"Tag name {tagName}"},"localOverride":false},"CachedAsset:text:en_US-components/users/UserLink-1761130813018":{"__typename":"CachedAsset","id":"text:en_US-components/users/UserLink-1761130813018","value":{"authorName":"View Profile: {author}","anonymous":"Anonymous"},"localOverride":false},"CachedAsset:text:en_US-shared/client/components/users/UserRank-1761130813018":{"__typename":"CachedAsset","id":"text:en_US-shared/client/components/users/UserRank-1761130813018","value":{"rankName":"{rankName}","userRank":"Author rank {rankName}"},"localOverride":false},"CachedAsset:text:en_US-shared/client/components/users/UserAvatar-1761130813018":{"__typename":"CachedAsset","id":"text:en_US-shared/client/components/users/UserAvatar-1761130813018","value":{"altText":"{login}'s avatar","altTextGeneric":"User's avatar"},"localOverride":false},"CachedAsset:text:en_US-shared/client/components/ranks/UserRankLabel-1761130813018":{"__typename":"CachedAsset","id":"text:en_US-shared/client/components/ranks/UserRankLabel-1761130813018","value":{"altTitle":"Icon for {rankName} rank"},"localOverride":false}}}},"page":"/kbs/TkbMessagePage/TkbMessagePage","query":{"boardId":"technicalarticles","messageSubject":"nginx-management-suite-api-connectivity-manager---modern-api-driven-applications","messageId":"308580"},"buildId":"iWB5jxAgv6Dzg8_YScW7W","runtimeConfig":{"buildInformationVisible":false,"logLevelApp":"info","logLevelMetrics":"info","surveysEnabled":true,"openTelemetry":{"clientEnabled":false,"configName":"f5","serviceVersion":"25.9.0","universe":"prod","collector":"http://localhost:4318","logLevel":"error","routeChangeAllowedTime":"5000","headers":"","enableDiagnostic":"false","maxAttributeValueLength":"4095"},"apolloDevToolsEnabled":false,"quiltLazyLoadThreshold":"3"},"isFallback":false,"isExperimentalCompile":false,"dynamicIds":["components_customComponent_CustomComponent","components_community_Navbar_NavbarWidget","components_community_Breadcrumb_BreadcrumbWidget","components_tkbs_TkbArticleWidget","components_messages_MessageView_MessageViewStandard","components_messages_ThreadedReplyList","components_customComponent_CustomComponentContent_TemplateContent","components_customComponent_CustomComponentContent_HtmlContent","components_customComponent_CustomComponentContent_CustomComponentScripts","shared_client_components_common_List_UnwrappedList","components_tags_TagView","components_tags_TagView_TagViewChip"],"appGip":true,"scriptLoader":[]}