Forum Discussion
Domain Translation useing F5
Hi All,
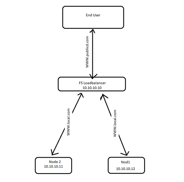
I have 2 domain (Public, local) the enduser using public one and all servers in the local one, my question is can f5 translate the end user request from public domain to local during the end user request and when the server response from the local to public.
plese see the below chart :
Thanks
4 Replies
- Rico
Cirrus
Hi Al,
F5 has a feature to allow its pool members to be based off of a FQDN rather than an IP address. If you add your pool members as a FQDN node, this means you can have your public domain name resolve to the F5 virtual server address and then have that virtual server send requests to any server attached to your local domain name. The responses will look to the user as if they are coming from the public domain name. Hopefully this solution works for you.
If you have any questions, I am sure I can help.
- Faruk_AYDIN
Altostratus
Hi AL,
Use this irule:when HTTP_REQUEST { Check if requested host starts with www.public.com if {[string tolower [HTTP::host]] starts_with "www.public.com"}{ Replace the host header value with www.local.com HTTP::header replace Host "www.local.com" } } - Amador456_37528
Nimbostratus
F5 has a feature to allow its pool members to be based off of a FQDN rather than an IP address. If you add your pool members as a FQDN node, this means you can have your public domain name resolve to the F5 virtual server address and then have that virtual server send requests to any server attached to your local domain name. The responses will look to the user as if they are coming from the public domain name. Hopefully this solution works for you. FaceTime Android
- John_Huttley_23Historic F5 Account
Fqdn isn't the answer here since the node addresses are known.
Recent Discussions
Related Content
* Getting Started on DevCentral
* Community Guidelines
* Community Terms of Use / EULA
* Community Ranking Explained
* Community Resources
* Contact the DevCentral Team
* Update MFA on account.f5.com
