Forum Discussion
Al_Taj_362580
Nimbostratus
Dec 24, 2018Domain Translation useing F5
Hi All,
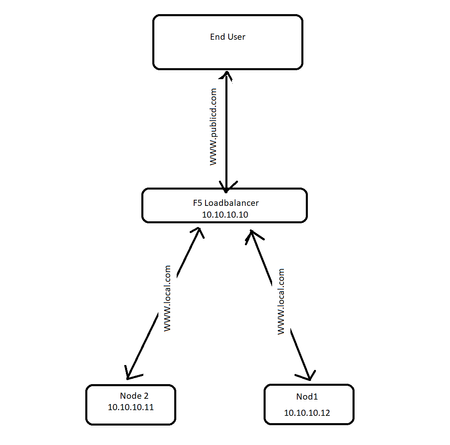
I have 2 domain (Public, local) the enduser using public one and all servers in the local one, my question is can f5 translate the end user request from public domain to local during th...
Rico
Cirrus
Dec 24, 2018Hi Al,
F5 has a feature to allow its pool members to be based off of a FQDN rather than an IP address. If you add your pool members as a FQDN node, this means you can have your public domain name resolve to the F5 virtual server address and then have that virtual server send requests to any server attached to your local domain name. The responses will look to the user as if they are coming from the public domain name. Hopefully this solution works for you.
If you have any questions, I am sure I can help.
Recent Discussions
Related Content
DevCentral Quicklinks
* Getting Started on DevCentral
* Community Guidelines
* Community Terms of Use / EULA
* Community Ranking Explained
* Community Resources
* Contact the DevCentral Team
* Update MFA on account.f5.com
Discover DevCentral Connects