BIG-IP Next for Kubernetes CNF 2.2 what's new
Table of Contents
- Introduction
- High-Speed Logging for Traffic Analysis
- DNS Cache Inspection and Management
- Stateless and Bidirectional DAG Traffic Distribution
- Dynamic GeoDB Updates for Edge Firewall Policies
- Subscriber Creation and CGNAT Logging
- Kubernetes Secrets Integration for Sensitive Configuration
- Dynamic Log Management and Storage Optimization
- Key Enhancements Overview
Introduction
BIG-IP Next CNF v2.2.0 offers new enhancements to BIG-IP Next for Kubernetes CNFs with a focus on analytics capabilities, traffic distribution, subscriber management, and operational improvements that address real-world challenges in high-scale deployments.
High-Speed Logging for Traffic Analysis
The Reporting feature introduces high-speed logging (HSL) capabilities that capture session and flow-level metrics in CSV format. Key data points include subscriber identifiers, traffic volumes, transaction counts, video resolution metrics, and latency measurements, exported via Syslog (RFC5424, RFC3164, or legacy-BIG-IP formats) over TCP or UDP.
Fluent-bit handles TMM container log processing, forwarding to Fluentd for external analytics servers. Custom Resources simplify configuration of log publishers, reporting intervals, and enforcement policies, making it straightforward to integrate into existing Kubernetes workflows.
DNS Cache Inspection and Management
New utilities provide detailed visibility into DNS cache operations. The bdt_cli tool supports listing, counting, and selectively deleting cache records using filters for domain names, TTL ranges, response codes, and cache types (RRSet, message, or nameserver).
Complementing this, dns-cache-stats delivers performance metrics including hit/miss ratios, query volumes, response time distributions across intervals, and nameserver behavior patterns. These tools enable systematic cache analysis and maintenance directly from debug sidecars.
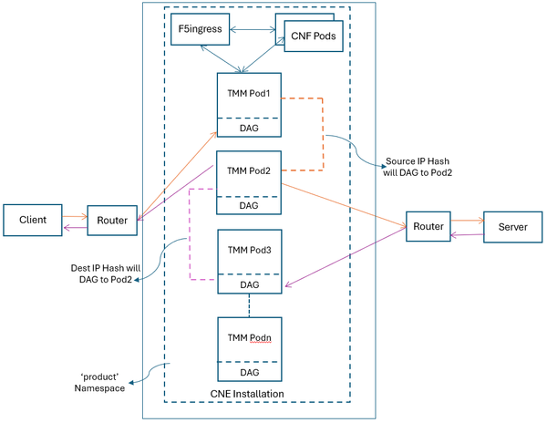
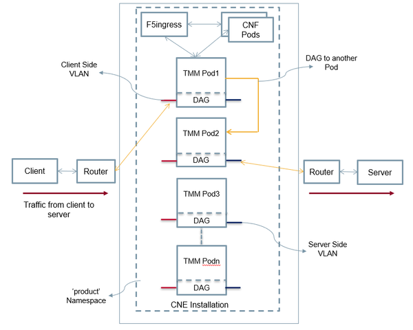
Stateless and Bidirectional DAG Traffic Distribution
Stateless DAG implements pod-based hashing to distribute traffic evenly across TMM pods without maintaining flow state. This approach embeds directly within the CNE installation, eliminating separate DAG infrastructure.
Bidirectional DAG extends this with symmetric routing for client-to-server and return flows, using consistent redirect VLANs and hash tables. Deployments must align TMM pod counts with self-IP configurations on pod_hash-enabled VLANs to ensure balanced distribution.
Dynamic GeoDB Updates for Edge Firewall Policies
Edge Firewall Geo Location policies now support dynamic GeoDB updates, replacing static country/region lists embedded in container images. The Controller and PCCD components automatically incorporate new locations and handle deprecated entries with appropriate logging.
Firewall Policy CRs can reference newly available geos immediately, enabling responsive policy adjustments without container restarts or rebuilds. This maintains policy currency in environments requiring frequent threat intelligence updates.
Subscriber Creation and CGNAT Logging
RADIUS-triggered subscriber creation integrates with distributed session storage (DSSM) for real-time synchronization across TMM pods. Subscriber records capture identifiers like IMSI, MSISDN, or NAI, enabling automated session lifecycle management.
CGNAT logging enhancements include Subscriber ID in translation events, providing clear IP-to-subscriber mapping. This facilitates correlation of network activity with individual users, supporting troubleshooting, auditing, and regulatory reporting requirements.
Kubernetes Secrets Integration for Sensitive Configuration
Custom Resources now reference sensitive data through Kubernetes’ native Secrets using secretRef fields (name, namespace, key). The cne-controller fetches secrets securely via mTLS, monitors for updates, and propagates changes to consuming components.
This supports certificate rotation through cert-manager without CR reapplication. RBAC controls ensure appropriate access while eliminating plaintext sensitive data from YAML manifests.
Dynamic Log Management and Storage Optimization
REST API endpoints and ConfigMap watching enable runtime log level adjustments per pod without restarts. Changes propagate through pod-specific ConfigMaps monitored by the F5 logging library.
An optional Folder Cleaner CronJob automatically removes orphaned log directories, preventing storage exhaustion in long-running deployments with heavy Fluentd usage.
Key Enhancements Overview
Several refinements have improved operational aspects:
- CNE Controller RBAC: Configurable CRD monitoring via ConfigMap eliminates cluster-wide list permissions, with manual controller restart required for list changes.
- CGNAT/DNAT HA: F5Ingress automatically distributes VLAN configurations to standby TMM pods (excluding self-IPs) for seamless failover.
- Memory Optimization: 1GB huge page support via tmm.hugepages.preferredhugepagesize parameter.
- Diagnostics: QKView requests can be canceled by ID, generating partial diagnostics from collected data.
- Metrics Control: Per-table aggregation modes (Aggregated, Semi-Aggregated, Diagnostic) with configurable export intervals via f5-observer-operator-config ConfigMap.
Related content
Help guide the future of your DevCentral Community!
What tools do you use to collaborate? (1min - anonymous)