Forum Discussion
F5 load balancer bettween 2 BMC Action Request servers Error
Dears,
Hope you are doing well,
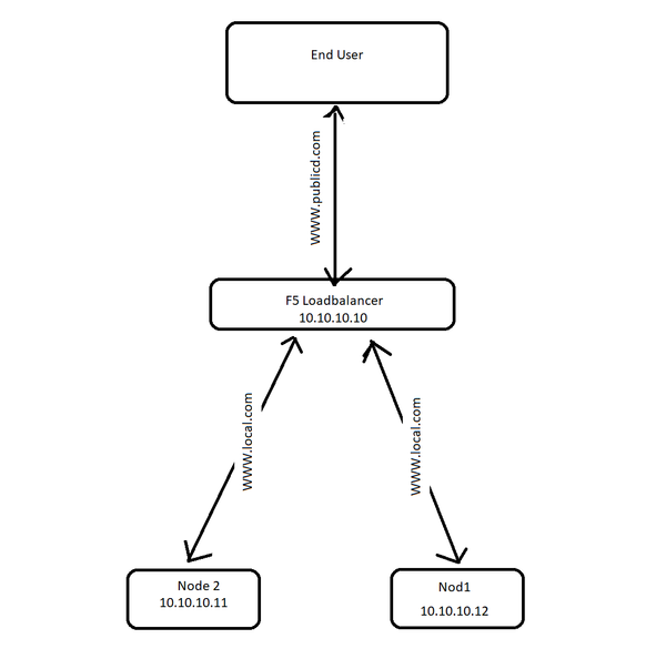
I'm trying to configure the F5 load balancer between 2 BMC Action Request servers,but i faced the "ARServer (********): ERROR (91): RPC call failed; ********:2020 ONC/RPC call timed out " Error , so any idea to do that please .
We did same things with this link https://docs.bmc.com/docs/ars91/en/f5-load-balancer-sample-configuration-609073435.html
Thanks
5 Replies
- TechT
Nimbostratus
Hello Al Taj,
There could be multiple reason to cause this error. As a initial troubleshooting can you just see if the return traffic is routed properly. Please enable Automap under BMC virtual
Click: Local Traffic --> Virtual Server --> VS_Name --> Source Address Translation -to- Automap
- Al_Taj_362580
Nimbostratus
Thanks Maneesh ,
We did it but it's the same issue .
- TechT_163800
Nimbostratus
Hello,
Did you bypass the Virtual and tried accessing the BMC server directly ? What response you are getting when you do so.
Also please check if this link can help anything, when the sever is still having the same error when you bypass the VS
https://communities.bmc.com/thread/144228?start=0&tstart=0
- Al_Taj_362580
Nimbostratus
Hi,
Did you bypass the Virtual and tried accessing the BMC server directly ?What response you are getting when you do so.
Yes i can access each BMC servers Directly without any issue .
Also please check if this link can help anything, when the sever is still having the same error when you bypass the VS.
This is different scenario
Thanks
- TechT_163800
Nimbostratus
Does your application require longer timeout to work properly ? or anything else required for this application to work which you are aware ? Also do you mind providing the below output from LB -
list ltm virtual vs_name
Help guide the future of your DevCentral Community!
What tools do you use to collaborate? (1min - anonymous)Recent Discussions
Related Content
* Getting Started on DevCentral
* Community Guidelines
* Community Terms of Use / EULA
* Community Ranking Explained
* Community Resources
* Contact the DevCentral Team
* Update MFA on account.f5.com