advanced firewall manager
118 TopicsTCP Traffic Path Diagram
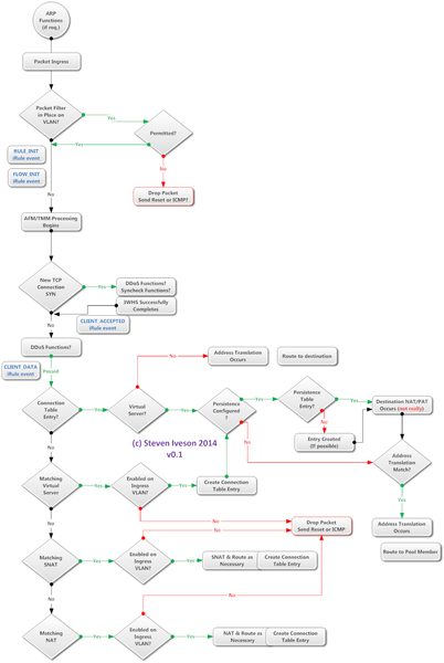
Hi all, It's bugged me ever since I looked at the ADF exam blueprint that there still wasn't a definitive document or diagram available that described or showed the TCP Traffic Path and Order of Operations of a packet passing through an F5. I'm aware of the BigIP Path Graph v1.7 from Red Education but that's five years old and hasn't been subject to any review. To that end I've recently started my own as you can see below. Comments and more importantly corrections or queries are encouraged. Note as it stands I've not added many iRule events as I'd like to get the flow and order sorted first. I'm pretty sure what I've done is mostly correct but I'd love some review before I continue and finish off the server side operations. Many thanks in advance. You may need to right-click, open image/in new tab to see it full size. New version - December 2015:4.6KViews1like49CommentsF5 Load balancer not working, but all the configurations are successful
I have configured f5 lb, one node and one pool , and two members in the pool. and Virtual Server is configured . I can see everything is working , (every place it is Green ), but when i use the VIP to connect my webserver, it is not getting resolved in my browser. can you pls throw some light on this issue. what to check and where to check ? I am Stuck with this issue for a long time. p.s i have not configured irules, i have used default pool in Virtual server configuration3.1KViews0likes14CommentsSMTP iApp Template - Early Release
Problem this snippet solves: INITIAL RELEASE Minimum required BIG-IP version: 11.4.0. Supported BIG-IP versions: 11.4.0-12.0 v1.0.0rc1 iApp template for configuring standard load balancing, monitoring, SSL offloading, and TCP optimization for Simple Mail Transfer Protocol (SMTP). The template also supports deploying F5's Advanced Firewall Manager (AFM), when AFM is licensed and provisioned. v1.0.0rc2 There were no changes to the functionality in this release. Minor changes to clarify some of the questions and answers. Added inline help entries. v1.0.0rc3 Fixed an issue with the associated cli script that could prevent users from importing iApp templates. v1.0.0rc4 Fixed an issue with selecting password-protected encryption keys. To use a password-protected encryption key, you must create an SSL profile that uses the key and specify that profile where indicated in the iApp template. v1.0.0rc5 Fixed an issue with incorrectly formatted external monitor scripts. v1.0.0rc7 Fixed an issue with monitors utilized in the server-side ssl scenarios, as a result the openssl eav monitor is used in the 'no msg submitted' monitor scenarios. A fifth monitor option was presented as well to break the 'auth/no msg' option into basic and ntlm so the iApp can use openssl if Basic(auth login) is selected. - This release also allows a custom receive string to be specified(advanced must be selected). v1.0.0rc8 Minor updates and enhancements to the monitor choices. For the associated deployment guide, see [http://www.f5.com/pdf/deployment-guides/f5-smtp-dg.pdf] Contributed by: F5 Code : 83126 Tested this on version: 12.02.2KViews0likes19CommentsHTTP iApp - downloadable version
Problem this snippet solves: This F5 Contributed iApp template is an update to the HTTP iApp that ships by default with the BIG-IP system. v1.3.0rc1 v1.3.0rc1 of the HTTP template contains no new features or visible changes, but removes a substantial amount of code from the iApp that was included to ease the transition from BIG-IP versions 11.3 to 11.4. 1.3.0rc1 is available in the Release Candidate directory of the iApp package on downloads.f5.com. The associated deployment guide can be found at http://f5.com/pdf/deployment-guides/esd-iapp-http-dg.pdf. v1.2.0 The officially supported version of http.v1.2.0 has been released to downloads.f5.com in the root HTTP directory. This version contains all of the changes in the Release Candidates. See the README file in that directory for more details. The associated deployment guide can now be found at http://f5.com/pdf/deployment-guides/esd-iapp-http-dg.pdf. v1.2.0rc5 http.v1.2.0rc5 is available on downloads.f5.com in the RELEASE CANDIDATE directory. This version the ability to select and apply any LTM policy present on BIG-IP to the virtual server(s) created by the iApp. This new section only appears in Advanced mode. It also fixes an issue that would result in an error state when trying to deploy the iApp for ASM in BIG-IP versions 12.1 and later. Instructions can be found at http://f5.com/pdf/deployment-guides/rc-iapp-http-dg.pdf v1.2.0rc4 v1.2.0rc4 of the HTTP iApp is available on downloads.f5.com in the RELEASE CANDIDATE directory. This version contains the ASM fix mentioned in RC3 and also contains a fix with address tranlation being disabled if the iApp was configured to not use a pool. Instructions can be found at http://f5.com/pdf/deployment-guides/rc-iapp-http-dg.pdf v1.2.0rc3 v1.2.0rc3 of the HTTP iApp adds the ability to use ASM in the configuration if you are using BIG-IP version 12.0 or later. The version v1.2.0rc2 that was previously posted on this page did not include this feature, but incorrectly claimed it did. v1.1.0 v1.1.0 of the HTTP iApp template includes the ability to choose a pre-existing BIG-IP Access Policy Manager (APM) Access Policy, as well as an updated BIG-IP Advanced Firewall Manager (AFM) section. This template was previously named HTTP Backport (most recently f5.http_backport.v1.0.4. This is a new codeshare page to host the f5.http.v1.1.0 template (note that this iApp is unchanged from the version posted on the HTTP backport codeshare page: https://devcentral.f5.com/codeshare/http-backport-a-variation-of-f5http-delivered-with-tmos). New F5 contributed versions of the HTTP template will be posted here. Code : https://downloads.f5.com/esd/product.jsp?sw=BIG-IP&pro=iApp_Templates2.2KViews0likes14Commentsssl handshake failure with backend server
Hi, I am trying to SSL termination to backend server using client profile and server profile. This is the server profile: admin@(f5lab01-asm)(cfg-sync In Sync)(Active)(/Common)(tmos) list ltm profile server-ssl back-end-servers ltm profile server-ssl back-end-servers { alert-timeout 10 app-service none authenticate once authenticate-depth 9 authenticate-name none ca-file none cache-size 262144 cache-timeout 3600 cert none chain none ciphers SSLv3:SSLv3+RC4-SHA crl-file none defaults-from serverssl expire-cert-response-control drop generic-alert enabled handshake-timeout 10 key none mod-ssl-methods disabled mode enabled options none peer-cert-mode ignore proxy-ssl disabled proxy-ssl-passthrough disabled renegotiate-period indefinite renegotiate-size indefinite renegotiation disabled retain-certificate true secure-renegotiation require server-name none session-mirroring disabled session-ticket disabled sni-default false sni-require false ssl-forward-proxy disabled ssl-forward-proxy-bypass disabled ssl-sign-hash any strict-resume disabled unclean-shutdown enabled untrusted-cert-response-control drop } the test with openssl [admin@f5lab01-asm:Active:In Sync] ~ openssl s_client -host 192.168.0.1 -port 443 CONNECTED(00000003) 46963579710592:error:140790E5:SSL routines:SSL23_WRITE:ssl handshake failure:s23_lib.c:184: no peer certificate available No client certificate CA names sent SSL handshake has read 0 bytes and written 305 bytes New, (NONE), Cipher is (NONE) Secure Renegotiation IS NOT supported Compression: NONE Expansion: NONE The ssldump: [admin@f5lab01-asm:Active:In Sync] ~ ssldump -Aed -k /config/filestore/files_d/Common_d/certificate_key_d/:Common:home.com.key_63567_1 -n -i internal host 192.168.0.1 New TCP connection 1: 192.168.0.63(36056) <-> 192.168.0.1(443) 1 1 1447104036.1652 (0.0008) C>SV3.0(87) Handshake ClientHello Version 3.0 random[32]= 09 30 c3 e9 06 5d 07 f9 29 59 e2 3c 3d 84 bc 7c 85 19 71 27 86 ec 58 c2 8e 30 77 47 f4 b9 40 ce cipher suites SSL_DHE_RSA_WITH_AES_256_CBC_SHA SSL_DHE_DSS_WITH_AES_256_CBC_SHA SSL_DH_anon_WITH_AES_256_CBC_SHA SSL_RSA_WITH_AES_256_CBC_SHA SSL_DHE_RSA_WITH_3DES_EDE_CBC_SHA SSL_DH_anon_WITH_3DES_EDE_CBC_SHA SSL_RSA_WITH_3DES_EDE_CBC_SHA SSL_DHE_RSA_WITH_AES_128_CBC_SHA SSL_DHE_DSS_WITH_AES_128_CBC_SHA SSL_DH_anon_WITH_AES_128_CBC_SHA SSL_RSA_WITH_AES_128_CBC_SHA SSL_DH_anon_WITH_RC4_128_MD5 SSL_RSA_WITH_RC4_128_SHA SSL_RSA_WITH_RC4_128_MD5 SSL_DHE_RSA_WITH_DES_CBC_SHA SSL_DH_anon_WITH_DES_CBC_SHA SSL_RSA_WITH_DES_CBC_SHA SSL_RSA_EXPORT1024_WITH_DES_CBC_SHA SSL_RSA_EXPORT1024_WITH_RC4_56_SHA SSL_RSA_EXPORT_WITH_DES40_CBC_SHA SSL_RSA_EXPORT_WITH_RC4_40_MD5 Unknown value 0xff compression methods NULL 1 1447104036.1659 (0.0007) S>C TCP FIN 1 1447104036.1660 (0.0000) C>S TCP RST Any ideas that we need to change? I am using 11.6 HF6. Regards1.9KViews0likes17CommentsThe Top Ten Hardcore F5 Security Features in BIG-IP 11.6
There are 32 main features in the 11.6 release of the BIG-IP family of products and 29 of those are security features. That’s right; 91% of the features in the 11.6 release are security-related. Many of them are hardcore, infrastructure doodads that go unmentioned in press releases. This is the blog where I’ll try to give these hardcore doodads some public attention. The selection criteria is somewhat subjective because there’s no IEEE standard for hardcore. The real difficulty with this blog entry is choosing among the 29 features to select only the Top Ten Hardcore Security Features of 11.6. Number 10: DNS Firewall Services The 11.6.0 version of GTM includes two DNS security knobs for DNS firewall services. The first is Rapid Response Mode, which instructs GTM to respond more quickly in zones for which it is authoritative and then to drop the rest. The second knob is Response Policy Zones which allows for customized handling of the resolution of domain names. With RPZ, you can filter DNS queries for domains that are known to be malicious and returns custom responses that direct those queries away from the malicious domain. Brian McHenry, one of F5’s Security Solution Architects says this about the DNS Firewall services: “The world's only wire-rate application layer DNS Firewall now integrates seamlessly with an industry standard. Add to it improvements in DNS flood protection, and the fastest DNS firewall just got faster.” To read more about the RPZ, see Jonathan George’s blog here. GTM, The Global Traffic Manager, is F5’s most senior module. It is responsible for global server load-balancing and DNS services Number 9: Hardware DDoS Integration for vCMP Guests When vCMP was first developed, each virtual instance was given a slice of access to the underlying cryptographic offload and compression hardware. This feature continues the tradition by giving each virtual instance access to the underlying network DDoS hardware. Not all platforms have the chips that do this. If you want to know which platforms have it, leave a comment and one of my lovely assistants will post a follow-up. vCMP is the virtual clustered multi-processor technology and is already about as hardcore as it gets. vCMP is F5’s answer to everyone who wants the flexibility of virtualization but the performance of F5 hardware. Number 8: Geo-location-based anomaly mitigation Imagine this conversation in the war room. “Sir, we’re being attacked by Elbonia.” “Ensign, have you blocked all the traffic coming from Elbonia?” “Um, no, sir.” “Well, make it so!” That’s a conversation that need not happen with this new feature. You can now tell ASM to automatically mitigate DDoS or brute-force anomalies by the geographic location of the source. How cool is that? The Application Security Manager (ASM) is F5’s web application firewall. This is where advanced application security happens–protection against the hackers, the OWASP Top Ten, brute force, web scraping and application DDoS. Number 7: Per-request Access Policies People who have used APM know about its power to effect clientless single-signon (SSO) for web applications. But many applications perform more than one check for authorization or authentication as you navigate further. In versions prior to 11.6, APM relied on the application code and third-party IAM solutions to enforce so-called "step-up authentication." However, with v11.6, APM is now able to make multiple interrogations of the end-user in a single session, making APM a much more powerful piece of an IAM strategy. The Access Policy Manager (APM) is F5’s combo of Identity and Access Management and SSL VPN. Everything that involves authenticating users, federating their credentials and authorization of their usage belongs to the APM module. Number 6: Identity is the Perimeter Firewall Capabilities For years, everyone has been talking about how the security perimeter is changing. One of the best security models now is to define the security perimeter around the users themselves. The new User Identity firewall feature in AFM helps you do exactly that. Now you can make firewall rules specific to users or groups of users: Source user match Source user-group match Destination user match Destination user-group match An example of when you might use this would be to create a “source user-group to IP address” to allow access to your accounting servers, but only for members of the Finance group when they are coming in from the VPN or corporate LAN. The Advanced Firewall Manager (AFM) is F5’s network firewall module. It is used in enterprises, service providers and anywhere that an ADC and network firewall consolidation make sense. AFM already leads the firewall industry in network DDoS awareness and mitigation thanks to the diligence of the AFM team, which is quietly adding power features such as these: Number 5: Generic UDP Flood Vector UDP floods are tricky. The stateless nature of UDP makes it difficult to determine if any particular packet is legitimate. Sometimes a UDP attack will have a certain signature; for example, the payload will be filled with the letter ‘A’ (so unoriginal!), but sometimes a UDP attack won’t be so easy to spot. One way to detect it is to watch for a massive spike in UDP packets. That’s the job of AFM’s new UDP Flood vector. When it detects a spike in UDP traffic at a port level, it can automatically apply mitigation. That’s not the end of the story, though. One of the heaviest users of UDP is the DNS protocol, and DNS packets have to travel all through the network. When DNS gets blocked, it appears as an outage of some kind, and the IT department starts getting calls from frustrated redditors copyeditors and other cube denizens. The UDP Flood vector can whitelist DNS traffic and allow it through, even while mitigating a UDP flood around it. The "single endpoint" sweep DoS vector can be used to rate limit DNS responders that are sending too many responses back (useful for when BIG-IP itself is the target of a reflection attack). Number 4: Flow Table Sweeper Enhancements Many denial-of-service attacks target flow-tables throughout the network. For example, one of the oldest attacks, the TCP connection flood, will overwhelm the TCP stack of a firewall or host. These days, it’s not a matter of if your table will overflow, it’s when. And what should be done about it? F5’s TMOS and other defensive systems will trigger an algorithm called a sweeper to clean out (or evict) different table entries when the table starts to get full. But how should it choose? The oldest? The least busy? The slowest? This hardcore AFM feature lets you define the methods that the flow table sweeper algorithm will employ when choosing which connections to kick out when the table approaches full. Like many of the other AFM anti-DDoS features, this one should be set based on the parameters of a current attack. If your site is getting hit with a slow-and-low attack, then let the Bias:Bytes method close all those slow connections. If you are getting weird connections from all over the globe, let the Low Priority:Geos method close connections originating from low-priority regions. The flow table eviction policies can be applied on a per-virtual-server basis. This means that each virtual server can have its own max concurrent flow quota and can have a different behavior when that quota is approached. Number 3: SSL Session Mirroring Full SSL handshakes are computationally expensive. This is one of the reasons that enterprises use F5’s LTM as SSL decryption mechanisms. Suppose you are lucky enough to have a site with a lot of SSL traffic. What if something happens and your primary ADC stops receiving traffic and the secondary has to pick up all those active connections? You want the secondary to perform cheap resumption handshakes (based off a shared session ID cache) with all the clients instead of full handshakes. You can now share SSL session ID caches across traffic groups so that failovers won’t cause massive spikes in full SSL handshakes. The Local Traffic Manager (LTM) is the base module that does all the fundamental application delivery. It also hosts all the SSL decryption code, which makes it the strategic point of control in SSL for the majority of F5 customers. Number 2: OCSP Stapling The Achilles’ heel of the public key infrastructure has always been revocation, i.e. how can the system reject certificates that have been compromised? The Online Certificate Status Protocol (OCSP) was developed to solve this problem. Interested parties can query a special OCSP server for the real-time status of a certificate. Unfortunately, as Google’s Adam Langley explains in his blog, OCSP can work for private networks, but it is suboptimal at best for a global Internet solution. OCSP Stapling is the tweak that might save the integrity of the system. LTM can now staple the certificate status into each SSL connection that it serves so that interested parties can assure themselves that the a certificate is still good. Okay, we’ve covered 9 different hardcore features so far. I know you’re thinking how could there be anything more hardcore than OCSP Stapling? Before we reveal the number one most hardcore feature, let’s have a look back at those first nine: The Top Ten Hardcore F5 Security Features in 11.6 GTM 10 DNS Firewall Services vCMP 9 Hardware DDoS integration for vCMP Guests ASM 8 Geo-location-based anomaly detection and mitigation APM 7 Per-Request Access Policies AFM 6 User-Identity firewall capabilities 5 Generic UDP Flood Vector 4 Flow Table Sweeper Enhancements LTM 3 SSL Session Monitoring 2 OCP Stapling 1 External Crypto Offloading And the number one hardcore security feature of 11.6 is… Number One: External Crypto Offloading We don’t normally trash-talk competitors (we don’t have to). But Cloudflare’s recent “invention” of what they call “Keyless SSL” had a lot of us security professionals scratching our heads. F5 had been offloading crypto to external devices such as nCipher and Thales for almost two years already. So had Amazon. Everyone who really does global SSL already knew about this technology. Maybe they are out of touch over there at Cloudflare and just doing their own thing. That’s fine. I hope they don’t try to patent that stuff, because nCipher and Thales probably got there first, years and years ago. So Cloudflare, welcome to the party. The concept is pretty simple: have one device, either on-premises or elsewhere, perform most SSL operations such as bulk decryption, but offload the private-key operations to another device. That other device can be a nCipher or Thales network-attached hardware security module (NetHSM devices) or it could be an F5 physical appliance stuffed with high-performance cryptographic chips. You can now spin up cheap, fully-virtualized services that direct traffic but don’t need possession of a high-security key. Brian McHenry would also put this feature near the top of his list. He says that external crypto offloading is “…incredibly innovative…. The applications for this technology are incredibly powerful for emerging hybrid architectures. It could enable a whole new wave of micro-architectures where SSL was previously a non-starter due to management and performance issues." Honorable Mentions Several of the features almost made the Top Ten and deserve at least an honorable mention. WAF CAPTCHA (ASM) – The World’s Best Web Application Firewall can now throw back a user challenge in the form of a CAPTCHA if it suspects that user of trying to brute force or Dos a service. TLS Extension support for NPN and ALPN (LTM) – These two critical SSL/TLS extensions are now supported. Next Protocol Negotiation (NPN) and the Application Layer Protocol Negotiation (ALPN) help support Google’s SPDY protocol. Conclusion So there we are: a dozen hardcore security features in 11.6. If you feel inspired and want to learn more, download 11.6 today and start playing with it. See the 11.6 Release Notes for the complete list of security (and other) features and of course, stay hardcore.1.9KViews0likes5CommentsCitrix StoreFront 3.0 supported?
Does the iApp support StoreFront 3.0? The deployment guide "citrix-vdi-iapp-dg.pd.pdf" only lists StoreFront 2.6 as a deployment option. Will the iApp support version StoreFront 3.0, or do I need to uninstall 3.0 and install 2.6? Thank you... David Stovall1.3KViews0likes19CommentsBIG-IQ Grows UP [End of Life]
The F5 and Cisco APIC integration based on the device package and iWorkflow is End Of Life. The latest integration is based on the Cisco AppCenter named ‘F5 ACI ServiceCenter’. Visit https://f5.com/cisco for updated information on the integration. Today F5 is announcing a new F5® BIG-IQ™ 4.5. This release includes a new BIG-IQ component – BIG-IQ ADC. Why is 4.5 a big deal? This release introduces a critical new BIG-IQ component, BIG-IQ ADC. With ADC management, BIG-IQ can finally control basic local traffic management (LTM) policies for all your BIG-IP devices from a single pane of glass. Better still, BIG-IQ’s ADC function has been designed with the concept of “roles” deeply ingrained. In practice, this means that BIG-IQ offers application teams a “self-serve portal” through which they can manage load balancing of just the objects they are “authorized” to access and update. Their changes can be staged so that they don’t go live until the network team has approved the changes. We will post follow up blogs that dive into the new functions in more detail. In truth, there are a few caveats around this release. Namely, BIG-IQ requires our customer’s to be using BIG-IP 11.4.1 or above. Many functions require 11.5 or above. Customers with older TMOS version still require F5’s legacy central management solution, Enterprise Manager. BIG-IQ still can’t do some of the functions Enterprise Manager provides, such as iHealth integration and advanced analytics. And BIG-IQ can’t yet manage some advanced LTM options. Never-the-less, this release will an essential component of many F5 deployments. And since BIG-IQ is a rapidly growing platform, the feature gaps will be filled before you know it. Better still, we have big plans for adding additional components to the BIG-IQ framework over the coming year. In short, it’s time to take a long hard look at BIG-IQ. What else is new? There are hundreds of new or modified features in this release. Let me list a few of the highlights by component: 1. BIG-IQ ADC - Role-based central Management of ADC functions across the network · Centralized basic management of LTM configurations · Monitoring of LTM objects · Provide high availability and clustering support of BIG-IP devices and application centric manageability services · Pool member management (enable/disable) · Centralized iRules Management (though not editing) · Role-based management · Staging and manual of deployments 2. BIG-IQ Cloud - Enhanced Connectivity and Partner Integration · Expand orchestration and management of cloud platforms via 3rd party developers · Connector for VMware NSX and (early access) connector for Cisco ACI · Improve customer experience via work flows and integrations · Improve tenant isolation on device and deployment 3. BIG-IQ Device - Manage physical and virtual BIG-IP devices from a single pane of glass · Support for VE volume licensing · Management of basic device configuration & templates · UCS backup scheduling · Enhanced upgrade advisor checks 4. BIG-IQ Security - Centralizes security policy deployment, administration, and management · Centralized feature support for BIG-IP AFM · Centralized policy support for BIG-IP ASM · Consolidated DDoS and logging profiles for AFM/ASM · Enhanced visibility and notifications · API documentation for ASM · UI enhancements for AFM policy management My next blog will include a video demonstrating the new BIG-IQ ADC component and showing how it enhances collaboration between the networking and application teams with fine grained RBAC.954Views0likes3CommentsSecurity Event logs - local locations
This seems like a really stupid question to have to ask, but I can't seem to find an answer in the documentation. I am running Big-IP 11.5 with AFM provisioned. I am running a Security Network Firewall rule (global) with logging enabled. For various reasons I want to look at the local log file on the Big-IP from the command line, but can not locate them. Where are the Network Firewall logs located? If the different contexts have logs in different locations, I'd appreciate knowing where the firewall logs are for Global, Virtual Servers and Self-IP. Thanks828Views0likes10CommentsMonitoring BIG-IP on Microsoft’s System Center with the Comtrade Management Pack for F5 BIG-IQ
Comtrade has released a Management Pack (MP) for Microsoft Systems Center (SCOM ) that uses F5’s BIG-IQ to monitor F5 BIG-IP devices and the applications they are helping deliver. The MP allows users to view all BIG-IP objects and see key information about their performance and health. This management pack will be of great interest to all customers using Microsoft Systems Center. What are the requirements for this solution? Microsoft System Center Operations Manager 2012 or Microsoft System Center Operations Manager 2012 SP1 or Microsoft System Center Operations Manager 2012 R2 F5 BIG-IQ 4.3.0 or BIG-IQ 4.4.0 Comtrade F5 BIG-IQ MP requires .NET Framework version 3.5 SP1 installed TCP 443 opened to the BIG-IQ devices Administrator account in BIG-IQ What is available in the MP? Discovery, visualization and dynamic update of F5 BIG-IQ appliances topology Discovery of F5 BIG-IQ appliance objects BIG-IQ Tenants Catalogs – Applications Virtual Servers BIG-IP Devices Cloud Connectors Nodes CPU Memory Disk Partitions SSL Certificates What will the MP Monitor? BIG-IQ (Availability, CPU utilization, Disk partition available space, Disk partition utilization, memory utilization) BIG-IP (Availability, CPU utilization, Disk partition available space, Disk partition utilization, memory utilization) Cloud Connectors (Cloud connector availability) Tenants iApp Catalogs – Applications (Application availability status, application’s active member count) Virtual Servers (Virtual server availability, server-side connection number for virtual server, client-side connection number for virtual server) Nodes (Availability of tenant nodes, server-side number of connections on nodes for port 80, server-side number of connections on nodes for port general, total number of connections on nodes) BIG-IQ SSL certificates (Availability and validity) Statistics BIG-IQ (CPU utilization, memory utilization, disk partition free space and utilization) BIG-IP (CPU utilization, memory utilization, disk partition free space and utilization) Tenants Catalogs – Applications (application availability and active members) Virtual Servers (server-side connection number on virtual servers, client-side connection number on virtual servers) Nodes (server-side connection number on node port 80, server-side connection number on node port general, server-side in-packets on node port general, server-side out-packets on node port general, server-side bits-in on node port general, server-side bits-out on node port general) Views (Diagram, Alert, State and Dashboard) How it works – main steps? 1. Comtrade F5 BIG-IQ is installed on one SCOM Management Server. The installation provides the MP and Comtrade MPBIG-IQ Agent. The agent is used for communicating with the REST API of F5 BIG-IQ. 2. Comtrade MPBIG-IQ Agent is installed on every SCOM Management server that will participate in the BIG-IQ monitoring. SCOM Management Servers are designated trough Resource Pool in SCOM. 3. Create an SNMP based Network device discovery and include the BIG-IQ IP address. Create a new SCOM Resource Pool. Assign the discovery to the Resource Pool. 4. Create Run As account and enter the account with administrator rights for the BIG-IQ device/s. For distribution choose more secure and add the resource pool. 5. Assign the run as account to F5 BIG-IQ Appliance Action Account profile. With these easy steps you are ready for monitoring. Here are some screenshots to give you more detailed view for the solution: Figure 1: Diagram View (Topology) of BIG-IQ infrastructure Figure 2: BIG-IP appliance and its components being monitored Figure 3: Tenants & Applications dashboard view Figure 4: View of all active alerts for BIG-IQ Figure 5: Alert details offers additional information about the issue Figure 6: On demand monitoring – Health recalculation Figure 7: Administration View Here is also a good video that shows the installation and configuration steps as well as overview: Product video: http://www.youtube.com/embed/yAhBk8cSPn0 Product page: www.comtradeproducts.com/f5 Microsoft Blog about the MP for F5: http://www.systemcentercentral.com/sneak-peak-at-comtrade-management-pack-for-f5-big-iq/779Views0likes0Comments