For more information regarding the security incident at F5, the actions we are taking to address it, and our ongoing efforts to protect our customers, click here.

F5 Distributed Cloud Network Connect and NetApp BlueXP - Data Disaster Recovery Across Hybrid Cloud

An important and long-standing need for enterprise storage is the ability to recover from disasters through both rapid and easy access to constantly replicated data volumes.   Beyond reducing corporate downtime from recovery events, the replicated volumes are also critical for cloning purposes to facilitate items such as research into data trends or to perform advanced analytics on enterprise data.  

A modern need exists to quickly replicate data across a wide breadth of sites, with diversity in the major cloud providers to be leveraged, providers such as AWS, Azure, and Google.   The ability to simultaneously replicate critical data to multiple of these hyperscalers prevents a major industry concern, that of vendor lock in.  Modern data stores must be efficiently and quickly saved to, and acted upon, using whichever cloud provider an enterprise desires.   Principal reasons for this hybrid cloud requirement include maximizing return on investment by shopping for attractive price points or more 9’s of reliability.

Although major cloud providers may have individual, unique VPN-style solutions to support data replication, for example Microsoft Azure VPN Gateway deployments, selecting concurrent, differing solutions can quickly become an administrative burden.  Each cloud provider offers slightly distinctive networking and security wares.   A critical concern is the shortage of advanced skill sets often required to maintain configuration and diagnostic processes in place for competing cloud storage solutions.   With flux to be expected in staffing, the long-term cost of trying to stitch disparate cloud technologies into one cohesive offering for the enterprise has been difficult.

This is the precise multi-cloud strategy where F5 Distributed Cloud (XC) can complement industry leading enterprise-grade storage solutions from a major player like NetApp.   With F5 Distributed Cloud Network Connect, multiple points of presence of an enterprise, including on-prem data centers and a multitude of cloud properties, are seamlessly tied together through a multi-cloud network (MCN) offering that leverages a 20 Tbps backbone.  Service turn up measured in minutes, not days.

An excellent, complementary use of the F5 XC hybrid secure network offering is NetApp’s modern approach to managing enterprise data estates, NetApp BlueXP.   This unified, cloud-based control plane from NetApp allows an enterprise to manage volumes both on-prem and in major cloud providers and in turn set up high-value services like data replication.  Congruent to the simple workflows F5 XC delivers for secure networking setup, NetApp BlueXP also consists of intuitive workflows.  For instance, simply drag one volume onto another volume on a point-and-click working canvas and standard SnapMirror is enacted.  F5 XC can underpin the connectivity requirement of a multi-cloud hybrid environment by handling truly seamless and secure network communications.

F5 Distributed Cloud Multi-Cloud Network (MCN) Setup

The first step in demonstrating the F5 and NetApp solutions working in concert to provide efficient disaster recovery of enterprise volumes was to set up F5 XC customer edge (CE) sites within Azure, AWS and On-Prem data center locations.   The CE is a security demarcation point, a virtualized or dedicated server appliance, allowing highly controlled access to key enterprise resources from specific locales selected by the enterprise.   For instance, a typical CE deployment for MCN purposes is a 2-port device with inside ports permitting selective access to important networks and resources.

Each CE will automatically multi-home to geographically close F5 regional edge (RE) sites, no administrative burden in incurred and no networking command line workflows need be learned, CE deployments are wizard-based workflows with automatic encrypted tunnels established.   The following screenshot demonstrates in the red highlighted area that a sample Azure CE site freshly deployed in the Azure Americas-2 region has automatic encrypted tunnels set up to New York and Washington, DC RE nodes.

 

Regardless of the site, be it an AWS VPC, an AWS services VPC supporting transit gateway (TGW), Azure VNET or an on-prem location, the net result is always a rapid setup with redundant auto-tunneling to the F5 international fabric provided by the global RE network.  Other CE attachment models can be invoked, such as direct site-to-site connectivity that bypasses the RE network, however the focus of this document is the most prevalent approach which harnesses the uptime and bandwidth advantages offered by RE gluing together of customer sites.

With connectivity available between inside interfaces of deployed CEs, standard firewall rules easily added, as well as service insertion of third party NGFW technology such as Palo Alto firewall instances, the plumbing to efficiently interconnect NetApp volumes for on-going replication is now possible.

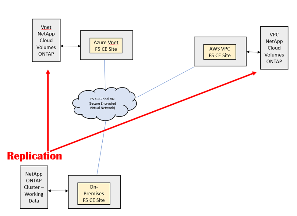
The objective for the F5 XC deployment was to utilize the NetworkConnect module, to effectively allow layer 3 connectivity between inside ports of CEs regardless of site type.   In other words, connectivity between networked resources at on-prem sites or AWS sites or Azure sites, are all enabled quickly with a consistent and simple guided workflow.   The practical application of this layer-3 style of MCN that NetworkConnect allows was connectivity of NetApp volumes, as depicted in the following diagram.

NetApp BlueXP Data Management Overview

A widely embraced enterprise-class file storage offering is the industry-leading NetApp ONTAP solution.   When deployed on-prem, the solution allows shared file storage, often using NFS or SMB protocols for file storage, frequently with multiple nodes used to create a storage cluster.   Although originally hardware appliance-oriented in nature, modern incarnations of on-prem ONTAP solutions can easily and frequently utilize virtualized appliances.

Both NetApp and F5, in keeping with modern control plane industry trends, have moved towards a centralized, portal-based approach to configuration, whether it be storage appliances (NetApp) or multi cloud networking (F5).   This SaaS approach to configuration and monitoring means control plane software is always up-to-date and requires no day-to-day management.  In the case of NetApp, this modern control plane is instantiated with the BlueXP cloud-based portal.

 

The sample BlueXP canvas displayed above demonstrates the diversity of data estate entities that can be managed from one workspace, with volumes both on-premises and AWS cloud-based, along with Amazon S3 storage seen.

NetApp offers a widely used cloud-based implementation of file storage, Cloud Volumes ONTAP (CVO) which serves as an excellent repository for replicating traditional on-premises volumes.   In the demonstration environment both AWS and Azure were harnessed to quickly set up CVO instances.   For BlueXP to establish a workspace involving a managed CVO instance, a “Connector” is deployed in the AWS VPC or Azure VNet.   This connector is the entity which facilitates the BlueXP control plane management functions for hybrid-cloud storage.

 

Upon establishing on premises to AWS and Azure connectivity, enabled by the F5 Secure XC Customer Edge (CE) nodes deployed at sites, a vast and mature range of features are provided to the BlueXP operator.

 

As highlighted above, a core function of the BlueXP services is replication, in this workspace one can see the on-premises cluster being replicated automatically to an Azure CVO instance.

 

F5 and NetApp Joint Deployment Summary

The result of combining the F5 Distributed Cloud multi-cloud networking support with the NetApp ability to safeguard mission critical enterprise data, anywhere, was found to be a smooth, intuitive set of guided configuration steps.   Within an hour, protected inside networks were established in two popular cloud providers, AWS and Azure, as well as in an existing on premises data center.   With the connectivity encrypted and standard firewall rules available, including the option to run data flows through inline third-party NGFW instances, the focus upon practical usage of the cloud infrastructure could commence.

A multi-site file storage solution was deployed using the NetApp BlueXP SaaS console, whereby an on premises ONTAP cluster received local files through the NFS protocol.   To demonstrate the value of a multi-cloud deployment, the F5 XC NetworkConnect module allowed real-time file replication of the on-prem cluster contents to separate and independent volumes securely located within an AWS VPC and Azure VNet, respectively.  Using F5 XC, the target networks within the cloud providers were highly secured, only permitting access from the data center.

The net result is a solution that can accommodate disaster recovery requirements, for instance a clone of the AWS or Azure volumes could be created and utilized for business continuity in the event of data corruption or disk failure on premises.   Other use cases would be to clone the cloud-based volumes for research and development purposes, analytics, and further backup purposes that could utilize snapshotting or imaging of the data.   The inherent redundancy offered by using multiple, secured cloud instances could be enhanced easily by expanding to other hyperscalers, for instance Google Cloud Platform when business purposes dictate such a configuration is prudent.

Additional Resources

A simple and intuitive simulator is available to walk users quickly through the setup of an F5 Distributed Cloud MCN deployment such as the one reflected in this article.  The simulator can be found here.

For a complete, comprehensive walk-through of F5 Distributed Coud Multi-Cloud Networking MCN, including setup steps, please see this DevCentral article - Multi-Cloud Networking Walkthrough with Distributed Cloud.

Updated Aug 31, 2023
Version 3.0
No CommentsBe the first to comment