Alternative Solution To Sideband Connection
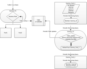
Problem this snippet solves: Sideband functionality introduced in v. 11.0 gives a great possibility to call an external resource before a load balancing decision has been made. In many cases, the in...
Published Mar 12, 2015
Version 1.0Yuri_Duchovny_9
Historic F5 Account
Joined October 06, 2011
Yuri_Duchovny_9
Historic F5 Account
Joined October 06, 2011
Fredrik7b5-2_17
Nimbostratus
Mar 16, 2018Awesome work. Solved a big problem for me.
Help guide the future of your DevCentral Community!
What tools do you use to collaborate? (1min - anonymous)