For more information regarding the security incident at F5, the actions we are taking to address it, and our ongoing efforts to protect our customers, click here.

GTM type A and AAAA wideip NetworkMap to generate a json with python f5-sdk

Code is community submitted, community supported, and recognized as ‘Use At Your Own Risk’.

Short Description

GTM type A and AAAA NetworkMap to a json with python f5-sdk, code support check AS3 wideip.

test well in BIGIP VE V14.1.5 and V16.1.2, code should work on version V12+ BIGIP

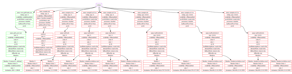
Important:  gtm/ltm server name can not contains character ":" and "\" and "/"

and gtm server virtual server name(VS NAME) also can not contains character ":" and "\",  because I use fullPath.split(':')  to read GTM-Server Name and Virtual server name(correct example such as

"fullPath":"/Common/DC-2-GTM-ipv4:/Common/vs_cmcc_99_22"

)

otherwise it will raise HTTP 404, below is the error format example:

GTM Server name          ZSCTEST:DC-1-LTM-ZSC-ipv4
GTM Server Virtual Server Name(VS NAME) test:vs
"name":"ZSCTEST\\:DC-1-LTM-ZSC-ipv4:test:vs","partition":"Common","fullPath":"/Common/ZSCTEST\\:DC-1-LTM-ZSC-ipv4:test:vs"

Problem solved by this Code Snippet

collect GTM type A and AAAA data and generate a json file

How to use this Code Snippet

Firstly, install python f5 sdk

pip install f5-sdk

Secondly, modify the following IP, account and password corresponding to your BIGIP GTM device

 

 

 

 

 

mgmt = ManagementRoot('192.168.5.109', 'admin', 'xt32112300')

 

 

 

 

 

python f5-sdk send a GET request to GTM in the form of  ~partition~name, but the format of the GET request for the AS3 published wideip should be ~partition~Folder~name, so when retrieving the AS3 published wideip, the URL constructed will report HTTP 404. After reading the error source code  sitepackages\icontrol\session.py There is a function def _ validate_ name_ partition_ Subpath (element):

 

 

 

 

 

def _validate_name_partition_subpath(element):
    # '/' and '~' are illegal characters in most cases, however there are
    # few exceptions (GTM Regions endpoint being one of them where the
    # validation of name should not apply.
    """
    if '~' in element:
    error_message =\
        "instance names and partitions cannot contain '~', but it's: %s"\
        % element
    raise InvalidInstanceNameOrFolder(error_message)
    """

 

 

 

 

 

the determination of whether the name carries the character ~ will cause the structure of AS3 name=i.subPath + '~' + i.name doesn't work.

so, delete the judgment of  ~  or use """ """ notes code will support AS3 wideip check

Finally, if the code runs no error, it will generate a "F5-GTM-Wideip-XXX(date format)-NetworkMap.json" file in your local working directory

Code Snippet Meta Information

  1. Version: 1.0
  2. Coding Language: python

Full Code Snippet

 

 

 

 

 

from f5.bigip import ManagementRoot
import json
import time

wideip_NetworkMap = {}
mgmt = ManagementRoot('192.168.5.109', 'admin', 'xt32112300')
gtm_wideip = []
"""
author: xuwen
email: 1099061067@qq.com
date: 2022/12/16
"""
# GTM A Wideip
for i in mgmt.tm.gtm.wideips.a_s.get_collection():
    try:
        type_A_wideip = mgmt.tm.gtm.wideips.a_s.a.load(name=i.subPath + '~' + i.name if hasattr(i, 'subPath') else i.name, partition=i.partition)
    except Exception as e:
        print('type A widip name {} error msg is '.format(i.name) + str(e))
    else:
        gtm_A_wideip = {}
        type_A_wideip_name = i.name
        type_A_wideip_partition = i.partition
        if hasattr(type_A_wideip, 'aliases'):
            gtm_A_wideip['aliases'] = type_A_wideip.aliases

        if hasattr(type_A_wideip, 'rules'):
            gtm_A_wideip['iRules'] = type_A_wideip.rules

        if hasattr(type_A_wideip, 'enabled'):
            gtm_A_wideip['enabled'] = True
        else:
            gtm_A_wideip['disabled'] = True
        if hasattr(type_A_wideip, 'subPath'):
            gtm_A_wideip['subPath'] = type_A_wideip.subPath

        gtm_A_wideip.update(name=type_A_wideip_name, partition=type_A_wideip_partition, wideip_type='A',
                            poolLbMode=type_A_wideip.poolLbMode, persistence=type_A_wideip.persistence,
                            lastResortPool=type_A_wideip.lastResortPool, fullPath=type_A_wideip.fullPath)
        # print(gtm_A_wideip)
        if hasattr(type_A_wideip, 'pools'):
            gtm_A_wideip['pools'] = []
            for pool_name in type_A_wideip.pools:
                gtm_A_pool = {}
                # gtm_A_pool_name = pool_name['name']
                gtm_A_pool['name'] = pool_name['name']
                gtm_A_pool['partition'] = pool_name['partition']
                gtm_A_pool['type'] = 'A'
                gtm_A_pool['order'] = pool_name['order']
                gtm_A_pool['ratio'] = pool_name['ratio']
                if 'subPath' in pool_name.keys():
                    gtm_A_pool['subPath'] = pool_name['subPath']
                    gslb_A_pool = mgmt.tm.gtm.pools.a_s.a.load(name=pool_name['subPath'] + '~' + pool_name['name'], partition=pool_name['partition'])
                # gslb_A_pool = mgmt.tm.gtm.pools.a_s.a.load(name=pool_name['subPath'] + '~' + pool_name['name'] if 'subPath' in pool_name.keys() else pool_name['name'], partition=pool_name['partition'])
                else:
                    gslb_A_pool = mgmt.tm.gtm.pools.a_s.a.load(name=pool_name['name'], partition=pool_name['partition'])
                gtm_A_pool['fullPath'] = gslb_A_pool.fullPath
                gtm_A_pool['ttl'] = gslb_A_pool.ttl
                gtm_A_pool['loadBalancingMode'] = gslb_A_pool.loadBalancingMode
                gtm_A_pool['alternateMode'] = gslb_A_pool.alternateMode
                gtm_A_pool['fallbackMode'] = gslb_A_pool.fallbackMode
                gtm_A_pool['fallbackIp'] = gslb_A_pool.fallbackIp
                gtm_A_pool['Members'] = []

                # gslb_pool_members_vs_name_list = [str(mem.raw) for mem in gslb_A_pool.members_s.get_collection()]
                gslb_pool_members_vs_fullPath_list = [(mem.memberOrder, mem.fullPath, mem.ratio) for mem in
                                                      gslb_A_pool.members_s.get_collection()]
                for pool_memberOrder, pool_member_fullPath, pool_member_ratio in gslb_pool_members_vs_fullPath_list:
                    # print(pool_member_fullPath)
                    # "fullPath":"/Common/DC-2-GTM-ipv4:/Common/vs_cmcc_99_22"
                    gtm_server_name = pool_member_fullPath.split(':')[0]
                    gtm_pool_members_member_name = pool_member_fullPath.split(':')[1]
                    dc_gtm_virtualserver = mgmt.tm.gtm.servers.server.load(name=gtm_server_name.split('/')[2],
                                                                           partition=gtm_server_name.split('/')[1])

                    virtualservers_virtualserver = dc_gtm_virtualserver.virtual_servers_s.virtual_server.load(
                        name=gtm_pool_members_member_name
                    )
                    virtualserver_destination = virtualservers_virtualserver.destination
                    virtualserver_Member_Address = virtualserver_destination.split(':')[0]
                    virtualserver_Service_Port = virtualserver_destination.split(':')[1]
                    gtm_A_pool['Members'].append({
                        'Member': gtm_pool_members_member_name,
                        'Member Order': pool_memberOrder,
                        'ratio': pool_member_ratio,
                        'Member Address': virtualserver_Member_Address,
                        'Service Port': virtualserver_Service_Port,
                        'Translation Address': virtualservers_virtualserver.translationAddress,
                        'Translation Service Port': virtualservers_virtualserver.translationPort
                    })
                gtm_A_wideip['pools'].append(gtm_A_pool)

        if hasattr(type_A_wideip, 'poolsCname'):
            gtm_A_wideip['poolsCname'] = []
            for pool_name in type_A_wideip.poolsCname:
                gtm_A_cnamepool = {}
                # gtm_A_pool_name = pool_name['name']
                gtm_A_cnamepool['name'] = pool_name['name']
                gtm_A_cnamepool['partition'] = pool_name['partition']
                gtm_A_cnamepool['type'] = 'CNAME'
                gtm_A_cnamepool['order'] = pool_name['order']
                gtm_A_cnamepool['ratio'] = pool_name['ratio']
                if 'subPath' in pool_name.keys():
                    gtm_A_cnamepool['subPath'] = pool_name['subPath']
                    gslb_A_cnamepool = mgmt.tm.gtm.pools.cnames.cname.load(name=pool_name['subPath'] + '~' + pool_name['name'], partition=pool_name['partition'])

                else:
                    gslb_A_cnamepool = mgmt.tm.gtm.pools.cnames.cname.load(name=pool_name['name'], partition=pool_name['partition'])
                gtm_A_cnamepool['fullPath'] = gslb_A_cnamepool.fullPath
                gtm_A_cnamepool['ttl'] = gslb_A_cnamepool.ttl
                gtm_A_cnamepool['loadBalancingMode'] = gslb_A_cnamepool.loadBalancingMode
                gtm_A_cnamepool['alternateMode'] = gslb_A_cnamepool.alternateMode
                gtm_A_cnamepool['fallbackMode'] = gslb_A_cnamepool.fallbackMode
                gtm_A_cnamepool['Members'] = []
                gslb_pool_members_domainname_fullPath_list = [(mem.name, mem.memberOrder, mem.fullPath, mem.ratio)
                                                              for mem in gslb_A_cnamepool.members_s.get_collection()]
                for pool_member_name, pool_memberOrder, pool_member_fullPath, pool_member_ratio in gslb_pool_members_domainname_fullPath_list:
                    gtm_A_cnamepool['Members'].append({
                        'Member': pool_member_name,
                        'Member Order': pool_memberOrder,
                        'ratio': pool_member_ratio,
                        'fullPath': pool_member_fullPath
                    })
                gtm_A_wideip['poolsCname'].append(gtm_A_cnamepool)
        # print(gtm_A_wideip)
        gtm_wideip.append(gtm_A_wideip)


# GTM AAAA Wideip
for i in mgmt.tm.gtm.wideips.aaaas.get_collection():
    try:
        type_AAAA_wideip = mgmt.tm.gtm.wideips.aaaas.aaaa.load(name=i.subPath + '~' + i.name if hasattr(i, 'subPath') else i.name, partition=i.partition)
    except Exception as e:
        print('type AAAA widip name {} error msg is '.format(i.name) + str(e))
    else:
        gtm_AAAA_wideip = {}
        type_AAAA_wideip_name = i.name
        type_AAAA_wideip_partition = i.partition
        if hasattr(type_AAAA_wideip, 'aliases'):
            gtm_AAAA_wideip['aliases'] = type_AAAA_wideip.aliases

        if hasattr(type_AAAA_wideip, 'rules'):
            gtm_AAAA_wideip['iRules'] = type_AAAA_wideip.rules

        if hasattr(type_AAAA_wideip, 'enabled'):
            gtm_AAAA_wideip['enabled'] = True
        else:
            gtm_AAAA_wideip['disabled'] = True
        if hasattr(type_AAAA_wideip, 'subPath'):
            gtm_AAAA_wideip['subPath'] = type_AAAA_wideip.subPath

        gtm_AAAA_wideip.update(name=type_AAAA_wideip_name, partition=type_AAAA_wideip_partition, wideip_type='AAAA',
                               poolLbMode=type_AAAA_wideip.poolLbMode, persistence=type_AAAA_wideip.persistence,
                               lastResortPool=type_AAAA_wideip.lastResortPool, fullPath=type_AAAA_wideip.fullPath)

        if hasattr(type_AAAA_wideip, 'pools'):
            gtm_AAAA_wideip['pools'] = []
            for pool_name in type_AAAA_wideip.pools:
                gtm_AAAA_pool = {}
                # gtm_A_pool_name = pool_name['name']
                gtm_AAAA_pool['name'] = pool_name['name']
                gtm_AAAA_pool['partition'] = pool_name['partition']
                gtm_AAAA_pool['type'] = 'AAAA'
                gtm_AAAA_pool['order'] = pool_name['order']
                gtm_AAAA_pool['ratio'] = pool_name['ratio']
                if 'subPath' in pool_name.keys():
                    gtm_AAAA_pool['subPath'] = pool_name['subPath']
                    gslb_AAAA_pool = mgmt.tm.gtm.pools.aaaas.aaaa.load(name=pool_name['subPath'] + '~' + pool_name['name'], partition=pool_name['partition'])

                else:
                    gslb_AAAA_pool = mgmt.tm.gtm.pools.aaaas.aaaa.load(name=pool_name['name'], partition=pool_name['partition'])
                gtm_AAAA_pool['fullPath'] = gslb_AAAA_pool.fullPath
                gtm_AAAA_pool['ttl'] = gslb_AAAA_pool.ttl
                gtm_AAAA_pool['loadBalancingMode'] = gslb_AAAA_pool.loadBalancingMode
                gtm_AAAA_pool['alternateMode'] = gslb_AAAA_pool.alternateMode
                gtm_AAAA_pool['fallbackMode'] = gslb_AAAA_pool.fallbackMode
                gtm_AAAA_pool['fallbackIp'] = gslb_AAAA_pool.fallbackIp
                gtm_AAAA_pool['Members'] = []

                # gslb_pool_members_vs_name_list = [str(mem.raw) for mem in gslb_A_pool.members_s.get_collection()]
                gslb_pool_members_vs_fullPath_list = [(mem.memberOrder, mem.fullPath, mem.ratio) for mem in
                                                      gslb_AAAA_pool.members_s.get_collection()]
                for pool_memberOrder, pool_member_fullPath, pool_member_ratio in gslb_pool_members_vs_fullPath_list:
                    # print(pool_member_fullPath)
                    # "fullPath":"/Common/DC-2-GTM-ipv4:/Common/vs_cmcc_99_22"
                    gtm_server_name = pool_member_fullPath.split(':')[0]
                    gtm_pool_members_member_name = pool_member_fullPath.split(':')[1]
                    dc_gtm_virtualserver = mgmt.tm.gtm.servers.server.load(name=gtm_server_name.split('/')[2],
                                                                           partition=gtm_server_name.split('/')[1])

                    virtualservers_virtualserver = dc_gtm_virtualserver.virtual_servers_s.virtual_server.load(
                        name=gtm_pool_members_member_name
                    )
                    virtualserver_destination = virtualservers_virtualserver.destination
                    virtualserver_Member_Address = virtualserver_destination.split('.')[0]
                    virtualserver_Service_Port = virtualserver_destination.split('.')[1]
                    gtm_AAAA_pool['Members'].append({
                        'Member': gtm_pool_members_member_name,
                        'Member Order': pool_memberOrder,
                        'ratio': pool_member_ratio,
                        'Member Address': virtualserver_Member_Address,
                        'Service Port': virtualserver_Service_Port,
                        'Translation Address': virtualservers_virtualserver.translationAddress,
                        'Translation Service Port': virtualservers_virtualserver.translationPort
                    })
                gtm_AAAA_wideip['pools'].append(gtm_AAAA_pool)

        if hasattr(type_AAAA_wideip, 'poolsCname'):
            gtm_AAAA_wideip['poolsCname'] = []
            for pool_name in type_AAAA_wideip.poolsCname:
                gtm_AAAA_cnamepool = {}

                gtm_AAAA_cnamepool['name'] = pool_name['name']
                gtm_AAAA_cnamepool['partition'] = pool_name['partition']
                gtm_AAAA_cnamepool['type'] = 'CNAME'
                gtm_AAAA_cnamepool['order'] = pool_name['order']
                gtm_AAAA_cnamepool['ratio'] = pool_name['ratio']
                if 'subPath' in pool_name.keys():
                    gtm_AAAA_cnamepool['subPath'] = pool_name['subPath']
                    gslb_AAAA_cnamepool = mgmt.tm.gtm.pools.cnames.cname.load(name=pool_name['subPath'] + '~' + pool_name['name'], partition=pool_name['partition'])

                else:
                    gslb_AAAA_cnamepool = mgmt.tm.gtm.pools.cnames.cname.load(name=pool_name['name'], partition=pool_name['partition'])
                gtm_AAAA_cnamepool['fullPath'] = gslb_AAAA_cnamepool.fullPath
                gtm_AAAA_cnamepool['ttl'] = gslb_AAAA_cnamepool.ttl
                gtm_AAAA_cnamepool['loadBalancingMode'] = gslb_AAAA_cnamepool.loadBalancingMode
                gtm_AAAA_cnamepool['alternateMode'] = gslb_AAAA_cnamepool.alternateMode
                gtm_AAAA_cnamepool['fallbackMode'] = gslb_AAAA_cnamepool.fallbackMode
                gtm_AAAA_cnamepool['Members'] = []
                gslb_pool_members_domainname_fullPath_list = [(mem.name, mem.memberOrder, mem.fullPath, mem.ratio)
                                                              for mem in gslb_AAAA_cnamepool.members_s.get_collection()]
                for pool_member_name, pool_memberOrder, pool_member_fullPath, pool_member_ratio in gslb_pool_members_domainname_fullPath_list:
                    gtm_AAAA_cnamepool['Members'].append({
                        'Member': pool_member_name,
                        'Member Order': pool_memberOrder,
                        'ratio': pool_member_ratio,
                        'fullPath': pool_member_fullPath
                    })
                gtm_AAAA_wideip['poolsCname'].append(gtm_AAAA_cnamepool)
        # print(gtm_AAAA_wideip)
        gtm_wideip.append(gtm_AAAA_wideip)


gtm_networkmap = {}
gtm_networkmap.update(wideips=gtm_wideip)
print(gtm_networkmap)

with open(r"./F5-GTM-Wideip-{}-NetworkMap.json".format(time.strftime("%Y-%m-%d", time.localtime())), "w") as f:
    f.write(json.dumps(gtm_networkmap, indent=4, ensure_ascii=False))

 

 

 

 

 

 

Updated Dec 19, 2022
Version 4.0

7 Comments

  • xuwen's avatar
    xuwen
    Icon for Cumulonimbus rankCumulonimbus

     

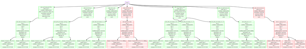
    use python graphviz to deal with above generate GTM-NetworkMap JSON file, can generate a GTM NetworkMap pdf file vector view

     

  • Hi Xuwen

        I have some problem to add two members to a existen pool trough API REST, but I have the error bellow:

    {
        "code"403,
        "message""Operation is not supported on property /gtm/pool/a/PL_API_TEST/members.",
        "errorStack": [],
        "apiError"1
    }
     
    The endpoint that I use is the bellow:
       
         https://{{bigip_gtm_mgmt}}/mgmt/tm/gtm/pool/a/PL_API_TEST/members
     
    And the payload is this:
    {
        "kind""tm:gtm:pool:a:members:memberscollectionstate",
        "items": {
                "kind""tm:gtm:pool:a:members:membersstate",
                "name""SERVER:VS_API_TEST",
                "partition""Common",
                "fullPath""/Common/SERVER:/Common/VS_API_TEST",
                "monitor""default",
                "ratio"1
            }
    }

    I´m tried too with this payload:

    {
        "kind""tm:gtm:pool:a:members:memberscollectionstate",
        "items": {
                "kind""tm:gtm:pool:a:members:membersstate",
                "name""SERVER:VS_API_TEST",
                "partition""Common",
                "fullPath""/Common/SERVER:VS_API_TEST",
                "monitor""default",
                "ratio"1
            }
    }

    Regards

     

  • xuwen's avatar
    xuwen
    Icon for Cumulonimbus rankCumulonimbus

    heibarth 

    I do a test and find add new members to an existing gtm pool. Only one member can be added one by one(only support object, and forbidden use array), here is the add one new gtm pool member in a existing gtm pool code:

     

     

    POST https://192.168.5.109/mgmt/tm/gtm/pool/a/~Common~PL_API_TEST/members
    {
        "name": "SERVER:/Common/VS_API_TEST",
        "partition": "Common"
    }

     

     

     

  • Hi Xuwen

        Thanks you so much, now is all working with you help! I spen tree days looking for and not founded any documentation regarding with this issue.

    Is not so clear the member pool objet structure.

    Best regards

  • xuwen 

    Please tell me if you know. how did you visualize the json data? (Image in comment section)
    How to visualize and output json data to pdf using python graphviz?

    • Skyler's avatar
      Skyler
      Icon for Altocumulus rankAltocumulus
      from graphviz import Digraph
      import json
      import time
      
      def create_gtm_graph(gtm_data):
          dot = Digraph(comment='GTM Configuration')
          dot.attr(rankdir='TB')
          
          dot.attr('node', shape='box', style='filled')
          
          colors = {
              'A': '#lightblue',
              'AAAA': '#lightgreen',
              'CNAME': '#lightyellow'
          }
          
          for wideip in gtm_data['wideips']:
              wideip_name = wideip['name']
              wideip_type = wideip['wideip_type']
              
              wideip_node = f"{wideip_name}\n({wideip_type})"
              dot.node(wideip_name, wideip_node, fillcolor=colors[wideip_type])
              
              if 'pools' in wideip:
                  for pool in wideip['pools']:
                      pool_name = pool['name']
                      pool_node = f"{pool_name}\n{pool['loadBalancingMode']}"
                      
                      dot.node(pool_name, pool_node, shape='ellipse', 
                              fillcolor=colors[pool['type']])
                      
                      dot.edge(wideip_name, pool_name, 
                              label=f"order:{pool['order']}\nratio:{pool['ratio']}")
                      
                      for member in pool['Members']:
                          member_name = f"{member['Member Address']}:{member['Service Port']}"
                          member_node = f"{member_name}\n{member['Member']}"
                          
                          dot.node(member_name, member_node, shape='diamond',
                                  fillcolor=colors[pool['type']])
                          
                          dot.edge(pool_name, member_name, 
                                  label=f"order:{member['Member Order']}\nratio:{member['ratio']}")
              
              if 'poolsCname' in wideip:
                  for cname_pool in wideip['poolsCname']:
                      cname_pool_name = cname_pool['name']
                      cname_node = f"{cname_pool_name}\n(CNAME)"
                      
                      dot.node(cname_pool_name, cname_node, shape='ellipse',
                              fillcolor=colors['CNAME'])
                      
                      dot.edge(wideip_name, cname_pool_name,
                              label=f"order:{cname_pool['order']}\nratio:{cname_pool['ratio']}")
          
          return dot
      
      with open(f"./F5-GTM-Wideip-{time.strftime('%Y-%m-%d')}-NetworkMap.json") as f:
          gtm_data = json.load(f)
      
      dot = create_gtm_graph(gtm_data)
      
      dot.render(f"gtm_config_{time.strftime('%Y-%m-%d')}", view=True, format='pdf')

      Hi Yamashin,

      Here's the code I wrote to create a visual chart from the JSON data we made earlier. I hope it helps you! Feel free to use it.